Overview
The Mississippi Community College Board (MCCB) sets forth the guidelines in this manual to assist with admission and enrollment verification functions at the campuses of Mississippi’s fifteen public two-year colleges, as well as at the State Board offices.
The enrollment audit is a fairly rigorous and intense process, requiring adequate preparation by the colleges and the MCCB staff. This manual seeks to provide all parties with the necessary information needed in preparation for the audit, so that the audit process may be conducted in a manner that is professional and non-threatening, as well as fair and equitable to all fifteen institutions.
The guidelines in this manual will be revisited annually to ensure continued compliance with all applicable state and federal laws and to provide all parties clear guidance with regard to policy and practice. Each year the annual updates to the manual will be highlighted in yellow. Beginning with the 2020 edition, any mid-year revisions will be highlighted in green. Standard updates to the annual state legislative appropriation’s bills, annual or mid-year Audit Advisory committee membership changes, and the annual refreshes to the reference tables of this manual will not be highlighted each year.
2023-2024 Audit and Reporting Calendar
- Summer 2023
This EXCLUDES all MSVCC Activities Dates Activity 05/30/23 Tue Summer 2023 Regular Term First Day of Classes 07/09/23 Fri Summer 2023 eARS Data Upload Window Opens 07/28/23 Fri Summer 2023 Regular Term Last Day of Classes 07/28/23 Fri Summer 2023 Audit Visits Begin 08/18/23 Fri Summer 2023 eARS Data Upload Window Closes 09/08/23 Fri Summer 2023 Audit Visits Finish - Fall 2023
Dates Activity 08/14/23 Mon Fall 2023 Regular Term First Day of Classes 08/28/23 Mon Fall 2023 Preliminary Enrollment (based on 10th Day of Regular Term classes) due to MCCB 11/06/23 Mon Fall 2023 eARS Data Upload Window Opens 12/08/23 Fri Fall 2023 Regular Term Last Day of Classes 12/11/23 Mon Fall 2023 Audit Visits Begin 01/15/24 Mon Fall 2024 eARS Data Upload Window Closes 02/05/24 Mon Fall 2024 Audit Visits Finish - Spring 2024
Dates Activity 01/08/24 Mon Spring 2024 Regular Term First Day of Classes 01/22/24 Mon Spring 2024 Preliminary Enrollment (based on 10th Day of Regular Term classes) due to MCCB 04/01/24 Mon Spring 2024 eARS Data Upload Window Opens 05/03/24 Fri Spring 2024 Regular Term Last Day of Classes 05/06/24 Mon Spring 2024 Audit Visits Begin 06/12/24 Mon Spring 2024 eARS Data Upload Window Closes 07/01/24 Mon Spring 2024 Audit Visits Finish - 2024 Activity (Proposed)
Dates* AY 2024 Statewide Meeting similar to Summer Data/CFTTC Conference, TBD AY 2024 Statewide Meeting similar to Summer Data/CFTTC Conference, TBD 05/18/24 Thu Audit Advisory Committee Spring Meeting (10-2) 05/28/24 Mon Summer 2024 Regular Term First Day of Classes 07/26/24 Fri Summer 2024 Regular Term Last Day of Classes 09/19/24 Thu Audit Advisory Committee Fall Meeting (10-2)
Guidelines for Colleges
- Who Gets Reported for Funding?
Each year the legislature passes a Community and Junior College Appropriation bill, which establishes very specifically which students may be counted for the purposes of state reimbursement. The language in this bill is standard and does not typically change from year to year. FY24’s appropriation bill is SB 3010, which reads:
“Academic, Technical, Career, Associate Degree Nursing and 35 Associate Degree Allied Health funds shall be disbursed on the basis of prior year full-time equivalency (FTE) of hours generated during the summer, fall and spring semesters for each public community and junior college student actually enrolled and in attendance the last day of the sixth week of each semester, or its equivalent, counting only students who reside within the State of Mississippi. However, associate degree nursing students who reside outside the State of Mississippi may be counted for pay purposes.”
- What to Expect During an Enrollment Audit
When will the audit occur?
Depending upon the enrollment size of the institution to be evaluated, the enrollment audit time period will vary. The MCCB has a process to develop an audit schedule that is mutually acceptable to the Agency and its fifteen colleges. The process is as follows:- Once an institution has finalized its data upload and has confirmed its Secondary Demographic Verification (SDV) reports, an email will be sent by the MCCB staff to the college representative requesting a mutually agreed upon audit visit start date, within fourteen (14) working days after confirming the term’s enrollment data.
- The visit start date will be displayed on eARS login page lower center section of the page. See graphic below.
- The admission sample will become available one (1) day before the scheduled audit start date whether the audit is conducted on site or remotely. The link will be displayed on eARS on the login, also in the center section of the page. See graphic below.
- The attendance of the large majority of classes will be electronically audited through the Student Schedule data upload. This may significantly reduce the manual reviews of class rosters. All courses should be reported electronically; however, manual attendance rosters will be reviewed manually. However, the colleges are still expected to present attendance in PDF format or by allowing secured access to their attendance software systems to validate the scripts.
What will the audit team require on the start date of the audit visit?
Within fourteen (14) working days of the college’s final confirmation of its term data, the MCCB will contact the college to initiate scheduling an audit visit. When the audit is conducted on-site, the audit team should expect:- To generate an Admissions Audit Sample that is accessible by the college through eARS one (1) day prior to the scheduled audit start date
- A suitable workspace at the college for the term of the audit
- Access to one computer per audit team member, with Internet access o Dual-monitor computers preferred o Wired or wireless Internet access for auditors who bring their own laptops also (preferred)
- Access to a printer and copier, if needed
- Access to relevant admission and attendance documents (in alphabetical order)
- If possible, documents should be in electronic format, such as, PDF, Document Imaging, etc. Electronically formatted documents must mirror in authentication and image quality a level that is equivalent to that of a hard-copy original and/or that of a certified copy of a hard-copy original.
- All documents should be grouped (batched) by campus/site and sorted in alphabetical order and contain only appropriate documentation.
- Access to appropriate college personnel, as needed.
When the audit is conducted off-site (remotely), the audit team should expect:
- To generate an Admissions Audit Sample that is accessible by the college through eARS three (3) days one (1) day prior to the scheduled audit start date
- Secure remote access to relevant electronic admission and attendance documents (in alphabetical order)
- All documents should be grouped (batched) by campus/site, organized and alphabetized.
- Technical support that sustains secure remote access to relevant admissions and attendance documents until the completion of the audit period
- Access to appropriate college personnel, as needed.
What admission and attendance documents will the enrollment audit team inspect?
To complete the audit, the team will require access to a randomly selected, representative sample of the student admission files and all of the course attendance rosters for the semester being audited. The college’s representative sample of student admissions files and the complete attendance rosters for the audited term must be presented in electronic format for audits conducted remotely and preferred when conducted onsite. All admissions files and attendance rosters must be provided at the beginning of the audit start date whether the audit is conducted onsite or remotely.Admission files should be in alphabetical order (by last name) and contain, at minimum and preferably in this order:
- Completed, signed admission applications (an electronic signature showing at minimum the student’s initials and date of birth date are acceptable);
- Official high school transcripts (high school, high school equivalency, home school, or college, or for Ability to Benefit students test scores) on which admission is based. NOTE:
- If a student previously attended your institution (5 years or more prior) and has not subsequently enrolled at another postsecondary institution, your institution’s transcript will satisfy admission requirements.
- If not accepting credits from proprietary schools, do not base admission on a proprietary school transcript.
- If a high school student graduates early (for example, December), but the high school does not certify graduates until the date of the regular class graduation (for example, May), two documents may be accepted in lieu of the final transcript in the interim: (1) a high school transcript showing all completed coursework, plus (2) a signed letter from the high school stating that the student has met all graduation requirements and stipulating the date graduation will be certified. These two documents will be accepted only during semesters that occur between the early graduation and certification dates. Once a student’s graduation is certified, an official final transcript with the graduation date must be on file for any subsequent semester of enrollment.
- Faxed transcripts are not considered official for pay purposes.
- Electronic Transcripts (e-transcripts) from eScript-Safe, Parchment, Naviance, National Student Clearinghouse (formerly SPEEDE), Hobson’s National Transcript Center, NeedMyTranscripts (effective from August 2022), and others are considered official if they are transmitted from a secured network member site and include a statement of authenticity.
- High School Equivalency (General Education Diploma also known as GED; High School Equivalency Test also known as HISET; or Test Assessing Secondary Completion also known as TASC) official transcripts must show passing scores in all testing areas.
- Ability to Benefit score report bearing the official qualifying score results from a U.S. Dept. of Education approved ATB test provider. The most recent list of approved Ability to Benefit exams are found in the November 11, 2020 Department of Ed, Federal Student Aid webpage: https://www.federalregister.gov/documents/2020/11/09/2020-24795/list-of-approved-ability-to-benefitatb-tests-and-passing-scores
- An official transcript from an accredited college or university.
- Two Proofs of MS Residency documents, if required for proof of MS residency (See Tab 2 List of Approved Residency Documents section).
- A Letter of Good Standing from the home institution and/or an official current college transcript reflecting inprogress current enrollment or completed current term enrollment and possibly immediate next term enrollment at the home institution applies to transient college students ONLY.
- Mississippi code section 37-15-38, states “Students may be admitted to enroll in community or junior college courses under the dual enrollment programs if they meet that individual institution's stated admission requirements”.
- Armed Forces Veterans and Beneficiaries are eligible for in-state residency for tuition purposes under Mississippi Senate Bill 2127 of the 2015 Legislative Session. The bill amends state law § 37-103-25. As such, the college’s School Certifying Officer (SCO) has reporting responsibilities to the Department of Veterans Affairs (VA) on behalf of the institution. In that capacity, the SCO through official VA documents and/or communications, reporting, and correspondence with the VA can determine the US Veteran status of a Veteran student or their eligible dependents. The SCO can present to the Office of Admissions, for inclusion in the nonMS resident student’s admissions file, at least one of the following in consideration of in-state tuition purposes:
- A copy of a Veteran’s complete DD214 Member 4 form.
- A signed letter from the SCO on college letterhead accompanied by supporting VA documentation that links the individual to the VA benefit as provided (as an example by state statute §37-103-25 Section 1 (c)…” as evidenced by a Report of Separation from Military Services or other military discharge document.” The signed letter from the SCO must contain the following minimum elements: Name of college the Student is Currently Attending; Student Full Name; SSN (Full or Last Four Digits) or College-issued student ID; Student’s Current Full Address; and Verification/Certification Statement attesting that residency has been established under state statute §37-103-25 Section 1 (c). NOTE: Spouses and children of armed forces members not meeting this criteria should follow the residency flowcharts for Children or Spouses of Armed Forces member found in Tab 02 of this manual.
- A VA form relative to educational benefits or dependency such as a Transfer of Eligibility, Certificate of Eligibility, or VA documentation that links the individual to the VA benefit.
Please note the following regarding residency for Armed Forces Veterans and Beneficiaries:
Once established for a non-MS resident student or their direct dependents, the in-state residency status applies to the initial semester of enrollment and all subsequent semesters of enrollment, even if there is a break in enrollment.
The student does not have to use VA benefits to receive the in-state tuition benefit.
The student is not required to show proof of a MS address when qualified under this statute.
For an in-state veteran, a Mississippi Driver’s License with the Veteran designation/flag will suffice.
- International Students: International Students are expected to have the documents that correspond to their admission status (current visa, if classified as an international student; translated and/or evaluated transcripts if admitted based upon transcript; and proof of residency, if student has established residency status in MS or the U.S.). Colleges may set their own admission standards for international students beyond the minimum federal requirements. Colleges are encouraged to be familiar with Student Exchange and Visitors Program (SEVP) when admitting students on F, J or M visas, because federal law requires colleges to report certain information for these student visa types. For more information on SEVIS, visit: http://www.ice.gov/sevis/ and at studyinthestates.dhs.gov. However, please note that the MCCB does not audit the college’s admission standards nor SEVP compliance.
Attendance rosters should be organized by campus/site, alphabetized by course subject, and contain, at minimum:
- Course Identifier (matching the Course file identifier)
- Dates of class meetings (First half of term)
- Recorded attendance (all absences noted)
- A student who registers late and misses classes at the start of the term must show those absences
- All absences are treated as absences – excused or not excused
- Official school closings, like for tornado or other emergencies are not treated as absences
- Last date of attendance for the student
- Certified with the original signature of the instructor of record on a manual roster. If the signature of the instructor of record is electronic, certification is the established by the formatted signature for the instructor of record along with the instructor’s date-of-birth at minimum.
- Colleges must still submit all attendance rosters for the term as soon as the data upload is completed.
How will I know which admissions files to pull for my audit sample?
In order for the colleges to pull their Admissions Audit Sample in time for the audit, the representative sample list will be posted online one (1) day prior to the audit start date for an on-site a visit, whether conducted onsite or remotely. The Admissions Audit Sample will be posted online three (3) days one (1) day prior to the audit start date for an off-site (remote) visit. Colleges may access their audit sample by logging into eARS.Who will need to assist the audit team and for how long?
A representative of the college should be available to greet the team upon arrival, orient the team to the campus, and direct team members to their designated workspace, when the audit is conducted on site. When the audit is conducted remotely, a representative of the college should be available to communicate with the audit team as needed through mutually agreedupon communication tools (such as email, phone, etc.). The work of the audit team is both time and labor intensive, so the MCCB respectfully requests all non-audit related communication with audit personnel be limited.During the course of the audit (on site or remotely), the lead auditor will notify the college staff of any documentation the audit team needs to eliminate concerns regarding compliance for attendance and/or admissions. The MCCB prefers that documentation be provided during the audit period, so that concerns do not rise to the level of findings; therefore, it is important that the staff designated to assist with the audit be knowledgeable and have access to all attendance and admissions documents.
The schedule of activities during the audit period will include:
- Introduction to appropriate campus staff.
- Examination of a randomly generated sample of admissions files.
- Examination of all course attendance rosters. Colleges utilizing the electronic attendance upload can expect that at least 10% to 20% of the rosters will be manually reviewed to demonstrate the validation scripts are deemed accurate and reliable. Reminder: Colleges must still submit all attendance rosters for the term as soon as the data upload is completed.
- 100% Admission or Attendance reviews may become necessary when systemic noncompliance is evidenced.
- Exit interview with appropriate college staff.
What happens next?
- Exit Interview At the completion of the audit period, the audit team will conduct an exit interview with appropriate college staff (to be determined by the college) to discuss and clarify observations made during the course of the audit, to answer questions, and to inform the college of additional information needs, if necessary. At that time, the lead auditor will provide the college a list of admissions and attendance exceptions/findings, compiled from all MCCB audit team members.
- 72-Hour Window Once the audit team completes an onsite or remote audit, the college will have 72 hours (3 business days) to provide the MCCB lead auditor additional evidentiary documentation for an admissions finding. There is no 72 hour window on attendance findings for either the onsite or remote audit, except in cases where attendance records from an onsite audit are brought back to the MCCB for review.
- Final Audit Exceptions Exit Report (attendance and admissions) The MCCB lead auditor will verify each audit exception and will issue a Final Audit Exceptions Exit Report to the college within fourteen (14) working days of the close of the 72-hour window. Once 72-hour window expires, the Final Audit Exception Exit Report is issued and the audit exceptions become final.
- Revised Final Audit Exceptions Exit Report: If provided within the 72-hour window, additional evidentiary documentation that is sufficient to answer an admissions finding will result in the MCCB lead auditor issuing of a Revised Final Audit Exceptions Exit Report to the college within fourteen (14) working days after the finding has been satisfied. The revised report becomes final. If provided within the 72-hour window additional evidentiary documentation that is not sufficient to answer an admissions finding, the MCCB lead auditor will notify the college that the Final Audit Exception Exit Report initially issued and the exceptions initially observed are final.
Guidelines for Auditors
- Admissions
State Board Policy 8.2
- Academic and Technical students must meet one of the following criteria for admissions:
- The completion of at least one unit less than the minimum acceptable high school units as prescribed by law, i.e. if the state requires 21 high school units to graduate, a student can be admitted into a community/junior college with 20 high school units; or,
- A High School Equivalency Diploma (HSE) or Certificate; or,
- A High school diploma; or
- A Mississippi Occupational Diploma; or
- A state-approved Career Certificate from a Mississippi Community College; or
- An official transcript from an accredited college or university.
- Career students must meet one of the following criteria for admissions:
- The completion of at least one unit less than the minimum acceptable high school units as prescribed by law, i.e. if the state requires 21 high school units to graduate, a student can be admitted into a community college with 20 high school units; or,
- A High School Equivalency Diploma or Certificate; or,
- A High school diploma; or
- A Mississippi Occupational Diploma; or
- A state-approved 30 credit hour Career Certificate from a Mississippi Community or Junior College; or
- Ability to Benefit score report bearing the official qualifying score results from a U.S. Dept. of Education approved ATB test provider. The most recent list of approved Ability to Benefit exams are found in the November 11, 2020 Department of Ed, Federal Student Aid webpage: https://www.federalregister.gov/documents/2020/11/09/2020-24795/list-of-approved-ability-to-benefit-atbtests-and-passing-scores
- A student not meeting the requirements stated above may be admitted as non-degree seeking under the following conditions: o Meets the requirement to enroll in dual enrollment/dual credit Academic, Career or Technical Classes; or;
- Meets the requirements to enroll in an approved career-pathway program that integrates Adult Basic Education (ABE) with skills training (Career or Technical).
- The Reauthorization of the Higher Education Act allows a student who did not receive a high school diploma (or its recognized equivalent), or who did not complete a secondary school education in a home-school setting, to be eligible for Title IV financial aid. This can now be done through a combination of ATB alternatives and enrollment in an eligible career pathway program (as determined by the Title IV eligible institutions’ staff).
- The Dear Colleague of May 22, 2015 on Tab12B, states “…the student must be enrolled in an “eligible career pathway program,” as defined in section 484(d)(2) of the HEA.” See Recent Legislation section for the complete letter.
- Meets the requirements to enroll in an approved career-pathway program that integrates Adult Basic Education (ABE) with skills training (Career or Technical).
What documents do I look for in an admissions file?
Admission files must contain:- A completed and signed application (electronic signature showing at minimum the student’s initials and date of birth date are acceptable);
- Official High School Transcripts;
- Contains an authenticated school official’s signature demonstrating the transcript was officially issued by the high school and the transcript may bear an official school seal
- Contains all the necessary graduation information on the student secondary enrollment (courses, terms, and corresponding years of enrollment)
- It is in the usual form provided by the individual high school. In some cases, the official transcripts provided by the high school are, in and of themselves, copies. If that is the case, simply make sure they meet criteria above.
- Faxed transcripts are not considered official for pay purposes
- An official transcript from an accredited college or university.
- Ability to Benefit score report bearing the official qualifying score results from a U.S. Dept. of Education approved ATB test provider. The most recent list of approved Ability to Benefit exams are found in the November 11, 2020 Department of Ed, Federal Student Aid webpage: https://www.federalregister.gov/documents/2020/11/09/2020-24795/list-of-approved-ability-to-benefit-atbtests-and-passing-scores
- A Letter of Good Standing from the home institution and/or an official current college transcript reflecting inprogress current enrollment or completed current term enrollment and that can possibly include immediate next term enrollment at the home institution. The letter applies to transient college students ONLY.
- Dual enrollment students (which includes dual credit, early college high school and middle college programs) must present at minimum a current partial high school transcript, a current unconditional written recommendation, along with a currently completed and signed application:
For Dual enrollment/Dual credit students, the partial high school transcript must demonstrate eligibility requirements are met, beginning the fall of 2020. An excerpt from page 5 of the State of Mississippi Procedures Manual for Dual Enrollment/Accelerated Programs (DE/AP manual) outlining eligibility requirements is found in Tab 13 of this manual. The current DE/AP manual is found at: https://www.mccb.edu/offices/academic/dual
An unconditional written recommendation for Dual enrollment/Dual credit students must include, by the spring of 2023, the following minimum elements: Name of High School the Student is Currently Attending; Student Full Name; SSN (Full or Last Four Digits); Student Full Address; Overall GPA; ACT Composite; Classification/Grade Level specific to Academic or Career/Technical course enrollment; a progression statement which must be met in addition to the eligibility requirements stating that students must maintain a minimum 2.0 college GPA to remain eligible for participation in subsequent semesters, and Verification/Certification Statement attesting that eligibility requirements have been met and signed by the applicable school official which includes: a High School Counselor, Principal, Principal’s designee, or a CTE instructor (for CTE dual enrollment/dual credit high school students). Sample Academic and Career/Technical Education Dual Credit Recommendation forms can be found in State of Mississippi Procedures Manual for Dual Enrollment/Accelerated Programs (DE/AP) manual. The current DE/AP manual is found at: https://www.mccb.edu/offices/academic/dual
- For College High School (ECHS) and Middle College Program (MCP) students, the partial high school transcript along with a completed and signed application that must demonstrate eligibility requirements are met in accordance with specific ECHS and MCP program college admissions criteria. Students in ECHS and MCP programs must demonstrate acceptance into the college’s approved dual enrollment program. Guidelines for Early College High School and Middle College Programs can be found in State of Mississippi Procedures Manual for Dual Enrollment/Accelerated Programs (DE/AP) manual. The current DE/AP manual is found at: https://www.mccb.edu/offices/academic/dual
- Electronic Transcripts (e-transcripts) from eScript-Safe, Parchment, Naviance, National Student Clearinghouse (formerly SPEEDE), Hobson’s National Transcript Center, NeedMyTranscripts (effective from August 2022), and others are considered official if they are transmitted from a secured network member site and include a statement of authenticity;
- HSE (GED, HISET or TASC) official transcripts must show passing scores in all testing areas. Colleges should certify the validity of the HSE transcript as outlined in the “What About the High School Equivalency Transcript” section of this manual;
- Residency documents, if required for proof of MS residency (See Tab 2 List of Approved Residency Documents section);
- For integrated pathway students, demonstration of enrollment in a MCCB approved career-pathway program that integrates Adult Basic Education (ABE) with skills training (Career or Technical).
Can a Diploma Subsitute for an official transcript?
Public or private school diplomas will be accepted in lieu of official high school transcripts ONLY in extraordinary circumstances and with prior written approval of the MCCB monitoring staff. Extraordinary circumstances occur when public or private high school records are no longer available due to school closure, fire or other natural disasters. All attempts to obtain public or private high school documents must be exhausted prior to accepting a diploma for admission and written documentation of the extraordinary circumstance must be attached to the diploma. Exceptions for missing homeschool high school diplomas or official transcripts will be considered by the MCCB on a case-by-case basis and a written decision will be provided to the college.What about High School Equivalency (HSE) transcripts?
- An official High School Equivalency (HSE) transcript from GED, HiSET or TASC must show passing scores in all testing areas. Colleges should certify the validity of the HSE transcript by generating a print screen shot from Diploma Sender as available in Diploma Sender and attach the print screen shot to the corresponding HSE transcript.
- All college admissions offices have access to Diploma Sender. Please refer to the “How to Extract from Diploma Sender” section of this manual for guidance.
- Contact the MCCB Office of Adult Education for assistance or questions accessing the Diploma Sender site.
How to extract from Diploma Sender?
- Login to Diploma Sender at: https://diplomasender.com/
- Select student o Select Diploma Details tab – Make sure it is ‘Valid’
- Select Test Sessions tab – Make sure it is ‘Pass’
- Click on View
- Print-Screen the Test Results (they show in Preview mode) to certify the validity of an official transcript as available in Diploma Sender and attach the print screen shot to the corresponding HSE transcript.
What type of transcript should a home-schooled student present?
Home school transcripts may be developed by the parent, legal guardian, or by a third-party home school transcription agency. At minimum, home school transcripts should:- List the name of the home school name and address
- List all courses taken and dates completed
- Have a cumulative GPA calculated on a 4 point scale.
- Include the graduation date, if the student has graduated. Prior to graduation, an "anticipated graduation date" can be listed
- Be signed and dated by the “School Principal”, which in many cases will be the parent or legal guardian.
- Faxed transcripts are not considered official for pay purposes
- Home school transcripts must be notarized if grades are conferred by a parent or legal guardian. In cases where a third-party home school association or organization validates and confers an official transcript, that official home school transcript is not required to be notarized. NOTE: Though considered when grades are conferred by a parent or legal guardian, colleges should seek guidance when accepting home school transcripts which have been notarized electronically. State laws vary for notary publics qualifying and performing notarial acts with respect to electronic documents and/or electronic notarization. Effective July 1, 2021, Rule 8.2 of Section 25-34-51 et seq. Mississippi Code of 1972 as amended outlines the requirements for electronic notarization in the State of Mississippi.
What about international students?
International Students are expected to have the documents that correspond to their admission status (current visa, if classified as an international student; translated transcripts if admitted based upon transcript; and proof of residency, if student has established residency status in MS or the U.S.). Colleges set their own admission standards for international students. The MCCB does not audit a college’s admission standards or its SEVIS compliance.What about students without a high school diploma or High School Equivalency (HSE)?
Students without a high school diploma or HSE may fall into one of two categories:- Dual Enrolled High School Students
- Students enrolled in an approved iPathway program that integrates Adult Basic Education (ABE) with skills training (Career or Technical)
If a student does not have a HSE Diploma, HS Diploma, Occupational Diploma, Home-School Diploma, or College Transcript, and is dually-enrolled in high school, he or she can still qualify for admission to a career (vocational) program by presenting the official qualifying score report from a U.S. Dept. of Education approved Ability-to-Benefit test provider. The most recent list of approved Ability to Benefit exams are found in the November 9, 2020 Department of Ed, Federal Student Aid webpage: https://www.federalregister.gov/documents/2020/11/09/2020-24795/list-of-approved-ability-to-benefit-atbtests-and-passing-scores
- Student must be enrolled in a career integrated pathway, i.e., MI-BEST.
- The most recent list of approved Ability to Benefit exams are found in the June 24, 2015 Department of Ed, Federal Student Aid webpage: https://www.federalregister.gov/documents/2020/11/09/2020-24795/list-ofapproved-ability-to-benefit-atb-tests-and-passing-scores
- Students admitted solely on the basis of an Ability to Benefit Exam may only be admitted to career (vocational) programs.
- They are NOT ELIGIBLE for reimbursement for:
- Associate Degree (Academic or Technical) program courses
- Academic preparatory courses (developmental/remedial coursework)
- Activity courses (HPR, PE, sports, etc.)
What if there is missing documentation in a student's admission file or on an attendance roster?
The MCCB audit team members should notify the MCCB lead auditor of any missing documentation in a student’s admission file or an attendance roster. The lead auditor will make attempts to obtain the missing admissions documentation from the representative of the college. All attempts should be made to obtain the missing admissions documentation prior to the audit team departing the campus for an onsite review or prior to completing the remote audit review. However, colleges have 72 hours (3 working days) from the date of the audit specified in the Audit Exit Report (whether audited onsite or remotely) to provide missing documentation for an admission file. There is no 72-hour window to provide documentation for missing attendance records (whether audited onsite or remotely. NOTE: 100% Admission or Attendance reviews may become necessary when systemic noncompliance is evidenced.What about Mi-BEST Students?
MI-BEST students may not have a high school diploma or high school equivalency. Before processing admissions, To meet college admissions requirement, these students must be enrolled in an approved iPathway program that integrates Adult Basic Education (ABE) with skills training (Career or Technical). See the MI-BEST flowchart that follows for further guidance.
MI-BEST FLOWCHART - Academic and Technical students must meet one of the following criteria for admissions:
- Residency
General Residency Determination
The law (MCA 37-103-3) states that a person entering the state to enter an educational institution is considered a nonresident; therefore, a Mississippi domicile listed on an admissions application does not in and of itself prove in-state residency, if other admission documents (transcripts, for example) point to possible out-of-state residency prior to admission. The flowcharts, tables, and decision trees that follow provide guidance for determining residency.In or Out State Resident - Clarification
- The State of Mississippi reimburses the colleges only for students who are residents of the state. As with most laws there are exceptions, such as, MPACT beneficiaries, qualified MS fostered minors, out-of-state Veterans, students who attended all high school years and graduated in Mississippi, etc.
- Therefore, wherever the word “resident or residency” is used in these guidelines, flowcharts, tables, and decision trees, it must be understood that the purpose is to determine if a student’s credit hours can be reimbursed, provided all other conditions are met.
- A student flagged as an in-state resident may not be officially a MS resident; that is, the student may not be able to obtain a MS Driver’s License or vote. Conversely, a resident may be considered as an out-of-state student if sufficient MS proof of residency is not timely provided.
- Residency in the context of this manual is to determine which students can or cannot be counted for state reimbursement. Residency determination for reimbursement purposes does not change the legal status (voting, driver’s license, etc.) of the student.
Residency of Minors - Clarification
- In the State of Mississippi the residency of a minor is based on his/her parents’ residency.
- Divorced parents resides with whichever parent has legal custody.
- Guardianship must be issued by a MS court. NOTE: Living with adult family and/or adult non-family member/s without legal MS guardianship does not qualify.
- Deceased parent cases are tied to the residency of last surviving parent
- Tab 2 contains the List of Approved Residency Documents section.
Residency Exceptions
Residency exceptions can result in students qualifying for In State status after meeting specific eligibility requirements with the 4-year MS HS exception for minors, the Mississippi Department of Corrections exception for students 21 years or older, or as a homeless minor (unaccompanied or accompanied by a parent or legal guardian), as follows:- The 4-year MS HS exception for minors:
- A minor student residing in MS who, upon registration at the college, presents a high school transcript showing graduation from a Mississippi secondary school and has been a secondary school student in Mississippi for not less than the final four years will be considered an In-State resident for tuition purposes.
- Refer to Tab 11 for Attorney General Opinion – Stonecypher – 2007 for further guidance on the 4-year MS HS exception for minors provided by 37-107-7.
- Students 21 or Over MS Department of Corrections exception:
- Students 21 or older who are incarcerated in a Mississippi Department of Corrections (MDOC) state correctional facility and/or any MDOC partnering facility must present on state correctional facility and/or any MDOC partnering facility letterhead a formal written verification statement prior to enrollment.
- The MDOC formal written verification statement must include the following minimum elements: Name and title of MDOC facility official authoring the verification statement; the student’s full legal name; the student’s MDOC Inmate Number; the student’s initial date in MDOC custody and/or the student’s initial date of custody in the facility issuing the verification statement; the student’s immediate last known preincarceration address as a MS address and as affirmed by official MDOC sources; the signature of the MDOC facility official authoring the verification statement with the current date; and the student's signature on the verification statement with the current date. NOTE: The student’s full legal name as provided by the correctional facility and/or any partnering MDOC facility must match exactly the name the student provided to the college.
- The immediate last known pre-incarceration address must a physical address in the state of MS which is included in the MDOC formal written verification statement. Out of state addresses do not apply. The MDOC formal written statement can serve as the single document necessary for proof of MS residency for the incarcerated student age 21 or over when the immediate last pre-incarceration address is a MS address.
- Incarcerated students under the age of 21 must follow existing residency guidelines for minors. Follow the Residency Flowchart: Determination of Student’s Mississippi Residency for Tuition Purposes on Tab 2 of the manual. Refer to Tab 2 for the List of Approved Residency Documents section.
- Homeless minor exceptions:
- A homeless minor who graduates from a Mississippi secondary school where the student was also deemed eligible for McKinney-Vento services by the school district during the student’s enrollment period in the secondary school is an exception. The McKinney Vento Homeless Assistance Act under 42 USC Chapter 119 provides, in part, “…that in any State where compulsory residency requirements or other requirements, in laws, regulations, practices, or policies, may act as a barrier to the identification of, or the enrollment, attendance, or success in school of, homeless children and youths, the State educational agency and local educational agencies in the State will review and undertake steps to revise such laws, regulations, practices, or policies to ensure that homeless children and youths are afforded the same free, appropriate public education as provided to other children and youths.”
- A homeless minor (considered as children and youths in the McKinney-Vento Homeless Assistance Act) may be accompanied or unaccompanied by a parent or legal guardian and may one who, at the time of admission to the college: (A) lacks a fixed, regular, and adequate nighttime residence; and (B) includes: (i) students who are sharing the housing of other persons due to loss of housing, economic hardship, or a similar reason; are living in motels, hotels, trailer parks, or camping grounds due to lack of alternative adequate accommodations; are living in emergency or transitional shelters; are abandoned in hospitals; (ii) students who have a primary nighttime residence that is a private or public place not designed for or ordinarily used as a regular sleeping accommodation for human beings; (iii) students who are living in cars, parks, public spaces, abandoned buildings, substandard housing, bus or train stations, or similar settings.
- A homeless minor presenting an official McKinney-Vento (M-V) letter originating from the MS high school where the student graduated and where the student was also deemed eligible for McKinney-Vento services during their enrollment at the high school might be considered In-State upon presenting one valid proof of residency. (See Tab 2 List of Approved Residency Documents section) A sample McKinney-Vento official letter is found in Tab 11 of this manual.
- An unaccompanied homeless minor presenting an official Making Unaccompanied Homeless Youth Determination: A Tool for Financial Aid Administrators form originating from the admitting institution’s Financial Aid Administrator’s office might be considered In-State upon presenting one valid proof of residency. (See Tab 2 List of Approved Residency Documents section) The Making Unaccompanied Homeless Youth Determination: A Tool for Financial Aid Administrators form and the Dear Colleague Letter of July 29, 2015 are found in Tab 11 of this manual.
- An unaccompanied homeless minor presenting an official M-V letter originating from the MS high school where the student is currently enrolled and where the student has met the state of Mississippi Dual Enrollment eligibility requirements prior to enrollment might be considered In-State upon presenting a current partial MS high school transcript from the MS high school rendering M-V services. The current partial MS high school transcript for proof of MS may be presented separately and must match the partial high school transcript that accompanies the dual enrollment letter of recommendation for the initial term of enrollment on which admissions is made.
- An accompanied homeless minor who presents a M-V letter originating from the MS high school where the student is currently enrolled and where the student has met the state of Mississippi Dual Enrollment eligibility requirements prior to enrollment might be considered In-State upon presenting one valid proof of residency. (See Tab 2 List of Approved Residency Documents section) A sample McKinney-Vento official letter is found in Tab 11 of this manual.
- Mississippi Fostered minor exceptions:
- Minors in the custody of a Mississippi Department of Child Protective Services (MDCPS) who reside in a MDCPS-licensed family foster home, a residential child caring agency or child placing agency where the minor currently resides may be considered In-State upon admissions to the college. Unless prohibited by MDCPS policy, the address of the MS fostered minor must match the address used for college admissions where the student is currently enrolled. For further information on MSCPS foster care and transition services, visit: https://www.mdcps.ms.gov/programs/foster-care and/or https://www.mdcps.ms.gov/fosteryouth.
- Signed as HB 1313 in the Mississippi Legislature in 2022, the Representative Bill Kinkade Fostering Access & Inspiring True Hope (FAITH) Scholarship awards scholarships up to the full cost of attendance for current and former foster youth to attend college in Mississippi. The FAITH Scholarship is awarded through the Mississippi Office of Financial Aid, effective for the spring 2024. MS fostered minors (current or former) who have met the FAITH Scholarship recipient criteria and who, at the time of admission to the college where award will be applied, present a current FAITH Scholarship award letter originating from the Mississippi Office of Financial Aid may be considered for In-State upon presenting the official FAITH Scholarship award letter as proof of residency. For more information regarding the FAITH Scholarship recipient criteria, visit: https://www.msfinancialaid.org/faith/.
Residency Exceptions Decision Trees:
4-Year MS HS Exception for Minors
Students 21 or Older MS Department of Corrections Exception
Accompanied or Unaccompanied Homeless Minor students
Unaccompanied Dual Enrollment Homeless minor
MS Fostered minor in the custody of Mississippi Department of Child Protective Services
MS Fostered minor as a Mississippi FAITH Scholarship award recipient Residency Flowchart: Determination of Student's Mississippi Residency for Tuition Purposes

Residency Flowchart notes:
- Special cases:
- Veterans and beneficiaries
- Married persons may claim the residency of their spouse
- Children (under 21) of parents who work for a CC are considered residents
- MPACT beneficiaries are considered residents
- MS Fostered minor in the custody of Mississippi Department of Child Protective Services (MSCPS) are considered residents
- MS Fostered minor as a recipient of current Mississippi FAITH Scholarship award are considered residents
- Military:
- Mississippi Active-duty military and MS National Guard members are considered residents
- According to the AG’s office, if the military documents list the Home of Record as MS, that individual is considered a Mississippi resident
- Spouses and children of armed forces members are to follow one of the charts below Parent, parents, or legal guardian (as appointed by a Mississippi court)
- Parents of a minor with out-of-state address
As shown on student’s application
(4a) Anything that raises a question about residency (flags), such as,- PO Box address
- A proof of residency issued after registration date
- High School or College transcript with Out-Of-State course work. NOTE: This includes dual enroll, dual credit and early college high school and middle college students
- College transcript with Out-of-State course work, whether or not the college course work is transferred to hosting college
- ‘Work-Only’ or ‘School-Only’ social security card
- Application states ‘Not a Citizen’
(4b) Anything that raises a question about residency (flags), such as,
- PO Box address
- A proof of residency issued after registration date
- High School or College transcript with Out-Of-State course work
- ‘Work-Only’ or ‘School-Only’ social security card
- Application states ‘Not a Citizen’
- Properly signed and validated Mississippi high school transcript showing completion of all 4 years in MS and graduation date
- Student MS Driver’s License plus another approved document (utility bill, current Mississippi voter registration, tax return, etc.)
- Parent, parents, or legal guardian MS Driver’s License plus another approved document (utility bill, current Mississippi voter registration, tax return, etc.)
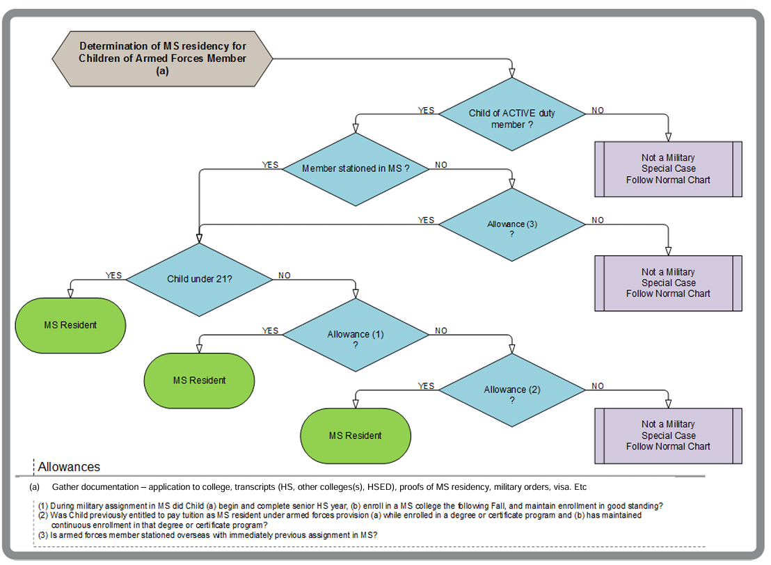
Residency Flowchart: Determination of MS Residency for Children of Armed Forces Member

Residency Flowchart: Determination of MS Residency for Spouces of Armed Forces Member

Residency Flowchart: Determination of MS Residency for Veterans and Beneficiaries

Allowances for Children and Spouses of Military Members:
- During military assignment in MS, the child
- began and completed senior HS year,
- enrolled in a MS college the following Fall, and
- maintained enrollment in good standing
- The Child previously was entitled to pay tuition as MS resident under armed forces provision
- while enrolled in a degree or certificate program, and
- has maintained continuous enrollment in that degree or certificate program (Summer not required) or has a medically documented excuse for withdrawing or not enrolling for one semester
- The armed forces member is stationed overseas with immediately previous assignment in MS
Additional Notes for Children and Spouses of Military Members:
- Spouse or children of a member of the Armed Forces who dies or is killed are considered in-state residents if they become residents of MS within 180 days of the date of the death
- Documentation – the military member’s orders must be applicable and verifiable related to the audit term in question
Additional Notes for US Veterans and beneficiaries:
- As per Mississippi Senate Bill 2127 of the 2015 Legislative Session, eligible veterans and their eligible dependents are to be considered as in-state residents for tuition purposes. The bill amends state law § 37-10325
- The college’s School Certifying Officer (SCO) has reporting responsibilities to the Department of Veterans Affairs (VA) on behalf of the institution. In that capacity, the SCO through official VA documents and/or communications, reporting, and correspondence with the VA can determine the US Veteran status of a Veteran student or their eligible dependents. The SCO can present to the Office of Admissions, for inclusion in the nonMS resident student’s admissions file, the following in consideration of in-state tuition purposes:
- A copy of a Veteran’s complete DD214 Member 4 form.
- A signed letter from the SCO on college letterhead accompanied by supporting VA documentation that links the individual to the VA benefit as provided by state statute §37-103-25 Section 1 (c)…” as evidenced by a Report of Separation from Military Services or other military discharge document.” The signed letter must contain the following minimum elements: Name of college the Student is Currently Attending; Student Full Name; SSN (Full or Last Four Digits) or College-issued student ID; Student’s Current Full Address; and Verification/Certification Statement attesting that residency has been established under state statute §37-103-25 Section 1 (c). NOTE: Spouses and children of armed forces members not meeting this criteria should follow the either the Children or Spouses of Armed Forces member flowcharts in Tab 02 of this manual.
A VA form relative to educational benefits or dependency such as a Transfer of Eligibility, Certificate of Eligibility, or VA documentation that links the individual to the VA benefit
Once in-state residency status is established for a non-MS resident Veteran student or their direct dependents, the in-state residency status:
- Applies to the initial semester of enrollment and all subsequent semesters of enrollment, even if there is a break in enrollment;
- The student does not have to use VA benefits to receive the in-state tuition benefit
- The student is not required to show proof of a MS address
- For an in-state Veteran, a Mississippi Driver’s License with the Veteran designation/flag will suffice for proof of residency.
Immigrants, Permanent Residents or Green Card Holders
- Permanent Residency card holders (commonly referred to as a Green card) are a type of immigrant who are U.S. permanent residents.
- Have the ability to establish a domicile in MS and thereby may qualify as MS residents
- In some cases persons granted asylum may qualify as MS residents. This documentation should be presented to the MCCB for review.
Non0Immigrant Visa Holders
- Persons holding non-immigrant visas are NOT entitled to MS residency. Because those visas are temporary in nature, non-immigrant visa holders retain the residency of their home country. (In rare cases, exceptions may be made due to special provisions or special circumstances allowed by law. But those provisions or circumstances would require legal documentation.),
- Non-immigrant visa categories include, but are not limited to:
A – diplomats J – exchange visitors B – tourists and business visitors K – fiancé or fiancée C – visitors in transit L – intra-company transfers D – crew members M – vocational students E – traders and investors N – relatives of employees of international orgs F – academic students O – persons with extraordinary abilities G – representatives of international orgs P – athletes and artists H – temporary workers Q – international cultural exchange I – media representatives R – religious workers Undocumented Aliens
- Do not have visas, thus cannot be Mississippi residents
- Cannot be considered for in-state tuition
List of Approved Residency Documents
In cases where residency documentation is required, two forms of supporting documentation must be in the file. Acceptable supporting documentation may include:- Current MS Driver’s License or State issued ID (Persons moving into MS on a permanent basis have 60 days per state law to acquire driver’s licenses). Note: When the state issued license or ID has a Veteran designation or logo, no additional residency documentation is required.
- Mortgage document matching address
- Homestead exemption matching address
- Guardianship documents issued by a MS Court or the MS Department of Child Protective Services (MSCPS)
- Emancipation documents
- Prior or Prior-prior year State income tax return
- Current Mississippi Voter Registration Card
- Current Motor vehicle registration (Persons moving into MS on a permanent basis have 30 days per state law to register vehicles)
- Current employment documents (last pay stub, currently-enforced employment contract)
- Current utility bills (includes cell phones) matching address
- Lease agreement (signed by lessor and lessee) Note: For students admitted Fall 2013 or after, letters or affidavits from private homeowners, even if notarized, will not suffice as a residency document
- Signed statement by the MS Department of Human Services or a certified letter from recognized relief agency (such as the Salvation Army) certifying that the student is receiving services as a homeless MS resident.
A current official federal document demonstrating proof of US Citizenship (such as a US passport, Certificate of Citizenship, or Green Card/Permanent Resident Card) can lead to establishing proof of MS residency. Two proofs of MS residency will be required once proof of US Citizenship is demonstrated.
If a proof of Citizenship document’s expiration date will change the citizenship status of a student during their enrollment period, then a current replacement (where applicable) should be obtained. For more information is available about proof of US Citizenship documents at the US Citizenship and Immigration (USCIS) website: https://www.uscis.gov/sites/default/files/document/guides/A4en.pdf
The following supporting documents can stand by themselves:
- Current signed letter or form from the Veterans Affairs School Certifying Officer
- The transcript of a minor (under 21 years of age) with a MS address showing 4 years of MS high school and graduation date
- Current Military orders for MS active military personnel These documents should guide you in asking residency questions, but are NOT in and of themselves proof of residency status: 1. Physical Mississippi address (not a P.O. Box) 2. MS high school or college transcript 3. MS GED. Note: Beginning July 1, 2012, non-Mississippi residents can take the GED in Mississippi. Be advised that the HSE may show address of student when HSE was taken.
- A Mississippi student who attended an out-of-state college may demonstrate MS residency by providing documentation that he/she was classified as an out-of-state MS resident at their previous educational institution
- Attendance
Concepts
- State law requires a student to be in attendance for 6 weeks of a course that is 18 weeks in length
- The state law was written back in the 60’s or 70’s when terms were regularly 18 weeks
- For calculation of attendance, 1/3 of the any course’s length is equivalent to 6 out of 18 weeks
- This resulting 1/3 of any course’s length becomes the Attendance Audit Period
- The CutOff date is the last date of the Attendance Audit Period
- Community colleges can request reimbursement for ‘attended’ classes
- Colleges cannot request reimbursement if student is deemed ‘not in attendance’
- The maximum amount of absences cannot be exceeded on or before the CutOff date of the Attendance Audit Period
- A student who stops attending prior to CutOff date or exceeds the maximum allowed absences during the Audit Period is deemed ‘not in attendance’
- If student is absent on last class of the Attendance Audit Period and has not exceeded the maximum number of allowed absences, then the Return Period is examined
- The Return Period is a short period after the CutOff date that is reviewed to determine if student returned to class at least once
- During the Return Period absences are NOT counted; just check if student attended class at least one time
- To calculate the Return date, add to the CutOff date 1/9 of the course’s length and is the equivalent 2 out of 18 weeks
Method
- All courses that have regular meeting patterns are to report attendance via the data upload. Note: Courses that meet irregularly (i.e. twice on week 1, none on week 2, once on week 3 and 4, twice on week 5, etc.) will be audited manually.
- Colleges can expect that at least 20% of the rosters will be manually reviewed after the scripts are validated and deemed accurate. NOTE: 100% Admission or Attendance reviews may become necessary when systemic noncompliance is evidenced.
- Colleges must still submit all attendance rosters for the term as soon as the data upload is completed.
- Attendance rosters must be signed by the instructor of record. The instructors of record are required to certify their own attendance rosters electronically by affixing their electronic signature. If the signature of the instructor of record is electronic, certification is established by the formatted signature for the instructor of record along with the instructor’s date-of-birth, at minimum.
Student Schedule File - Related Fields
- Include/Exclude Hours Flag (Field #7)
- 1=Request Reimbursement for this student in this class
- 2= Do NOT Request Reimbursement for this student in this class – student had too many absences, or withdrew prior to CutOff date, or last day attended was prior to CutOff date
- Last Day Attended (LDA) (Field 8)
- The date of student’s last attendance
- Withdrawal date implies student was not present; thus, LDA must be prior to drop or withdrawal
- Can be blank where a MSVCC course district and site code are of a provider institution. Refer to table of district and site codes in eARS.
- Days Absent (Field #9)
- Number of times student was absent from Start Date to CutOff date
- Do NOT include absences after CutOff date
- All absences are counted (excused, late enrollment, time between drop and reinstatement)
- Can be blank where a MSVCC course district and site code are of a provider institution. Refer to table of district and site codes in eARS.
- Returned Flag (Field #10)
- Y=Student was absent on CufOff date and Returned during Return period
- N=Student was absent on CufOff date and did NOT Return during Return period
- P=Student was present on CutOff date
- Can be blank where a MSVCC course district and site code are of a provider institution. Refer to table of district and site codes in eARS.
Course File - Related Fields
- 7 Meeting Days (Field #7)
- Current: MTWRFSCVX
- Add multiple MTWRFSC when a class repeats in a given day
- V for ONLY MSVCC courses are in Enrollment Tool and have with shared students
- Online must have a meeting day(s). (Online courses are not in Enrollment Tool have no shared students)
- X – To Be Announced (TBA) is not valid by the end of the term Course file
- Examples:
- A class that meets TWR mornings, plus T afternoon: TTWR
- A class that meets MWF mornings, plus M and W afternoon: MMWWF
- A class that meets TWR mornings, plus W afternoon: TWWR
- A class that meets MWF mornings, plus W afternoon, plus W evening: MWWWF
- Electronic Attendance (Field #17)
- Flag to determine if the SS will track student’s attendance for this class
- 0=No. Paper, or PDF, or access to database as always. Also, if Meeting Days are coded as X
- 1=Yes. The SS file will track the attendance
- CutOff Date (Field #14)
- Date to delimit the Audit period
- RoundUp((End Date – Start Date) / 3) + Start Date
- No rounding down.
- Return Date (Field #18)
- Date to delimit Return period
- RoundUp((End Date – Start Date) / 9) + CutOff Date
- No rounding down.
- Meetings per Week (Field #19)
- Number of times the class meets in a given week
- Number of Meetings during the week is relative to day/s of week the class meets.
- Includes multiple meetings in a day
- Examples
- A class meets M, W, and F. Plus Monday afternoon: 4
- A class meets T, W, and R. Plus Tuesday and Wednesday afternoon: 5
- A class meets twice daily (MTWRF): 10
- Weeks per Term (Field #20)
- RoundUp((End Date – Start Date) / 7, 0)
- Rounding needed to allow partial weeks
- Allowed Absences (Field #21)
- Maximum number of absences that can occur within the Audit period
- Includes absences due to late starts, excused absences, absences due to games or school functions, etc.
- Includes absences between withdrawal and reinstatement
- RoundUp(((MeetingsPerWeek*WeeksPerTerm*CreditHrs*100)/(CreditHrs*750)), 0)
Maximum Number of Absences Allowed Chart
Term Length (weeks) Class Meeting Day/s Per Wk 1 2 3 4 5 6 7 Maximum number of allowed absences 1 1 1 1 1 1 1 1 2 1 1 1 2 2 2 2 3 1 1 2 2 2 3 3 4 1 2 2 3 4 4 5 5 1 2 2 3 4 4 5 6 1 2 3 4 4 5 6 7 1 2 3 4 5 6 7 8 2 3 4 5 6 7 8 9 2 3 4 5 6 8 9 10 2 3 4 6 7 8 10 11 2 3 5 6 8 9 11 12 2 4 5 7 8 10 12 13 2 4 6 7 9 11 13 14 2 4 6 8 10 12 14 15 2 4 6 8 10 12 14 16 3 5 7 9 11 13 15 17 3 5 7 10 12 14 16 18 3 5 8 10 12 15 17 State Board Policy 8.2 includes the above table in which the values in the above table are based on the number of weeks in a given term and the number of class meeting days are on a per week basis. For example: In the “full-length” 15-week term such as for the Fall or Spring semester where the class that meets MWF (3-times per week), a student ‘in attendance’ would be allowed to miss class 6 times, provided that the student did not exceed the maximum allowed absences within the first six weeks (or its equivalent). On the 7th absence he/she must be excluded as ‘not in attendance’.
To Include or Exclude A Student From A Class
- Student completed the term or stopped attending ‘after’ CutOff date
- Count the absences within the Audit period
- If exceeded, then flag as ‘exclude’ in the Student Schedule file
- Student was absent ‘on’ CutOff date
- Review the Return period
- If never returned, then flag as ‘exclude’ in the Student Schedule file
- Student stopped attending ‘before’ CutOff date; therefore, flag student as ‘exclude’ in the Student Schedule file
- If student’s class is not excluded, then include in the request for reimbursement
- The flowchart below illustrates the steps.
Attendance flowchart
- Absence includes Excused, Late Starts, Time between Withdrawal and Reinstatement, School Function, etc.
- A WP, WF, or W implies absence from that date forward
- LDA implies attendance; thus, absences begin with class immediately thereafter
- Reinstatement implies absence for any class date prior, and attendance from that date forward
Attendance Flowchart

What about a student who registers a few days late, are the missed classes counted as absences?
The student who registers late is considered absent as the student was not in attendance until he/she began attending classes.Online and MSVCC attendance
- NOTICE: Effective for Academic Year 2024, the Mississippi Virtual Community Colleges will no longer operate under a host-provider model. All MSVCC courses will receive the same funding as traditional courses.
- Online is any course taught via the Internet, that does not use the MSVCC Enrollment Tool.
- Online courses are for ‘own’ students, that is, not for ‘shared’ students.
- Online courses are maintained in the college’s SIS. o Attendance for Online is maintained via college’s software system.
- MSVCC is any course taught via the Internet that utilizes the Enrollment Tool.
- Frequently, there will be students from other colleges, that is, ‘shared’ students.
- Attendance for students from other colleges (shared) is taken through the MSVCC Enrollment Tool,
- Some colleges have the ability to take attendance via software packages and upload to the ET.
- All Online and MSVCC students’ attendance must be accounted in the data upload.
What about reinstatements?
- If an LDA or Withdrawal is indicated prior to CutOff date, but is reinstated prior to CutOff date, then count all absences, including the missed classes between the withdrawal and reinstatement.
- If an LDA or Withdrawal is indicated prior to CutOff date, but is reinstated after the CutOff date, then student does not meet the legal requirement for “enrolled” and will not be considered for reimbursement purposes.
- A student who is enrolled and in attendance, but merely absent on the last class meeting of the Audit period may still be counted for reimbursement provided student returned during the Return period.
- If the student was not present in class, then the student was absent.
What if there is missing documentation in a student's admission file or on an attendance roster?
- The MCCB audit team members should notify the MCCB lead auditor of any missing documentation in a student’s admission file or an attendance roster. The lead auditor will make attempts to obtain the missing admissions documentation from the representative of the college. All attempts should be made to obtain the missing admissions documentation prior to the audit team departing the campus for an onsite review or completing the remote audit.
- However, colleges have 72 hours (3 working days) from the date of the audit (onsite or remotely) to provide missing documentation on an admission file. There is no 72-hour window for noncompliance of attendance records. NOTE: 100% Admission or Attendance reviews may become necessary when systemic noncompliance is evidenced.
- Special Instructions for Lead Auditors
Notes for Auditors
- Audit teams are expected to work a full 8-hour day, to include travel time. In cases where travel and work hours extend beyond the normal 8AM-5PM work day, those hours will be reimbursed in the form of Compensatory Time.
- Each college’s admission sample will be made available to them online the day before the scheduled audit. To access those samples, college staff will log into the Electronic Audit Reporting System (eARS).
- Lead auditors are responsible for coordinating travel arrangements and completing a travel form for the audit team.
- Lead auditors will also:
- be responsible for coordinating hotel arrangements
- remind team members to book their own hotel rooms
- remind team member of the audit’s start-time and location (specific building)
- provide team members with his/her cell number and gather their cell numbers in case of emergency
- remind team members to dress professionally (shirt/tie) and to wear their MCCB name tags
- ensure every team member has a username and password to eARS and has become familiar with its use
The Day of the Audit
- Meet the college’s audit team at the designated audit location.
- Let the college representative know that the audit team is present and ready to begin work.
- Login to eARS and lock college.
- If college has electronic records, login into their system and review their processes with college personnel. Reminder: Colleges must still submit all attendance rosters for the term as soon as the data upload is completed.
- Go over the audit process briefly with the team to make sure they have clear direction on what they are supposed to do.
- remind team to check admission files (application, transcripts, proof of residency - if required)
- remind team to sign and date their assigned admission sample page upon completion
- remind team to set aside admission files and/or rosters on which findings occur
- Conduct the audit, consulting as needed with college staff to request any additional supporting documentation required.
At the Conclusion of the Audit
- Make sure the MCCB team members:
- Enter all findings in eARS
- Collect copies of documentation supporting the finding (attendance roster/s or admission document/s)
- Carefully review each finding and ensure they have been entered into eARS
- Enter comments related to the audit:
- Point out any issues and/or incorrect assumptions that resulted in findings.
- Point out good practices.
- Print the Audit Exit Report and provide a copy to the college.
- Conduct the exit interview with the college staff and audit team.
- Inform the college staff of next steps.
- If the 72-hour rule is applicable, remind them that once the 72-hour window has passed, the audit is closed.
- Final report to be emailed within 14 working days.
- Inform the college staff of next steps.
Within 14 Working Days of the Close of the Audit
- Evaluate any additional supporting documentation submitted within the 72-hour window, eliminating findings where possible and finalizing exceptions.
- Review the entire process.
- Email final report to the college
- Definitions of Terms & Acronyms
AACC: The American Association of Community Colleges (AACC) is the primary advocacy organization for the nation's community colleges. The association represents almost 1,200 two-year, associate degree–granting institutions and more than 11 million students.
AACRAO: The American Association of Collegiate Registrars and Admissions Officers (AACRAO) is a nonprofit, voluntary, professional association of more than 10,000 higher education admissions and registration professionals who represent more than 2,600 institutions and agencies in the United States and in 28 countries around the world. The mission of the American Association of Collegiate Registrars and Admissions Officers is to serve and advance higher education by providing leadership in academic and enrollment services.
Academic Student: Refers to students taking courses in an Association of Arts degree program of study.
Accreditation: A voluntary, nongovernmental process, in which an institution and its programs are evaluated against standards for measuring quality.
AERA: The American Educational Research Organization (AERA) is an international professional organization, with the primary goal of advancing educational research and its practical application. Its more than 25,000 members are educators; administrators; directors of research; persons working with testing or evaluation in federal, state and local agencies; counselors; evaluators; graduate students; and behavioral scientists.
AIR: The Association of Institutional Research (AIR), is a non-profit professional organization that supports quality data and decisions for higher education.
Applicant: Per IPEDS, an individual who has fulfilled the institution’s requirements to be considered for admission (including payment or waiving of the application fee, if any) and who has been notified of one of the following actions: admission, nonadmission, placement on waiting list, or application withdrawn (by applicant or institution).
Audit: Refers to an enrollment in a credit-bearing course, for which the student elects not to receive credit.
Campus: A campus is a permanent location, which offers an extensive range of educational programs consisting of academic, technical and career, which lead to an associate of arts, associate of applied science or a technical or vocational certificate; as well as, continuing education, adult basic education, workforce training and community service. Complete instructional and student support services are provided on a campus. A campus is staffed primarily with full-time professional personnel, and the facilities are owned by the community or junior college district. There is at least one campus in each community or junior college district. However, in accordance with Section 37-4-3(6)(e), no new community or junior college branch campus shall be approved without an authorizing act of the legislature.
Career Center (Vocational) Student: refers to a student enrolled in a Career (Vocational) Certificate Program of Study.
Census Date: The census date, also referred to as the cut-off date, is the date at which students must be enrolled and in attendance in order to be counted for reimbursement purposes.
CIP Code: The Classification of Instructional Program (CIP) Code provides a universal coding system for programs of study that allows for the accurate tracking, assessment, and alignment of program descriptions and program completions activity. CIP was originally developed by the U.S. Department of Education's National Center for Education Statistics (NCES) in 1980, with revisions occurring in 1985 and 1990, 2000, and 2010.
Comprehensive Center: A comprehensive center is a permanent location, which offers a broad range of educational programs and services. A comprehensive center offers both credit and non-credit courses in multiple instructional areas that may include academic, technical, and career instruction, workforce training and other instruction for professional development and /or lifelong learning. A comprehensive center will have permanent facilities owned or shared by statutory agreement through which the community or junior college is guaranteed utilization. The facilities must be sufficient to carry out the stated mission. Library services and student support services must be comparable to those services located at the main campus. “The number of full-time faculty members must be adequate to provide effective teaching, advising and scholarly or creative activity” (SACS). There may be one or more comprehensive centers in a community and junior college district or none at all.
Conditional Admission: A student who is admitted to the college without having completed all the required documentation. These students are not eligible for reimbursement.
Contact Hour: A unit of measure that represents an hour of scheduled instruction given to students. Also referred to as a clock hour.
Credit Hour: As defined in State Board Policy 8.2, a semester credit hour is defined as minimum student-teacher contact of 750 minutes for lecture and 1500 minutes for laboratory, not to include time for passing between classes, registration, nor final examinations.
Diploma Mill: An education institution (secondary or postsecondary) operating without supervision of a state or professional agency and granting diplomas which are either fraudulent or, because of the lack of proper standards, worthless.
Dual Credit Student: A student who is enrolled in a community or junior college or state institution of higher learning while enrolled in high school and who is receiving BOTH high school and college credit for the postsecondary coursework.
Dual Enrolled Student: A student who is enrolled in a community or junior college or state institution of higher learning while enrolled in high school and who is receiving ONLY college credit for the postsecondary coursework
Early College High School (ECHS) Student: A student who is a dual enrollment student enrolled in a small, independent high school located on a partnering college campus or a location other than a traditional high school campus. Students enter as high school freshmen, with a goal of earning both a high school diploma and an associate degree or 62 hours of college credit.
Electronic Audit Reporting System (eARS): A system designed and developed by the MCCB to help colleges report data, and to assist the board with conducting the audits. The system allows colleges to upload data upon completion of a term. The data is validated to ensure values are correct and consistent throughout each data set and among all the colleges. It then allows auditors to visit each campus and conduct all work electronically.
Education Achievement Council (EAC): Established by the Mississippi Legislature in 2010 (HB 1071) for the purposes of increasing the educational attainment and skill levels of Mississippi’s working age population to the national average by 2025. Membership includes the chairs of the House and Senate Universities and Colleges Committees, the House and Senate Education Committees, the House and Senate Appropriations Committees, representatives from the IHL, Community College, and K12 Systems, as well as representatives from the MS Economic Council and the MS Department of Mental Health.
Enrolled: Any registered, active (not withdrawn or dropped) student listed on a course roster.
Entering Student: Any students coming into the institution for the first time. This includes students who initially attended the prior summer term and returned again in the fall; all first-time, first-year students; students transferring into the institution; both full-time and part-time students; and all degree/certificate-seeking as well as non-degree/certificate seeking students.
Ethnicity is based on the whether an individual is of Hispanic or Latino descent or not. Hispanic or Latino: A person of Cuban, Mexican, Puerto Rican, South or Central American, or other Spanish culture or origin, regardless of race. The term "Spanish origin" can be used in addition to "Hispanic or Latino."
Extension Center: An extension center is a permanent location, which offers a partial range of educational programs and services. An extension center may be solely academic, solely technical/vocational, or a combination of these types of curricula. An extension center is established for a specific, stated instructional mission. Library services and student support services are limited directly to serve the type and number of students. Facilities may be owned or leased by the community or junior college district. There may be one or more extension centers in a community or junior college district or none at all. “The number of fulltime faculty members must be adequate to provide effective teaching, advising and scholarly or creative activity” (SACS). There may be one or more extension centers in a community and junior college district or none at all.
Fall Cohort: The group of students entering in the fall term established for tracking purposes. [For the IPEDS Graduation Rates component, this includes all students who enter the institution as full-time, first-time degree or certificate-seeking undergraduate students during the fall term of a given year.]
FICE Code: a 6-digit identification code used to identify institutions that are accredited at the college level by an agency recognized by the U.S. Department of Education.
Finding: the audit review result of non-compliance.
Five-Year Rule: If a student previously attended your postsecondary institution (5 years or more prior) and has not subsequently enrolled at another postsecondary institution, your institution’s transcript will satisfy admission requirements for that student.
FTE: Refers to full-time equivalent. For state reimbursement, this refers to full-time equivalent students and is defined as the total credit hours accumulated by Academic, Technical, and Vocational students during the summer, fall and spring semesters divided by thirty (30).
Headcount: An unduplicated tally of students by a characteristic, such as full-time/part-time, major, age, etc.
Homeless minor: May be accompanied or unaccompanied by a parent or legal guardian and is a student who at the time of admission to the college (A) lacks a fixed, regular, and adequate nighttime residence; and (B) includes: (i) students who are sharing the housing of other persons due to loss of housing, economic hardship, or a similar reason; are living in motels, hotels, trailer parks, or camping grounds due to lack of alternative adequate accommodations; are living in emergency or transitional shelters; are abandoned in hospitals; (ii) students who have a primary nighttime residence that is a private or public place not designed for or ordinarily used as a regular sleeping accommodation for human beings; (iii) students who are living in cars, parks, public spaces, abandoned buildings, substandard housing, bus or train stations, or similar settings.
Hybrid Courses: Hybrid courses are defined as those courses with less than seventy-five percent (75%) of student contact hours provided on-line (SB 3122, 2005).
IHL: Refers to the Institutions of Higher Learning, the governing agency that oversees the seven public four-year colleges in Mississippi.
In Attendance: For the purpose of state reimbursement, the term “in attendance” shall mean that the student’s last day of attendance (if any) occurred on or after the last class meeting of the sixth week or its equivalent. Students with the equivalent of two absences (per one credit hour course) by the end of the sixth week shall be deemed not in attendance unless that student attends class thereafter (State Board Policy 8.2).
Integrated Career Pathway: Is a workforce development strategy used in the United States to support workers’ transitions from education into and through the workforce; often referred as i-Pathway. This strategy has been adopted at the federal, state and local levels in order to increase education, training and learning opportunities for America’s current and emerging workforce. Career pathways are an integrated collection of programs and services intended to develop students’ core academic, technical and employability skills; provide them with continuous education, training; and place them in highdemand, high-opportunity jobs. A career pathways initiative consists of a partnership among community colleges, primary and secondary schools, workforce and economic development agencies, employers, labor groups and social service providers. MI-BEST is the most prevalent integrated career pathway in Mississippi (see below).
Intercession Course: An intercession course is one that meets during the interim period between two regular semesters.
IPEDS: Refers to the Integrated Postsecondary Education Data System. This is a system of interrelated surveys conducted annually by the U.S. Department of Education’s National Center for Education Statistics (NCES). IPEDS gathers information from every college, university, and technical and vocational institution that participates in the federal student financial aid programs. The Higher Education Act of 1965, as amended, requires that institutions that participate in federal student aid programs report data on enrollments, program completions, graduation rates, faculty and staff, finances, institutional prices, and student financial aid. These data are made available to students and parents through the College Navigator college search Web site and to researchers and others through the IPEDS Data Center.
Last Date of Attendance (LDA): The last date the student was physically present in the traditional course, or for a strictly online that has no shared MSVCC students) or MSVCC student, the last day the student demonstrated activity in that strictly online course. LDA determination for a hybrid course is based on the most appropriate definition above, depending on whether the course was meeting traditionally or online at the time of the LDA.
Mississippi Association for Institutional Research (MAIR): An association composed of institutional research professionals at Mississippi’s 2-year and 4-year postsecondary institutions.
MCCB: Refers to the Mississippi Community College Board (MCCB), formerly the State Board for Community & Junior Colleges (SBCJC), is the agency responsible for the coordination of the fifteen public 2-year colleges in Mississippi.
MDE: Refers to the Mississippi Department of Education, the governing agency that oversees the K-12 system.
MI-BEST: Refers to the Mississippi Integrated Basic Education and Skills Training. MI-Best is premised on the highly successful, evidence-based Integrated Basic Education and Skills Training (I-BEST) model, launched in Washington (WA) state, that incorporates contextualized learning by concurrently delivering Adult Basic Education (ABE) and Career and Technical Education (CTE) classes using a team teaching approach. MI-BEST is premised on two simple goals:
- Scale the integrated career pathways approach statewide among Mississippi Community and Junior Colleges.
- Increase family-sustaining wages among high school dropouts and non-traditional students in Mississippi by improving educational outcomes and career-focused skills.
Middle College Program (MCP) student: A student who is a dual enrollment student enrolled in school or district-level dual credit/dual enrollment program in which high school juniors or seniors attend a portion of the day at the high school and a portion at a postsecondary institution. Districts provide a transitional counselor and closely monitor student progress.
Mid-Level Funding: The goal of a per-student funding level for community colleges midway between funding for K-12 students and regional public university students. In 2007, a bill was passed by the MS legislature and signed by the governor that would require mid-level funding for community and junior colleges; however, that funding level has not yet been achieved.
MSVCC: The Mississippi Virtual Community College (MSVCC) is a consortium of Mississippi's 15 community colleges that makes it possible for these colleges to leverage their distance learning resources -- including faculty, courses, support services, and technology. Through the MSVCC, students may take courses from community colleges anywhere in Mississippi while getting support services from a local college. To take a course from a remote (provider) college, a student enrolls at a local (host) community college. The host college supports the student with a full slate of student services, including advisement and counseling, financial aid, and learning resources. The host college awards credit for the course. The remote (provider) college provides the course instruction.
National Center for Education Statistics (NCES): A division within the U.S. Department of Education, NCES is the primary federal entity for collecting and analyzing data related to education in the U.S. and other nations.
NCCCRP: The National Community College Council on Research and Planning (NCCCRP), is the only national organization that exists exclusively to serve institutional research and planning professionals in 2-year, postsecondary educational institutions and other persons with a special interest in community college research.
No Show: No shows are students who registered for the course, but never attended the course.
nSPARC: This refers to the National Strategic Planning & Analysis Research Center. nSPARC, located at Mississippi State University, seeks to align university, industry, and government expertise and resources to maintain and increase economic competitiveness. nSPARC answers specific questions related to economic, workforce, and community development by conducting high-quality scientific research, including but not limited to statistical analysis, place-based analysis, survey design, and computer-assisted focus groups.
On-site Audit: An audit conducted on the premises of a college campus and/or its associated facilities (i.e. off-campus site). It involves inspecting the college’s admissions and enrollment records for statutory compliance.
Off-site Audit: An audit conducted from at an offsite location, also referred to as a remote audit. It involves inspecting the college’s admissions and enrollment records for statutory compliance at a location off the premises of a college campus and/or its associated facilities (i.e. off-campus site).
Off-Campus Site: An off-campus site is a location, which provides a very limited selection of course offerings (usually academic) that support the instructional mission of a campus or center. Such a site provides minimal library and student support services. Facilities generally are not owned by the college, but may be leased. The existence of an off-campus site does not imply commitment to maintain or to continue operation. A community or junior college must obtain approval from the State Board on a semester-by-semester basis to offer courses at an off-campus site in accordance with § 37-29-69 of the Mississippi Code of 1972, Annotated.
Off-Schedule Course: An off-schedule course is any course taught during a regular semester that has a different census date than that of the regular semester’s courses. These courses will either be longer or shorter than the standard classes scheduled for that term.
Perkins: This refers to the Carl D. Perkins Career and Technical Education Act of 2006. Colleges are required to submit accountability reports annually to the MS Department of Education in order to receive federal funds through Perkins.
Race is based in the following five categorizations (IPEDS definitions):
- American Indian or Alaska Native: A person having origins in any of the original peoples of North and South America (including Central America), and who maintains tribal affiliation or community attachment.
- Asian: A person having origins in any of the original peoples of the Far East, Southeast Asia, or the Indian subcontinent, including, for example, Cambodia, China, India, Japan, Korea, Malaysia, Pakistan, the Philippine Islands, Thailand, and Vietnam.
- Black or African American: A person having origins in any of the black racial groups of Africa.
- Native Hawaiian or Other Pacific Islander: A person having origins in any of the original peoples of Hawaii, Guam, Samoa, or other Pacific Islands.
- White: A person having origins in any of the original peoples of Europe, the Middle East, or North Africa.
Readmission: A student who has had a lapse in enrollment at a college may require readmission, depending on that college’s policy. Each college establishes its own policy for when readmission is necessary; however, all appropriate audit documents are required for the purpose of state reimbursement.
Reinstatement: A student who LDAs or withdraws prior to the last class meeting of the 6th week (or its equivalent), but who receives college approval to rejoin the class. Reinstatements must be coded on the roster, and reinstated students must be coded as reinstated and in attendance as of the last class meeting of the 6th week (or its equivalent) for the purpose of state reimbursement.
Remote Audit: See Off-Site Audit.
SACCR: The Southeastern Association for Community College Research (SACCR), provides a regional forum for planning, coordinating, or conducting activities which promote improvement of community-based postsecondary institutions throughout the southeastern United States. We identify and promote best practices in institutional research and planning, which support and strengthen decision making processes of higher education at the regional, state, and institutional levels.
SACSCOC: The Southern Association of Colleges and Schools Commission on Colleges is the regional body for the accreditation of degree-granting higher education institutions in the Southern states.
SAIR: The Southern Association of Institutional Research (SAIR) is dedicated to the advancement of research leading to improved understanding, planning, and operation of institutions of post-secondary education. SAIR provides a forum for the dissemination of information and interchange of ideas on problems of common interest in the field of institutional research. In addition, SAIR promotes the continued professional development of individuals engaging in institutional research and fosters the unity and cooperation among persons having interests and activities related to research.
SSCH: Student Semester Credit Hours - Credit hours generated by all students in a semester.
SBCJC: The State Board for Community and Junior Colleges (SBCJC) is the agency responsible for the coordination of the fifteen public 2-year colleges in Mississippi. (Since July 1, 2011, the agency’s name officially changed to the Mississippi Community College Board.)
Southern Regional Education Board (SREB): SREB is a nonprofit, nonpartisan organization that works with 16 member states to improve public pre-K-12 and higher education. Founded by the region's governors and legislators in 1948, SREB was America's first interstate compact for education. Today it is the only regional education compact that works directly with state leaders, schools and educators to improve teaching, learning and student achievement at every level of education.
SLDS: The Statewide Longitudinal Data System (SLDS), established by SB2371 (2011), is a multi-agency database, currently in development, that will track education and student outcomes into the workforce.
TAACCCT Grant Exception: Students in this grant may or may not have graduated from high school or earned an equivalency diploma.
Technical Student: Refers to students taking courses in an Association of Applied Science or Technical Degree program of study.
Transfer: A student entering the reporting institution for the first time or returning to the reporting institution after a break in enrollment and who has attempted hours from a postsecondary institution from which transfer coursework is accepted.
Transient college student: a student who is enrolled in one college or university (their home institution) and takes courses temporarily (a single semester) at another college or university (their host institution) with the intention of transferring the course credit back to their home institution.
Unduplicated Headcount: A student is counted only once during an academic year (Summer term through Spring term) regardless of how many terms the student registers for or how many different classes the student takes during that time period.
Uniform Course Numbering System: The system of commonly identifying courses in all college parallel curricula, both in academic and in career-technical programs. A general revision of the numbering systems are prepared on an annual basis.
USDOE: United States Department of Education (also sometimes referred to simply as DOE).
Vocational Student: See Career Center Student
File Upload Process and File Specifications
- File Upload Process
This entire process is completed via the Electronic Audit and Reporting System (eARS). Note: Direct access to the Enrollment Tool for MSVCC data is not required.
- Login to eARS
- Click on the Pre-Audit (MSVCC) tab
- View and/or download VCC courses, faculty and students
- Click on the green tabs
- Files can be viewed and/or downloaded to Excel
- Review for accuracy, that is, each VCC course ID matches the course ID in the college’s SIS (Banner, Colleague, Alliant, etc.).
- Once in agreement the person responsible for VCC should complete the next two steps
- Check the “I concur our virtual…” checkbox
- Press the “Submit Pre-Audit Data” button
- Click on the eAudit Summary tab
- Download VCC Student Schedule file
- This file contains only ‘crossed’ students – that is, local students that took courses from other districts
- Save the VCCxxxyyyyts.txt to the computer
- xxx = District
- yyyy = Year
- t = Term
- s = indicates Student Schedule file
- Create term data files (Primary Enrollment, Course, Student Schedule, and Faculty)
- Extract data from the SIS to create text files
- For the Student Schedule extract traditional and MSVCC courses, i.e., all your students taking your courses
- To assist getting the grades for your students, download some/all of the extracts provided in the Tables & Views tab
- Use file layouts and definitions as outlined in this manual
- Append the VCCxxxyyyyts.txt to the created Student Schedule file
- Extract data from the SIS to create text files
- Click on the File Upload & Validation tab
- Upload files in this order: faculty, course, primary enrollment, student schedule
- Validations are performed as each file is uploaded
- If upload fails validation, then click on File View button (in red) on bottom of main screen to view/download error list
- Reload until all errors are cleared. Note: It is necessary to reload a file that loaded successfully
- Secondary Verification
- Once the upload of all files is successful, an automatic email is sent to MCCB requesting the Secondary Verification
- The Summary Enrollment Report is now optional in eARS
- Successful upload does not necessarily mean all data is accurate
- The Secondary Demographic Verification (SDV) profile is placed in the Secure FTP folder
- The spreadsheet contains many worksheets providing multiple ways to view the data
- Please forward to any and all personnel that is responsible for a given type of data
- Review worksheets in great detail
- Upon receipt of Secondary Demographic Verification profile
- A Confirm Secondary Verification button will appear in eARS to accept/confirm verification. Do not press the confirmation button until everything and everyone are on board with the data
- A reload of some files or all files may be necessary:
- Nothing to cancel
- Do this as many times as needed
- A reload of some files or all files may be necessary:
- A Confirm Secondary Verification button will appear in eARS to accept/confirm verification. Do not press the confirmation button until everything and everyone are on board with the data
- Once the college agrees with Secondary Demographic Verification profile:
- Click on the Confirm Secondary Verification button
- This locks files and allows MCCB to generate an Audit Sample
- Now it is time to schedule a time for an Audit visit, within 14 business days of the college’s final confirmation of its term data:
- Emails between appropriate data contact and MCCB will ensue. Upon agreeing on a date, the MCCB will schedule a date. The date will then display on main screen.
- The day before the scheduled visit eARS and note that a link will appear on main screen. The link allows the college to view and download the student audit sample.
- Term Files
These four term files must be uploaded upon completion of each Summer, Fall or Spring semester via the Electronic Audit Reporting System (eARS). These files are to be uploaded in sequence as outlined below. Files can be reloaded as often as necessary, until files are locked when they are ready to be audited. A fairly extensive validation is performed upon upload. However, a successful upload does not necessarily imply that the files are ready for audit. A secondary verification is performed after the upload which might require the college to reload some or all the files.
Faculty
- Naming scheme: xxxyyyytf.txt
xxx = District code (201, 202, etc.)
yyyy = Academic year
t = Term (1=Summer, 2=Fall, 3=Spring)
f = Faculty
Example for Fall 2012 for Coahoma: 20120132f.txt
Example for Spring 2013 for Copiah: 20220133f.txt - Both the file types and the ‘txt’ in the filename must be in lowercase
- Report one record per faculty member - even if member teaches at multiple sites.
- Record length = 84 bytes.
- NOTE: Files with records shorter/longer will be rejected
- First file in upload process
- Code and report off-schedule classes/students/enrollments/faculty with the term in which the census date occurred
- Code and report intersession classes/students/enrollments/faculty with the subsequent term
Course
- Naming scheme: xxxyyyytc.txt
xxx = District code (201, 202, etc.)
yyyy = Academic year
t = Term (1=Summer, 2=Fall, 3=Spring)
c = Course
Example for Fall 2012 for Coahoma: 20120132c.txt
Example for Spring 2013 for Copiah: 20220133c.txt - Both the file types and the ‘txt’ in the filename must be in lowercase
- Report one record per class taught – traditional or online. No need to include cancelled/closed courses – no students
- Record length = 90 bytes. Files with records shorter/longer will be rejected
- Second file in upload process. Will require re-upload if faculty file is re-uploaded
- Code and report off-schedule classes/students/enrollments/faculty with the term in which the census date occurred
- Code and report intersession classes/students/enrollments/faculty with the subsequent term
Primary Enrollment
- Naming scheme: xxxyyyytp.txt
xxx = District code (201, 202, etc.)
yyyy = Academic year
t = Term (1=Summer, 2=Fall, 3=Spring)
p = Primary Enrollment
Example for Fall 2012 for Coahoma: 20120132p.txt
Example for Spring 2013 for Copiah: 20220133p.txt - Both the file types and the ‘txt’ in the filename must be in lowercase
- Report one record per student that was still enrolled after drop/add period:
- That is, students for which a transcript can be generated for this term, even if not requesting reimbursement
- The ‘Include Student’ field is to request reimbursement for students still in attendance by cutoff date and without excessive absences
- Record length = 197 bytes. Files with records shorter/longer will be rejected
- Third file to be uploaded. Will require re-upload if course file is re-uploaded
- Code and report off-schedule classes/students/enrollments/faculty with the term in which the census date occurred
- Code and report intersession classes/students/enrollments/faculty with the subsequent term
Student Schedule
- Naming scheme: xxxyyyyts.txt
xxx = District code (201, 202, etc.)
yyyy = Academic year
t = Term (1=Summer, 2=Fall, 3=Spring)
s = Student Schedule
Example for Fall 2012 for Coahoma: 20120132s.txt
Example for Spring 2013 for Copiah: 20220133s.txt - Both the file types and the ‘txt’ in the filename must be in lowercase
- Report one record per student per class that was still enrolled after drop/add period
- That is, credit hours that would show in a transcript for this term, even if not requesting reimbursement
- The ‘Include Hours’ field is to request reimbursement for students still in attendance by cutoff date and without excessive absences in this class
- Record length = 39 bytes or 51 bytes if including electronic attendance. Files with records shorter/longer will be rejected
- Last file to be uploaded. Will require re-upload if primary enrollment file is re-uploaded
- Code and report off-schedule classes/students/enrollments/faculty with the term in which the census date occurred
- Code and report intersession classes/students/enrollments/faculty with the subsequent term
- Extract from the SIS each course in which a student is enrolled; that is, include any MSVCC classes
- Once extract is complete, append the VCC ‘hosted’ student schedule (VCCxxxyyyyts.txt) to the text file
- The VCC student schedule is to account for your students’ credit hours taken at other districts
When to include term data
- Code and report off-schedule all term files with the term in which the census date occurred.
- Code and report intersession all term files with the subsequent term.

- Naming scheme: xxxyyyytf.txt
- Annual File
Graduate
- Naming scheme: XXXYYYYTg.txt
XXX = District code (201, 202, etc.)
YYYY = Academic year
T = Term (0=Annual)
g = Graduate - Record length = 48 bytes. Files with records shorter/longer will be rejected
- Upload after completion of Spring graduation
- Report all students who received an award (degree or credential) on the prior academic year (Summer, Fall or Spring). One file for entire academic year
- Report one record for each degree or certificate awarded. That is, a student might have two or more records
- A warning, not an error, will be generated if no previous enrollment is detected for a student within the past academic year
- If student last attended your institution prior to Summer 2012, a Primary Enrollment record must be provided via the FTP site. This happens when awarding degree through the ‘reverse transfer’ mechanism
- Naming scheme: XXXYYYYTg.txt
- Validations
- File will be rejected if it has an invalid file name
- File will be rejected if it has an invalid record length
- Files must be uploaded in proper sequence
- Potential difference between Enrollment Summary headcount and Secondary Verification headcount
- Enrollment Summary uses the accumulators from the PE file (fields 22, 23, 24, 25, 26 and 32)
- Secondary Verification removes students for which there are no Student Schedule records
- In a perfect submission both headcounts will match
- Primary Enrollment File Structure
Field Field Name Start Len Field Type Definition Valid Choices or Examples 1 Student District 1 5 Num Site of student’s registration or primary enrollment District Code + Site Code
Refer to table of district and site codes in eARS. This site code should correspond to:- Non-CTE: the location at which the student registers or takes a majority of his/her courses
- CTE: the location approved for the program of study
- Dual Credit: the location of the off-campus site
- Dual Enroll: like (a) or (b)
- MI-BEST: location approved for the program of study
- It should be a stable code from term to term
CANNOT BE BLANK
2 Term 6 5 Num Semester when course is taught Academic Year Code + Term Code
Example: Fall 2010 = 20112Academic Year Codes:
2010 = Summer 2009, Fall 2009, Spring 2010
2011 = Summer 2010, Fall 2010, Spring 2011
2012 = Summer 2011, Fall 2011, Spring 2012Term Codes:
1 = Summer
2 = Fall
3 = SpringCode and report off-schedule students with the term in which the census date occurred. Code and report intersession students with the subsequent term.
CANNOT BE BLANK
3 Student Identifier 11 10 Char Unique Student Identifier for the District xxxxxxxxxx
No duplicates allowedCANNOT BE BLANK
4 Student Last Name 21 15 Char Student’s Last Name Student’s Last Name
CANNOT BE BLANK
5 Student First Name 36 15 Char Student’s First Name Student’s First Name
CANNOT BE BLANK
6 Student Middle Name 51 15 Char Student’s Middle Name Student’s Middle Name
CAN BE BLANK
7 Student Suffix 66 5 Char Student’s Suffix Examples: Jr., Sr. III, etc.
CAN BE BLANK
8 Student SSN 71 9 Char Student’s Social Security Number xxxxxxxxx
No duplicates allowedCANNOT BE BLANK
9 Curriculum 80 1 Num Type of Curriculum This code must correspond to the student’s current program of study, award intent, or course.
Codes
1 = Academic (AA Degree)
2 = Technical (AAS or Technical Certificate)
3 = Career (Certificate)
4 = Non-Award Seeking (No declared program of Study) Includes Dual Credit/Enroll students.CANNOT BE BLANK
10 Classification 81 1 Num Classification of Student’s Level Codes
1 = Freshman (completed 0-29 crd hrs, no award)
2 = Sophomore (completed 30+ crd hrs, no award)
3 = High School (dual credit/dual enrollment)
4 = Not Classified (a)(a) Students coded as not classified enroll under circumstances that prevent them from being classified as freshmen, sophomore, or high school. These would include students who have previously completed an associate degree or a baccalaureate degree.
CANNOT BE BLANK
11 Enrollment Status (FT/PT) 82 1 Num Full-time or Part-time Refers to the student’s credit hour load this term. Codes
Fall and Spring
1 = Full-Time – students taking 12 or more crd hrs
2 = Part-time – students taking 1 to 11 crd hrs
Summer
1 = Full-Time – students taking 6 or more crd hrs
2 = Part-time – students taking 1 to 5 crd hrsMSVCC hours are included
Developmental hours are included
Audit hours are not included
Code students taking only audit classes as PartTimeCANNOT BE BLANK
12 Race 83 1 Num Race Codes:
Valid Codes for Hispanic or Latino Students (Ethnicity field (new #39) coded as 1):
1 = Non-resident Alien
5 = Hispanic of any race (field #39 MUST be coded as 1)
7 = Race unknown or not reportedValid Codes for Non-Hispanic or non-Latino Students (Ethnicity field coded as 2 or 3):
1 = Non-resident Alien
2 = Black or African American
3 = American Indian or Alaskan Native
4 = Asian
6 = White
7 = Race unknown or not reported
8 = Native Hawaiian or other Pacific Islander
9 = Two or more racesCANNOT BE BLANK
13 Gender 84 1 Num Gender Codes
1 = Male
2 = Female
3 = Not reported/UnknownCANNOT BE BLANK
14 Date of Birth 85 8 Num Date of Birth MMDDYYYY
Birth date is being compared to graduation date, and to age at graduation, and to admission code for reasonableness.CANNOT BE BLANK
15 Degree Seeking 93 1 Num Degree or Award (Certificate) Seeking Codes
1 = Yes
2 = NoA high school student cannot be degree seeking until enrolling after HS graduation requirements are complete.
CANNOT BE BLANK
16 Degree Seeking Status 94 1 Num Degree or Award Seeking Status Codes
1 = First time entering, first year (a)
2 = First year, continuing (b)
3 = All other students (c)
4 = Not degree or award seeking(a) A student attending a postsecondary institution for the first time. Includes students enrolled in the fall term who attended college for the first time in the prior summer term. Also includes students who entered with college credits earned before graduation from high school. This classification is not based on major and does not include current dual credit/dual enrollment students or transfer students.
(b) A continuing student (not first-time entering) who has completed less than the equivalent of 1 full year of undergraduate work; that is, 0-29 cumulative credit hours. This classification is not based on major. It may include transfer students, but does not include dual credit/dual enrollment students.
(c) A current high school (dual credit/dual enrollment) student OR a continuing student who has earned 30 or more cumulative credit hours. This classification is not based on major and may include transfer students.CANNOT BE BLANK
17 Term Admission Compliance (can change from term to term) 95 1 Char Basis for Student Admission for this term Codes
1 = High School /Home School Graduate
2 = High School Equivalency diploma: GED, HiSET, TASC
3 = Required Number of High School Units
4 = Ability to Benefit Scores
5 = Transfer College Transcript (Not 5-yr rule) (a)
6 = Regular (not MS Works) Dual Enrollment/Dual Credit
7 = Early Admission (high school graduation requirements completed, but degree not yet conferred.)
8 = Occupational Diploma
9 = Displaced by Hurricane
A = MS Works Dual Enrollment/Dual Credit
B = 5-Year rule (b)
C = TAACCCT exception
D = Conditional Admission – Not reimbursable (d)
E = MI-BEST Exception (e)
F = Strictly Audit (f)
G = Early College Program (g)
H = Career Certificate (h)Notes:
(a) Any student that has a transcript of attempted hours from a postsecondary institution from which transfer coursework is accepted is considered a transfer student. Any student that has earned all ‘F’ or ‘W’ counts as a transfer. Any student who first enrolled at your college, then enrolled at another college and subsequently returned to your college counts as a transfer.
(b) If a student previously attended your postsecondary institution (5 years or more prior) and has not subsequently enrolled at another postsecondary institution, your institution’s transcript will satisfy admission requirements for that student.
(d) Students with incomplete files are not reimbursable – Field #42 must be ‘0’.
(e) Students might not have HS diplomas or HSE
(f) These students have never been admitted at the college. Are taking only audit classes. They are non-degree seeking.
(g) Very similar to DE/DC Early or Middle College program students must meet prescribed admissions criteria for Early College High School or Middle College programs.
(h) Students who earned a Career Certificate, but not a HSE diploma. Usually via a MIBEST or Ability-to-Benefit program. If the student takes this Career Certificate to another college, then he/she becomes a Transfer.CANNOT BE BLANK
18 Residency Status 96 1 Num Residency Codes
1 = In-District
2 = Out-of-District
3 = Out-of-State
4 = Out of Country
5 = Veteran – Out-Of-StateFor tracking purposes, this code does not change once students have been coded as a veteran.
CANNOT BE BLANK
19 MS County Residency 97 2 Num MS County Residency Refer to table of MS County Codes in eARS. There is a code for every MS county. Cannot be 99 for MS residents. 99 = Out-of-State/Out of country
CANNOT BE BLANK
20 State/Territory of Residency 99 2 Char State Residency Refer to table of State/Territory Codes in eARS. There is a code for every US state and territory. Cannot be 99 for a US resident. 99 = OUT of country
CANNOT BE BLANK
21 Country of Residency 101 1 Num Country of Residency Codes
1 = United States
2 = Non US Resident
3 = UnknownCANNOT BE BLANK
22 Traditional or Hybrid Delivery Academic Hours accumulator 102 5 Num Number of Non-MSVCC Academic Credit Hours student is enrolled in this semester. Report non-MSVCC Academic hours only. These hours do include developmental courses, also include hours not requested for reimbursement in the SS file.
Example: 12.00 or 0.00 with 2 decimal placesCANNOT BE BLANK
23 Traditional or Hybrid Delivery Technical Hours accumulator 107 5 Num Number of Non-MSVCC Technical Credit Hours student is enrolled in this semester. Report non-MSVCC Technical hours only. These hours do not include developmental courses, also include hours not requested for reimbursement in the SS file.
Example: 12.00 or 0.00 with 2 decimal placesCANNOT BE BLANK
24 Traditional or Hybrid Delivery Career (Vocational) Hours accumulator 112 5 Num Number of Non- MSVCC Career (Vocational) Credit Hours student is enrolled in this semester. Report non-MSVCC Career hours only. These hours do not include developmental courses, also include hours not requested for reimbursement in the SS file.
Example: 09.00 or 0.00 with 2 decimal placesCANNOT BE BLANK
25 Traditional or Hybrid Delivery Audit Hours accumulator 117 5 Num Number of Non MSVCC Hours student is auditing this semester. Report non-MSVCC Audited hours only. These hours do include developmental courses, also include hours not requested for reimbursement in the SS file.
Example: 06.00 or 0.00 with 2 decimal placesCANNOT BE BLANK
26 Total NonMSVCC Semester Credit Hours accumulator 122 5 Num Total number of NonMSVCC Credit Hours student is enrolled in this semester. MSVCC hours are excluded from this calculation.
These hours do include developmental courses as well as those not requested for reimbursement.
However, audited hours are included. Total Hours should equal fields 22+23+24+25
Example: 18.00 or 0.00 with 2 decimal placesCANNOT BE BLANK
27 Program of Study 127 6 Num Approved Classification of Instructional Program (CIP) Code for the Student’s Program of Study Refer to table of CIP Codes in eARS for approved program for your institution (academic or career/tech).
Non-degree seeking, or Dual Enroll = 999999
CANNOT BE BLANK
28 ACT Score 133 2 Num Composite ACT Score If no ACT score or if score is unknown, leave blank.
CAN BE BLANK
29 Term GPA 135 4 Num Prior Term GPA (summer and transfer excluded) Student’s Institutional GPA for the prior term (Fall or Spring). Summer and transfer credits are excluded. If no prior term GPA, leave field blank. Not required.
CAN LEAVE BLANK
30 Cumulative GPA 139 4 Num Current Cumulative GPA as defined by your institution Student’s cumulative GPA as of start of the current term. If no prior cumulative GPA, leave field blank. Cumulative GPA includes credits and grades earned at your institution, as well credits and grades accepted in transfer.
The three decimals are implied, that is, do NOT enter a decimal place. Example: 2.678 = 2678CAN BE BLANK
31 Initial Date of Enrollment 143 5 Num Semester student took his/her first course at your institution. Academic Year Code + Term Code
Example: Fall 2010 = 20112Academic Year Codes:
2010 = Summer 2009, Fall 2009, Spring 2010
2011 = Summer 2010, Fall 2010, Spring 2011
2012 = Summer 2011, Fall 2011, Spring 2012Term Codes:
1 = Summer
2 = Fall
3 = SpringCode and report off-schedule students with the term in which the census date occurred. Code and report intersession students with the subsequent term.
CANNOT BE BLANK
32 MSVCC Hours accumulator 148 5 Num Number of MSVCC credit hours student is enrolled in this semester These hours are not included in the total semester credit hours calculation (Field #26). Also include hours not requested for reimbursement.
Example: 06.00 or 0.00 with 2 decimal placesCANNOT BE BLANK
33 Student Athlete 153 1 Num Student was certified to play a sport for the current term or a student who received financial aid working to support a sport program/s for the current term. Codes
1 = Yes
2 = NoCANNOT BE BLANK
34 Prior Fall Status 154 1 Num Was this student fulltime the prior fall semester? Codes
1 = Yes
2 = NoCANNOT BE BLANK
35 Site Status 155 1 Num Student’s primary enrollment is at this type of MCCB approved site. Refer to table of District and Site codes in eARS. MSVCC students should be coded to correspond with their site of primary enrollment or registration coded in Field 1.
Codes
1 = Campus
2 = Comprehensive Center
3 = Extension Center
4 = Off-Campus SiteCANNOT BE BLANK
36 MS High School 156 6 Num Student’s MS High School Status Refer to table of MS ACT High School Codes in eARS.
There is a code for every MS high schoolCANNOT BE BLANK
37 Commuter 162 1 Num Indicates whether a student is a commuter student or lives in campus housing. Codes
1 = Commuter Student
2 = Lives in Campus HousingCANNOT BE BLANK
38 HS Grad Date 163 6 Num High School Graduation Date (MMYYYY) a) If the student is a high school graduate, enter the two-digit month and four-digit year of the student’s high school graduation date.
b) If a student was admitted via Required High School Units or Ability to Benefit leave the field blank.
c) If a student was admitted via Early Admission, enter the month and year the student was last in high school.
d) If a student was admitted via a High School Diploma or College Transcript, enter the month and date of high school graduation.
e) If a student was admitted via Dual Enroll/Dual Credit enter the expected graduation date. Once the student graduates there might be a need to change.
f) If a student was admitted via HSE enter the test date.Graduation date is being compared to birth date, and to age at graduation, and to admission code for reasonableness.
CAN BE BLANK (but seldom)
39 Ethnicity 169 1 Num Student’s Ethnicity Codes
1 = Hispanic or Latino
2 = Not Hispanic or Latino
3 = Ethnicity unknownCANNOT BE BLANK
40 PELL eligible / SNAP 170 1 Num Student is PELL eligible this term. An easy way is to check if EFC is $5,328 or less and did not receive any Pell money, then student has the financial need, i.e., is eligible (value=1). Codes
0 = Student is not PELL eligible
1 = Student is PELL eligible (did NOT receive money)
2 = PELL recipient (did receive money)
3 = SNAP recipient
4 = PELL and SNAP recipientCANNOT BE BLANK
41 Initial Admission Compliance (should never change) 171 1 Char Basis for Student Admission the first term at your institution Codes
1 = High School /Home School Graduate
2 = GED Graduate
3 = Required Number of High School Units
4 = Ability to Benefit Scores
5 = Transfer College Transcript (a) - (not 5-yr rule)
6 = Regular (not MS Works) Dual Enrollment/Dual Credit
7 = Early Admission (high school graduation requirements completed, but degree not yet conferred.)
8 = Occupational Diploma
A = MS Works Dual Enrollment/Dual Credit
C = TAACCCT exception
D = Conditional Admission – Not reimbursable on initial enrollment. Field #42 must be 0.
E = MI-BEST Exception
G = Early College Program(a) Any student that has a transcript of attempted hours from a postsecondary institution from which transfer coursework is accepted is considered a transfer student. Any student that has earned all ‘F’ or ‘W’ counts as a transfer. Any student who first enrolled at your college, then enrolled at another college and subsequently returned to your college is a transfer
If field 31 is Fall 2013 (20142) or greater this field cannot be blank.
If field 17 is B, D, or F, this field must be blank.CAN BE BLANK
42 Include student 172 1 Num Include student in audit sample Codes
1 = Request student for reimbursement, that is, it may be included in the audit sample. It can affect efficiency.
0 = Do not request student for reimbursement. Student will not be included in audits nor will be reimbursed by the state. Will not affect efficiency. Record will be reported to nSPARC.CANNOT BE BLANK
43 Integrated Pathway 173 1 Num Student admitted into an approved integrated pathway program, such as MI-BEST, TAACCCT and others. Codes
0 = No
1 = MI-BEST
2 = TAACCCT
3 = OtherFor assessment purposes, this code does not change once students have been admitted into an integrated pathway program.
CANNOT BE BLANK
44 Cumulative Degree Hours Earned 174 5 Num Cumulative degree or certificate (nondevelopmental) hours earned. Include all hours earned towards a degree or certificate prior to the current semester, including hours transferred in that apply towards a degree or certificate.
Include hours not requested for reimbursement, but exclude developmental hours.
Example: 6.000, 06.00, 006.0, 0006., or 0.00 the decimal point must be includedCANNOT BE BLANK
45 Math Placement Test 179 1 Char Test type used for Math placement. Important for First-Time/ First-Year. Codes
A = ACT
B = SAT
C = COMPASS
D = ASSET
E = ACCUPLACER
F = SREB Math Readiness
G = ACCUPLACER Next Generation
X = Test Not Required (Not FTFY, NDS, DE/DC, over 21 years, Audit, etc.)CANNOT BE BLANK
46 Math Score 180 5 Num Score used for math placement Math placement test score from the test type indicated.
Example: 560 or 00560 or 0 no decimals For SREB: 00000 = Did not pass 00001 = PassedCANNOT BE BLANK
47 English Placement Test 185 1 Char Test type used for English placement. Important for First-Time/ First-Year. Codes
A = ACT
B = SAT
C = COMPASS
D = ASSET
E = ACCUPLACER
F = SREB English Literacy
G = ACCUPLACER Next Generation
X = Test Not Required (Not FTFY, NDS, DE/DC, over 21 years, Audit, etc.)CANNOT BE BLANK
48 English Score 186 5 Num Score used for English placement English placement test score from the test type indicated.
(Example: 560 or 00560 or 0) no decimals
For SREB:
00000 = Did not pass
00001 = PassedCANNOT BE BLANK
49 Reading Placement Test 191 1 Char Test type used for reading placement. Important for First-Time/ First-Year. Codes
A = ACT
B = SAT
C = COMPASS
D = ASSET
E = ACCUPLACER
G = ACCUPLACER Next Generation
X = Test Not Required (Not FTFY, NDS, DE/DC, over 21 years, Audit, etc.)CANNOT BE BLANK
50 Reading Score 192 5 Num Score used for reading placement Reading placement test score from the test type indicated.
(Example: 560 or 00560 or 0) no decimalsCANNOT BE BLANK
51 Ever been Pell Eligible 197 1 Char Has student ever been Pell eligible? Even if student did not actually receive money. Codes
Y = Student has been eligible for Pell at least one term while attending this college
N = Student has never been eligible for PellCANNOT BE BLANK
52 Complete-2Compete (should never change) 198 1 Char Complete to Compete admission flag Codes
R = Returning (readmitted) C2C student
T = C2C transferring from another college
X = Not a C2C studentCANNOT BE BLANK
Validations and Clarifications
ADN Students
- ADN student MUST be coded as academic (CIP code 513801 is NO longer valid)
- F27 - Major = 513800 (new 2010 CIP code value)
- F9 - Curriculum = 1 (Academic)
Duplicated Students
- There must be a one-to-one relationship between the student’s Social Security and the Identification numbers
- Duplicate SSN’s will be rejected
- Duplicate student ID’s will be rejected
Credit Hours Format
- Fields 22, 23, 24, 25, 26, 32
- Yes, the period counts as a character! Make sure the field is padded with zeroes, not spaces. There are no implied decimals. If you enter 00300, it will read as 300 hours
- Any of these formats is valid: 00003; 00004; 03.00; 03.50
Conditional Admission
- F17 – Admission Compliance = D (Conditional Admission)
- F42 – Include/Exclude = 0 (Student cannot be reimbursed)
Non-Degree Seeking Students
- F9 – Curriculum = 4 (New value since Summer 2012)
- F10 – Classification = 4 (Not classified)
- F15 – Degree Seeking = 2 (No)
- F16 – Degree Seeking Status = 4 (Not Seeking Degree or Award Seeking)
- F27 – Program of Study = 999999 (Undetermined CIP)
Student with Bachelor’s or greater degree
- F10 – Classification = 4 (Not classified)
- F15 – Degree Seeking = 1 or 2 (Depends if they want a degree or certificate)
- F16 – Degree Seeking Status = 3 or 4 (3 if pursuing a degree, 4 if just taking classes for the fun it)
- F17 – Admission Compliance = 5 (Transfer)
- F41 – Initial Admission Compliance = 5 (Transfer)
- Starting with initial enrollment of Fall 2013 and after Transfer Students
- F10 – Classification = 1, 2 or 4 (Cannot be HS student)
- F15 – Degree Seeking = 1 or 2 (Depends if they want a degree or certificate)
- F16 – Degree Seeking Status = 2, 3 or 4 (Cannot be First Time Entering, First Year)
- F17 – Admission Compliance = 5 (Transfer)
Transfer Students with 5-year Rule
- F10 – Classification = 1, 2 or 4 (Cannot be HS student)
- F15 – Degree Seeking = 1 or 2 (Depends if they want a degree or certificate)
- F16 – Degree Seeking Status = 2, 3 or 4 (Cannot be First Time Entering, First Year)
- F17 – Admission Compliance = B (5-year rule)
- F41 – Initial Admission Compliance = Blank
Dual Enrollment or MS Works
- F9 – Curriculum = 4 (New value since Summer 2012)
- F10 – Classification = 3 (HS student)
- F15 – Degree Seeking = 2 (No, as HS students cannot be degree seeking until completing HS graduation requirements)
- F16 – Degree Seeking Status = 3 All other students (All other)
- F17 – Admission Compliance = 6 (Dual Enrollment) or A (MS Works)
- F36 – MS High School = Approved ACT Code (occasionally if HS is out of state then code=999999, if so, student should have appropriate residency code)
- F38 – HS Graduation Date = The date cannot be prior to current term
- F41 – Initial Admission Compliance = 6 (Dual Enrollment) or A (MS Works)
- Starting with initial enrollment of Fall 2013 and after
Student’s District and Program of Study (Major) for CTE students
- Fields 1, 9, 27
- Technical and Career programs of study are approved for a specific site (F27), thus the student’s site (F1) must match
- Coding suggestion… First determine the student’s program of study; then use the approved site as the student’s site
- You can determine the location of each Technical and Career program from the “Tables & Views” tab in eARS, then selecting “Career & Technical Programs by College”
- F1 – District = College code + Approved CTE site
- F9 – Classification = 2 or 3 (Technical or Career)
- F27 – Program of Study = Approved CTE program of study
Student age and age at high school graduation
- Student must be between 14 and 99
- High school graduation cannot be in the future unless DE/DC, conversely
- DE/DC students cannot have a graduation date prior to current term First-Time/First-Year Students
- F9 – Curriculum = 1, 2 or 3 (Academic, Technical or Career)
- F10 – Classification = 1 (Freshman)
- F15 – Degree Seeking = 1 (Yes)
- F16 – Degree Seeking Status = 1 (First-Time entering, First-Year)
- F17 – Admission Compliance = Cannot be transfer or 5-yr rule or DE/DC
Strictly Audit Students
- F9 – Curriculum = 4 (New value since Summer 2012)
- F10 – Classification = 4 (Not Classified)
- F15 – Degree Seeking = 2 (No)
- F16 – Degree Seeking Status = 4 (Not Degree or Award Seeking)
- F17 – Admission Compliance = F (Strictly Audit)
- F27 – Program of Study = 999999
- F42 – Include/Exclude = 0 (Student cannot be reimbursed)
- These student have never been at the college, but are now auditing classes.
High School
- If F17 – Admission Compliance = 6 or A or G (DE/DC or MS Works or Early College)
- F36 - MS High School = 250000 through 259999 (MS Approved High School ACT Code)
- F36 - MS High School = 555555 if Home School
- F36 - MS High School = 222222 if Online High School
- F36 - MS High School = 999999 if Out-of-State High School
- If F17 – Admission Compliance = 1 or 7 (High school/home school graduate or Early Admission)
- F36 - MS High School = 250000 through 259999 (MS Approved High School ACT Code)
- F36 - MS High School = 555555 if Home School
- F36 - MS High School = 222222 if Online High School
- F36 - MS High School = 444444 if school does not have an ACT code
- F36 - MS High School = 999999 if Out-of-State High School
- If F17 – Admission Compliance = 8 (Occupational diploma)
- F36 - MS High School = 333333 Occupational diploma
- If F17 – Admission Compliance = 4 Ability to Benefit
- F36 - MS High School = 777777 Ability to Benefit
- If F17 – Admission Compliance = 5 or B or C or D or E or F o F36 - MS High School = Can be Blank
- If F17 – Admission Compliance = 2 (High School Equivalency Graduate)
- F36 - MS High School = 666666 GED
- F36 - MS High School = 666667 HiSET
- F36 - MS High School = 666668 TASC
Classification
- If completed 0 – 29 credit hours, no award (based on IPEDS)
- F10 – Classification = 1 (Freshman)
- If completed 30+ credit hours, no award
- F10 – Classification = 2 (Sophomore)
- If F17 – Admission Compliance = 6 or A or G (DE/DC or MS Works or Early College)
- F10 – Classification = 3 (High School)
- Already completed an Associate or Baccalaureate degree
- F10 – Classification = 4 (Not Classified)
Cumulative GPA Format
- F30 – Cumulative GPA
- Three decimal places are implied. Do not enter a decimal period.
- If entry is 0300 then GPA=0.3; if 3500 then GPA=3.5
TAACCCT and MI-BEST Exceptions
- F17 – Admission Compliance = ‘C’ for TAACCCT or ‘E’ for MI-BEST
- F9 – Curriculum = 2 or 3 (Technical or Career)
- F10 – Classification = 1 or 2 (Freshman or Sophomore)
- F15 – Degree Seeking = 1 (Yes)
- F16 – Degree Seeking Status = 1, 2, or 3 (FTFY, 1st Yr Cont., All Other)
- F27 – Program of Study = Approved CIP code (not 999999)
- F41 – Initial Admission Compliance = ‘C’ or ‘E’
- F43 – Integrated Pathway = 1 (Yes)
- If student does NOT have GED or HS diploma
- F9 – Curriculum = 4 (Non-Degree Seeking)
- F10 – Classification = 4 (Not Classified)
- F15 – Degree Seeking = 2 (No)
- F16 – Degree Seeking Status = 4 (Not Degree or Award Seeking)
- F27 – Program of Study = 999999
- F41 – Initial Admission Compliance = ‘C’ or ‘E’
- aF43 – Integrated Pathway = 1 (Yes)
- Once the student earns the HSE diploma then change codes; if term started, then make changes on subsequent term.
Suggestion for Special Social Security Numbers for students who do not provide their number
Begin with
901 – Coahoma
902 – CoLin
903 – East Central
904 – East MS
905 – Hinds906 – Holmes
907 – Itawamba
908 – Jones
909 – Meridian
910 – Delta911 – Gulf Coast
912 – Northeast
913 – Northwest
914 – Pearl River
915 – Southwest- Social Security Administration does not issue cards beginning with digits in the 900 range
- Establish a counter
- Assign a new number to a new student
- For example 909-00-0001 for first one at Meridian
- Never repeat the number
- If student transfers, encourage him/her to use this number
Include/Exclude Student
- Report ALL students as of the drop/add date
- ALL student for which a transcript will be generated
- The credit hour in the accumulators will be matched to the sum of hours in the Student Schedule file, whether or not the college requests reimbursement
- Course File Structure
Record length: 105 bytes Field Field Name Start Len Field Type Definition Valid Choices or Examples 1 Course District 1 5 Num Location where course is taught District Code + Site Code
Refer to table of district and site codes in eARS. If online course, report the district and site code of the provider institution.
CANNOT BE BLANK
2 Term 6 5 Num Semester when course is taught Academic Year Code + Term Code
Example: Fall 2014 = 20152Academic Year Codes:
2014 = Summer 2013, Fall 2013, Spring 2014
2015 = Summer 2014, Fall 2014, Spring 2015
2016 = Summer 2015, Fall 2015, Spring 2016Term Codes:
1 = Summer
2 = Fall
3 = SpringCode and report off-schedule courses with the term in which the census date occurred.
Code and report intersession courses with the subsequent term.CANNOT BE BLANK
3 Course Identifier 11 11 Char Unique Course Identifier Assigned by the District Example: ENG11130001
This format must match exactly (includes justification) the course ID in the Student Schedule fileCANNOT BE BLANK
4 Course Subject 22 3 Char Course subject field, as identified in the MS Uniform Course Numbering System. Refer to Course Numbering Reference in eARS.
First three letters of the course identifier
Example: ENG11130001 = ENGCANNOT BE BLANK
5 Course Number 25 4 Num Four-digit course identification number as identified in the MS Uniform Course Numbering System. Refer to Course Numbering Reference in eARS.
Four digit course number
Example: ENG11130001 = 1113CANNOT BE BLANK
6 Course Section 29 4 Char Four-digit code which identifies the section of each course. Four-digit section code
Example: ENG11130001 = 0001CANNOT BE BLANK
7 Course Meeting Days 33 7 Char Letters or combination of letters indicating the day/s the class meets each week. Weekly meeting days
Examples: - A class that meets on Monday, Wednesday, & Friday: MWF
- A class that meets on Tuesday & Thursday: TR
- A class that meets ‘twice’ on Tuesday & ‘once’ Thursday: TTR
- A class that meets ‘once’ on Monday, ‘twice’ on Wednesday & ‘twice’ on Friday: MWWFFCodes:
M = Monday
T = Tuesday
W= Wednesday
R = Thursday F = Friday
S = Saturday
C = Sunday
V = Virtual
X = To Be Announced (TBA) is not valid by the end of the term.CANNOT BE BLANK
8 Course Starting Date 40 8 Num Date of first scheduled class meeting for the term. MMDDYYYY
It is absolutely critical this date is correct!CANNOT BE BLANK
9 Course Ending Date 48 8 Num Date of last scheduled class meeting for the term. MMDDYYYY
It is absolutely critical this date is correct!CANNOT BE BLANK
10 Course Starting Time 56 4 Num Scheduled Start Time, in Military Time (24 hour clock) Examples:
- 8AM = 0800
- 10:50AM = 1050
- Noon = 1200
- 1PM = 1300
- 5:30PM = 1730
Can enter 0 for online courses.For more information on military time conversion: http://www.spacearchive.info/military.htm
CANNOT BE BLANK
11 Credit hours 60 5 Num Number of credit hours the course generates per student Example: 03.00
with 2 decimal placesCANNOT BE BLANK
12 Course Delivery 65 1 Num Means of course delivery Codes
1 = Traditional
2 = MSVCC (Course in Enrollment Tool with shared students)
3 = Hybrid
4 = Online (Course not in Enrollment Tool with no shared students)
5 = Other (Correspondence, VHS, etc.)CANNOT BE BLANK
13 Course Type 66 1 Num Type of Course Codes
1 = Academic
2 = Technical
3 = Career (Vocational)Remedial courses are considered Academic.
CANNOT BE BLANK
14 CutOff Date 67 8 Num Census Date for determining Enrolled and In-Attendance Marks the end of the Audit Period MMDDYYYY
RoundUp ((EndDate-StartDate)/3) + StartDate
Round up to zero decimals to prevent partial days
There are NO adjustments to CutOffCANNOT BE BLANK
15 Faculty District 75 5 Num District Code for Faculty District code location for the faculty member teaching this course. If online faculty only, report the district and site code of the provider institution.
Refer to table of district and site codes in eARS.CANNOT BE BLANK
16 Faculty Identifier 80 10 Num Unique Faculty Identifier (must match the identifier reported in the Faculty file.) If course is taught by more than one faculty member, report the faculty identifier of the lead instructor for this course.
CANNOT BE BLANK
17 Electronic Attendance 90 1 Num Indicator Indicates if electronic attendance is to be validated in the Student Schedule file Code
0 = No. Attendance to be submitted via paper, PDF or direct access to attendance database
1 = Yes. Attendance to be submitted electronically in the Student Schedule file – All students enrolled in this class must have an electronic attendance recordCANNOT BE BLANK
18 Return Date 91 8 Num Delimits the Return Period after the Audit Period Marks the end of the Return Period MMDDYYYY
RoundUp((EndDate – StartDate)/9) + CutOff
Round up to zero decimals to prevent partial days
There are NO adjustments to Return DateCANNOT BE BLANK
19 Meetings Per Week 99 2 Num Number times the class meets during the week relative to day/s of week the class meets.; it is the number of times attendance is taken For Online and MSVCC this number is often 1 and for MSVCC this number can be 2.
CANNOT BE BLANK
20 Weeks Per Term 101 2 Num Nominal number of weeks in the term RoundUp((EndDate-StartDate)7, 0) Round up to zero decimals to allow for partial first week
CANNOT BE BLANK
21 Allowed Absences 103 3 Num Allowed absences within the Audit Period RoundUp(((MeetingsPerWeek*WeeksPerTerm*Cr editHours*100)/(CreditHours*750)), 0)
Round up to zero decimals to avoid partial absences
This will match the Absences Allowed ChartCANNOT BE BLANK
Validations and Clarifications
Duplicated Courses
- Duplicate course ID’s will be rejected. Credit Hours Format
- F11
- Yes, the period counts as a character! Make sure the field is padded with zeroes, not spaces. There are no implied decimals. If you enter 00300, it will read as 300 hours.
- Any of these formats is valid: 00003; 00004; 03.00; 03.50
Course ID Format
- F3
- This ID must exactly match to the course ID in the Student Schedule file.
- This includes field justification and case.
Start and End Dates
- F8 and F9
- These are the dates on which a class actually starts and ends.
- These are NOT the official start or end dates that might be stated by the college.
CutOff and Return Dates
- F14 and F18
- These are exact dates as calculated.
- No ‘backing up’ to the last class of the period.
- These are ‘fences’ to delimit the Audit and the Return Periods.
Audit Period
- Is the time span between the Actual Start Date and the CutOff Date.
- All absences are counted within this period.
Return Period
- Is the time span between the CutOff Date and the Return Date.
- Absences are NOT counted within this period.
- If student was absent on the last class of the Audit Period and has not exceeded the maximum number of allowed absences, then examine the Return Period to check if student attended at least once, that is, check if student returned or not.
- Faculty File Structure
Record length: 84 bytes Field Field Name Start Len Field Type Definition Valid Choices or Examples 1 District 1 5 Num Location instructor’s main site District Code + Site Code
Refer to table of district and site codes in eARS. If MSVCC course, report the district and site code of the provider institution.
CANNOT BE BLANK
2 Term 6 5 Num Semester when course is taught Academic Year Code + Term Code (Example for Fall 2014: 20152)
Academic Year Codes: 2014 = Summer 2013, Fall 2013, Spring 2014 2015 = Summer 2014, Fall 2014, Spring 2015 2016 = Summer 2015, Fall 2015, Spring 2016
Term Codes: 1 = Summer 2 = Fall 3 = Spring
Code and report off-schedule courses with the term in which the census date occurred. Code and report intersession courses with the subsequent term.
CANNOT BE BLANK
3 Faculty Identifier 11 10 Char Unique Faculty Identifier for the District xxxxxxxxxx
CANNOT BE BLANK
4 Faculty Last Name 21 15 Char Faculty Last Name Faculty’s Last Name
CANNOT BE BLANK
5 Faculty First Name 36 15 Char Faculty First Name Faculty’s First Name
CANNOT BE BLANK
6 Faculty Middle Name 51 15 Char Faculty Middle Name Faculty’s Middle Name
CANNOT BE BLANK
7 Faculty Suffix 66 5 Char Faculty’s Suffix (Examples: Jr., Sr. III, etc.)
CAN BE BLANK
8 Faculty SSN 71 9 Char Faculty’s Social Security Number xxxxxxxxx
CANNOT BE BLANK
9 Teaching Curriculum 80 1 Num Primary type of Curriculum Faculty Teaches Remedial courses are considered Academic.
Codes
1 = Academic
2 = Technical
3 = Career (Vocational)CANNOT BE BLANK
10 Teaching Discipline 81 2 Num 2-Digit discipline code This refers to the first two digits of the faculty’s primary program of instruction CIP Code.
Example:
Computer Networking Technology, 11.0901 = 11CANNOT BE BLANK
11 Employment Status 83 1 Num Full-time or Part-time Employment Status as Faculty Report this individual’s instructional employment status only.
Codes
1 = Full-Time
2 = Part-timeExample:
A full-time administrator who teach only one class should be coded as part-time.CANNOT BE BLANK
12 Faculty Requirements 84 1 Num Faculty currently meets the minimum requirements to teach in his/her teaching curriculum Faculty currently meets the minimum requirements to teach in his/her teaching curriculum, as defined by SACS Standard 3.7.1.
Codes
1 = Yes
2 = NoCANNOT BE BLANK
Duplicated Faculty Members
- There must be a one-to-one relationship between the faculty’s Social Security and the Identification numbers
- Duplicate SSN’s will be rejected
- Duplicate faculty ID’s will be rejected If a faculty teaches in multiple campuses/sites use his/her main location
- Student Schedule File Structure
Record length: 51 bytes Field Field Name Start Len Field Type Definition Valid Choices or Examples 1 Student District 1 5 Num Site of student’s registration or primary enrollment District Code + Site Code
Refer to table of district and site codes in eARS.This field must correspond to the student district code reported in field 1 of the primary enrollment file for this student.
CANNOT BE BLANK
2 Term 6 5 Num Semester when course is taught Academic Year Code + Term Code
(Example for Fall 2014: 20152)Academic Year Codes:
2014 = Summer 2013, Fall 2013, Spring 2014
2015 = Summer 2014, Fall 2014, Spring 2015
2016 = Summer 2015, Fall 2015, Spring 2016Term Codes:
1 = Summer
2 = Fall
3 = Spring
Code and report off-schedule courses with the term in which the census date occurred.
Code and report intersession courses with the subsequent term.CANNOT BE BLANK
3 Student Identifier 11 10 Char Unique Student Identifier Assigned by the District xxxxxxxxxx
CANNOT BE BLANK
4 Course District 21 5 Num Location where course is taught District Code +Site Code
If MSVCC course with shared students, report the district and site code of the provider institution.
Refer to table of district and site codes in eARS.CANNOT BE BLANK
5 Course Identifier 26 11 Char Unique Course Identifier Assigned by the District xxxxxxxxxxx
CANNOT BE BLANK
6 Grade 37 2 Char Grade earned Grade earned by student for this course
Codes:
A, B, C, D, F, I, W, WP, WF, AU
Right or Left justifiedCANNOT BE BLANK
7 Include Hours 39 1 Num Include class credit hours in audit sample Codes
1 = Request credit hours for reimbursement, that is, these hours may be included in the audit sample. May affect efficiency calculation.
0 = Do not request hours for reimbursement. These hours will not be included in audits, nor will they be reimbursed by the state. Will not affect efficiency calculation. Record will be reported to nSPARC.Note, all attempted hours will be accumulated and matched to appropriate Primary Enrollment credit hour accumulator, regardless of the reimbursement status.
CANNOT BE BLANK
8 Last Day Attended (LDA) 40 8 Num Last Date that student was actually in class (physically or virtually) within the Audit period MMDDYYYY If F17=1 in Course file
Can be blank where the condition is that a MSVCC course district and site code are that of a provider institution. Refer to table of district and site codes in eARS.
CAN BE BLANK (under the condition above)
9 Number of Days Absent 48 3 Num Number of Days absent within the Audit period 0 – 999 If F17=1 in Course file
Can be blank where the condition is that a MSVCC course district and site code are that of a provider institution. Refer to table of district and site codes in eARS.
CAN BE BLANK (under the condition above)
10 Returned 51 1 Char Student attended a class during the Return period Codes
Y = A student who was absent on cutoff date and did return at least once during Return period.
N = A student who was absent on cutoff date and did NOT return during Return period.
P = A student was Present on cutoff date.Can be blank where the condition is that a MSVCC course district and site code are that of a provider institution. Refer to table of district and site codes in eARS.
CAN BE BLANK (under the condition above)
Validations and Clarifications
Attendance Fields 8, 9 and 10
- Optional for academic years 2016 and 2017, required thereafter For classes with ‘traditional’ delivery for all class modalities.
Classes from Traditional and MSVCC
- First extract to a text file the traditional and local VCC classes from the SIS
- Then append to the text file the Hosted (crossed) VCC classes extracted from eARS
- Use one or more of the extracts provided in eARS to help find the grades for the hosted classes
- This will tremendously reduce the size of the VCC snapshot
- Now, we will be dealing with tens of records and not hundreds
- Some errors will continue to pop-up, like the SS record with a student taking a course that does not exist at the provider institution (sometimes a result of incorrect course ID’s)
- Dealing with a smaller file should help simplify the debugging process
Include/Exclude Credit Hours
- Report all credit hours student attempted
- That is ALL hours as of the drop/add date.
- ALL hours for which a grade will be issued and posted on a transcript
- The credit hour will be summed up and accumulated to match the Primary Enrollment accumulators, whether or not the college requests reimbursement
Grades for VCC Courses
- The VCC snapshot comes from the Enrollment Tool (ET)
- The VCC does not always have the latest (correct) grade
- The snapshot will not pull the grades from ET, instead you need to extract from your SIS
- The SIS is the database of record when it comes to student grades
Course ID Format
- F5
- This ID must match exactly to the course ID in the Student Schedule file. This includes field justification and case.
Student ID Format
- F3
- This ID must match exactly to the student ID in the Student Schedule file. This includes field justification and case.
EXAMPLE: a local SIS contains the following:
STUDENT ID COURSE ID COURSE TYPE GRADE 100001
100001
100001
100001
100001MAT131301
ENG111301
BIO232380
BIO283180
MFL1111ZZYKTraditional local course
Traditional local course
VCC PROVIDED course
BIO283180
VCC CANCELLED PROVIDED course
VCC HOSTED courseA
W
A
CFor student 10001, the first 3 courses, shaded in gray, would be included from the local SIS (via the college's scripting). Cancelled courses should be omitted. The 5th row, since for this student the course was provided by another college, will come down via the VCC Student Schedule download and appended to the Student Schedule file as in the past. However, VCC download will NOT contain the grade, and it must be added before uploading the SS file into eARS. This means that all grades for all of a college's reported students - traditional, provided VCC, and hosted VCC - are reported from the college SIS.
- Graduation File Structure
(All Students Who Received Degrees or Credentials from Your College in the Just Completed Academic Year) Record length: 49 bytes Field Field Name Start Len Field Type Definition Valid Choices or Examples 1 Student District 1 5 Num Site of student’s registration or primary enrollment District Code + Site Code
Refer to table of district and site codes in eARS. This site code should correspond to: (1) the location approved for the program of study if the student is a CTE student; OR (2) the location at which the student registers or takes a majority of his/her courses, if not a CTE student.
CANNOT BE BLANK
2 Degree Dat 6 5 Num Semester when student received the degree or certificate Academic Year Code + Term Code
(Example for Fall 2014: 20152)Academic Year Codes:
2014 = Summer 2013, Fall 2013, Spring 2014
2015 = Summer 2014, Fall 2014, Spring 2015
2016 = Summer 2015, Fall 2015, Spring 2016Term Codes:
1 = Summer
2 = Fall
3 = SpringIn most cases, this date will be the same as the program completion date (field 10). Exceptions will be those students who completed all requirements in a prior year, but who had financial or other obligations that had to be cleared prior to degree conferral.
CANNOT BE BLANK
3 Student Identifier 11 10 Char Unique Student Identifier for the District xxxxxxxxxx
CANNOT BE BLANK
4 Race 21 1 Num Race Codes:
Valid Codes for Hispanic or Latino Students (Ethnicity field (new #39) coded as 1):
1 = Non-resident Alien
5 = Hispanic of any race (field #5 MUST be coded as 1)
7 = Race unknown or not reportedValid Codes for Non-Hispanic or non-Latino Students (Ethnicity field coded as 2 or 3):
1 = Non-resident Alien
2 = Black or African American
3 = American Indian or Alaskan Native
4 = Asian
6 = White
7 = Race unknown or not reported
8 = Native Hawaiian or other Pacific Islander
9 = Two or more racesCANNOT BE BLANK
5 Ethnicity 22 1 Num Student’s Ethnicity Codes
1 = Hispanic or Latino (a)
2 = Not Hispanic or Latino (b)
3 = Ethnicity unknown(a) Only students coded with a race code of 1, 5, or 7 may be coded as 1 in the ethnicity field. Students with a race code of 5 MUST be coded with a 1 in the ethnicity field.
(b) Only students coded with a race code 1, 2, 3, 4, 6, 7, 8 or 9 may be coded with a 2 in the ethnicity field.CANNOT BE BLANK
6 Gender 23 1 Num Gender Codes
1 = Male
2 = Female
3 = Not reported/UnknownCANNOT BE BLANK
7 Award Type 24 1 Num Type of Award Conferred Codes:
1 = Associate of Arts
2 = Associate of Applied Science
3 = Technical Certificate
4 = Career CertificateCANNOT BE BLANK
8 Program of Study 25 6 Num Approved CIP Code for the Student’s Program in which the degree or certificate was awarded Refer to table of CIP Codes in eARS for approved program for your institution (academic or career/tech).
CANNOT BE BLANK
9 Cumulative GPA 31 4 Num Cumulative GPA used to determine graduation eligibility. No decimal. Numeric, with 0 decimal places.
The three decimals are implied. (Example: 3.245 = 3245)CANNOT BE BLANK
10 Date of Program Completion 35 5 Num Term that the student completed the course requirements for this degree or certificate. Academic Year Code + Term Code
(Example for Fall 2010: 20112)Academic Year Codes:
2010 = Summer 2009, Fall 2009, Spring 2010
2011 = Summer 2010, Fall 2010, Spring 2011
2012 = Summer 2011, Fall 2011, Spring 2012Term Codes:
1 = Summer
2 = Fall
3 = Spring(a) Program completion date may occur in a year prior to the reporting year.
CANNOT BE BLANK
11 Student SSN 40 9 Char Student’s Social Security Number xxxxxxxxx
CANNOT BE BLANK
12 Complete to Compete 49 1 Char Complete to Compete extra hours flag Codes
Y = Required extra courses to earn the degree.
N = Did not require any additional courses to earn the degree.
X = Not a C2C graduate.CANNOT BE BLANK
VALIDATIONS AND CLARIFICATIONS
Primary Enrollment File for Students who last attended prior to Summer 2012
- Deposit a PE file in the FTP site for students who last took courses at your institution prior to Summer 2012
- Or if the college changed SIS provider after Summer 2012 and new ID’s where issued
Duplicated Student Records
- A student can earn multiple degrees and/or certificates in a given term, thus report each on a separate record
Academic Year
- An academic year encompasses Summer (1), Fall (2) and Spring (3). For example academic year 2015 codes would include Summer 2014 (20151), Fall 2014 (20152) and Spring 2015 (20153).
If student did not attend in the current academic year, then provide Primary Enrollment record via the FTP folder.
If student last attended prior to 2002, or when college used a different SIS, then provide alternate student ID’s via the FTP folder.
- US State and Territory Codes
All States/Territories must have a valid code
Code State AL
AK
AZAlabama
Alaska
ArizonaAR
CA
COArkansas
California
ColoradoCT
DE
DCConnecticut
Delaware
District of ColumbiaFL
GA
HIFlorida
Georgia
HawaiiID
IL
INIdaho
Illinois
IndianaIA
KS
KYIowa
Kansas
KentuckyLA
ME
MDLouisiana
Maine
MarylandMA
MI
MNMassachusetts
Michigan
MinnesotaMS
MO
MTMississippi
Missouri
MontanaRI
SC
SDRhode Island
South Carolina
South DakotaTN
TX
UTTennessee
Texas
UtahVT
VA
WAVermont
Virginia
WashingtonWV
WI
WYWest Virginia
Wisconsin
WyomingCode Commonwealth/Territory AS
GU
MPAmerican Samoa
Guam
Northern Mariana IslandsPR
VI
UMPuerto Rico
Virgin Islands
U.S. Minor Outlying IslandsFM
MH
PWFederated States of Micronesia
Marshall Islands
PalauAE
AAArmed Forces Africa
Americas (exc. Canada)AE
AE
AEArmed Forces Canada
Armed Forces Europe
Armed Forces Middle EastAP
99Armed Forces Pacific
Out of State/Out of Country- Mississippi County Codes
All Mississippi counties must have a valid code
Code County 01
02
03Adams
Alcorn
Amite04
05
06Attala
Benton
Bolivar07
08
09Calhoun
Carroll
Chickasaw10
11
12Choctaw
Claiborne
Clarke13
14
15Clay
Coahoma
Copiah16
17
18Covington
Desoto
Forrest19
20
21Franklin
George
Greene22
23
24Grenada
Hancock
Harrison25
26
27Hinds
Holmes
Humphreys28
29
30Issaquena
Itawamba
Jackson31
32
33Jasper
Jefferson
Jefferson Davis34
35
36Jones
Kemper
Lafayette37
38
39Lamar
Lauderdale
Lawrence40
41
42Leake
Lee
Leflore43
44
45Lincoln
Lowndes
Madison46
47
48Marion
Marshall
Monroe49
50
51Montgomery
Neshoba
Newton52
53
54Noxubee
Oktibbeha
Panola55
56
57Pearl River
Perry
Pike58
59
60Pontotoc
Prentiss
Quitman61
62
63Rankin
Scott
Sharkey64
65
66Simpson
Smith
Stone67
68
69Sunflower
Tallahatchie
Tate70
71
72Tippah
Tishomingo
Tunica73
74
75Union
Walthall
Warren76
77
78Washington
;Wayne
Webster79
80
81Wilkinson
Winston
Yalobusha82
99Yazoo
Out of State/Out of Country
Academic
- Academic CIP Codes and Pathways
District CIP Title Academic Pathway MDE 16 Career Clusters 201 01.0000 Agriculture, General INDMAN Industry, Manufacturing, Construction 201 01.1100 Pre-Horticulture INDMAN Industry, Manufacturing, Construction 201 04.0200 Architecture INDMAN Industry, Manufacturing, Construction 201 05.0200 African-American Studies SBSHS Social & Behavior Sci and Human Serv 201 09.0100 Communication & Media Studies ARTHUM Arts & Humanities 201 09.0700 Radio, Television, and Digital Communication ARTHUM Arts & Humanities 201 09.0900 Public Relations, Advertising, and Applied Communication ARTHUM Arts & Humanities 201 13.1000 Special Education and Teaching EDUC Education 201 13.1200 Teacher Ed & PD, Specific Levels and Methods EDUC Education 201 13.1300 Teacher Ed & PD, Specific Subject Areas EDUC Education 201 14.9900 Engineering, Other STEM Science, Tech, Engineering and Math 201 16.0900 Romance Languages, Literatures, and Linguistics ARTHUM Arts & Humanities 201 19.0700 Human Development, Family Studies, and Related Services SBSHS Social & Behavior Sci and Human Serv 201 19.0900 Apparel and Textiles SBSHS Social & Behavior Sci and Human Serv 201 22.0000 Non-Professional General Legal Studies (Undergraduate). PSA Public Safety/Administration 201 22.0300 Legal Support Services PSA Public Safety/Administration 201 24.0100 Liberal Arts & Sciences, General Studies & Humanities SBSHS Social & Behavior Sci and Human Serv 201 24.0199 Liberal Arts and Sciences, General Studies and Humanities, Other SBSHS Social & Behavior Sci and Human Serv 201 26.0100 Biology, General STEM Science, Tech, Engineering and Math 201 26.0200 Biochemistry STEM Science, Tech, Engineering and Math 201 27.0100 Mathematics STEM Science, Tech, Engineering and Math 201 30.1500 Science, Technology and Society SBSHS Social & Behavior Sci and Human Serv 201 30.9900 Multi-Interdisciplinary Studies, Other SBSHS Social & Behavior Sci and Human Serv 201 31.0500 Health and Physical Education/Fitness INDMAN Industry, Manufacturing, Construction 201 40.0500 Chemistry STEM Science, Tech, Engineering and Math 201 42.0100 Psychology, General SBSHS Social & Behavior Sci and Human Serv 201 43.0100 Criminal Justice and Corrections PSA Public Safety/Administration 201 44.0700 Social Work SBSHS Social & Behavior Sci and Human Serv 201 44.9900 Public Administration & Social Service Professions, Other SBSHS Social & Behavior Sci and Human Serv 201 45.0600 Economics General SBSHS Social & Behavior Sci and Human Serv 201 45.1000 Political Science and Government SBSHS Social & Behavior Sci and Human Serv 201 50.0100 Visual and Performing Arts, General ARTHUM Arts & Humanities 201 50.0400 Design and Applied Arts ARTHUM Arts & Humanities 201 50.0700 Fine and Studio Art ARTHUM Arts & Humanities 201 50.0999 Music, Other ARTHUM Arts & Humanities 201 51.0200
51.0700
51.1000
Communication Disorders Sciences and Services
Health and Medical Administrative Services
Clinical/Med Lab Science/Research & Allied Professions
HSNUR
HSNUR
HSNUR
Health Sci
Health Sci
Health Sci
201 51.1100 Health/Medical Preparatory Programs HSNUR Health Sci 201 51.1105 Pre-Nursing Studies HSNUR Health Sci 201 51.1700 Optometry HSNUR Health Sci 201 51.2000 Pharmacy, Pharmaceutical Sciences, and Administration HSNUR Health Sci 201 51.2300 Rehabilitation and Therapeutic Professions HSNUR Health Sci 201 51.3800 Registered Nursing HSNUR Health Sci 201 51.9900 Health Professions and Related Clinical Sciences, Other HSNUR Health Sci 201 52.0100 Business/Commerce, General BUSN Business 201 52.0200 Purchasing, Procurement/Acquisitions & Contracts Mngt BUSN Business 201 52.0300 Accounting and Related Services BUSN Business 201 52.0900 Hospitality Administration/Management BUSN Business 201 52.1100 International Business BUSN Business 201 52.1200 Management Information Systems and Services BUSN Business 201 52.1400 Marketing BUSN Business 201 52.1500 Real Estate BUSN Business 201 54.0100 History SBSHS Social & Behavior Sci and Human Serv 202 01.0000 Agriculture, General INDMAN Industry, Manufacturing, Construction 202 01.0100 Agricultural Business and Management INDMAN Industry, Manufacturing, Construction 202 01.0680 Floriculture/Floristry Operations and Management. INDMAN Industry, Manufacturing, Construction 202 04.0200 Architecture INDMAN Industry, Manufacturing, Construction 202 09.0100 Communication & Media Studies ARTHUM Arts & Humanities 202 11.0700 Computer Science STEM Science, Tech, Engineering and Math 202 13.1200 Teacher Ed & PD, Specific Levels and Methods EDUC Education 202 13.1300 Teacher Ed & PD, Specific Subject Areas EDUC Education 202 14.0100 Engineering, General STEM Science, Tech, Engineering and Math 202 16.0100 Linguistic Language Studies EDUC Education 202 22.0300 Legal Support Services PSA Public Safety/Administration 202 23.0100 English Language & Literature, General EDUC Education 202 24.0100 Liberal Arts & Sciences, General Studies & Humanities SBSHS Social & Behavior Sci and Human Serv 202 24.0199 Liberal Arts and Sciences, General Studies and Humanities, Other SBSHS Social & Behavior Sci and Human Serv 202 26.0100 Biology, General STEM Science, Tech, Engineering and Math 202 27.0100 Mathematics STEM Science, Tech, Engineering and Math 202 40.0100 Physical Science STEM Science, Tech, Engineering and Math 202 40.0500 Chemistry STEM Science, Tech, Engineering and Math 202 40.0800 Physics STEM Science, Tech, Engineering and Math 202 42.0100 Psychology, General SBSHS Social & Behavior Sci and Human Serv 202 43.0100 Criminal Justice and Corrections PSA Public Safety/Administration 202 44.0700 Social Work SBSHS Social & Behavior Sci and Human Serv 202 45.0100 Social Sciences, General SBSHS Social & Behavior Sci and Human Serv 202 45.1000 Political Science and Government SBSHS Social & Behavior Sci and Human Serv 202 50.0400 Design and Applied Arts ARTHUM Arts & Humanities 202 50.0700 Fine and Studio Art ARTHUM Arts & Humanities 202 50.0900 Music ARTHUM Arts & Humanities 202 50.0999 Music, Other ARTHUM Arts & Humanities 202 51.0200 Communication Disorders Sciences and Services HSNUR Health Sci 202 51.1100 Health/Medical Preparatory Programs HSNUR Health Sci 202 51.3800 Registered Nursing HSNUR Health Sci 202 52.0200 Purchasing, Procurement/Acquisitions & Contracts Mngt BUSN Business 202 52.0300 Accounting and Related Services BUSN Business 202 54.0100 History SBSHS Social & Behavior Sci and Human Serv 203 01.0000 Agriculture, General INDMAN Industry, Manufacturing, Construction 203 01.0100 Agricultural Business and Management INDMAN Industry, Manufacturing, Construction 203 01.0900 Animal Sciences INDMAN Industry, Manufacturing, Construction 203 03.0500 Forestry INDMAN Industry, Manufacturing, Construction 203 03.0600 Wildlife and Wildlands Science and Management INDMAN Industry, Manufacturing, Construction 203 09.0100 Communication & Media Studies ARTHUM Arts & Humanities 203 11.0100 Computer and Information Science and Management STEM Science, Tech, Engineering and Math 203 11.0700 Computer Science STEM Science, Tech, Engineering and Math 203 13.0100 Education, General EDUC Education 203 13.1200 Teacher Education and Professional Development, Specific Levels and Methods EDUC Education 203 13.1300 Teacher Education and Professional Development, Specific Subject Areas EDUC Education 203 14.0100 Engineering, General STEM Science, Tech, Engineering and Math 203 23.0100 English Language & Literature, General EDUC Education 203 24.0100 Liberal Arts & Sciences, General Studies & Humanities SBSHS Social & Behavior Sci and Human Serv 203 24.0199 Liberal Arts and Sciences, General Studies and Humanities, Other SBSHS Social & Behavior Sci and Human Serv 203 26.0100 Biology, General STEM Science, Tech, Engineering and Math 203 27.0100 Mathematics STEM Science, Tech, Engineering and Math 203 31.0500 Health and Physical Education/Fitness INDMAN Industry, Manufacturing, Construction 203 40.0100 Physical Sciences STEM Science, Tech, Engineering and Math 203 40.0500 Chemistry STEM Science, Tech, Engineering and Math 203 40.0800 Physics STEM Science, Tech, Engineering and Math 203 42.0100 Psychology, General SBSHS Social & Behavior Sci and Human Serv 203 45.0100 Social Sciences, General SBSHS Social & Behavior Sci and Human Serv 203 45.1100 Sociology SBSHS Social & Behavior Sci and Human Serv 203 50.0100 Visual and Performing Arts, General ARTHUM Arts & Humanities 203 50.0700 Fine and Studio Art ARTHUM Arts & Humanities 203 50.0900 Music ARTHUM Arts & Humanities 203 50.0999 Music, Other ARTHUM Arts & Humanities 203 51.0700 Health and Medical Administrative Services HSNUR Health Sci 203 51.0900 Allied Health Diagnostic, Intervention, and Treatment Prof HSNUR Health Sci 203 51.1100 Health/Medical Preparatory Programs HSNUR Health Sci 203 51.3800 Registered Nursing HSNUR Health Sci 203 52.0100 Business/Commerce, General BUSN Business 203 52.0200 Purchasing, Procurement/Acquisitions & Contracts Mngt BUSN Business 203 52.0300 Accounting and Related Services BUSN Business 203 52.0600 Business/Managerial Economics BUSN Business 203 54.0100 History SBSHS Social & Behavior Sci and Human Serv 204 01.0000 Agriculture, General INDMAN Industry, Manufacturing, Construction 204 01.0600 Applied Horticulture and Horticultural Business Services INDMAN Industry, Manufacturing, Construction 204 01.0900 Animal Sciences INDMAN Industry, Manufacturing, Construction 204 03.0500 Forestry INDMAN Industry, Manufacturing, Construction 204 03.0600 Wildlife and Wildlands Science and Management INDMAN Industry, Manufacturing, Construction 204 04.0200 Architecture INDMAN Industry, Manufacturing, Construction 204 04.0600 Landscape Architecture INDMAN Industry, Manufacturing, Construction 204 09.0100 Communication & Media Studies ARTHUM Arts & Humanities 204 09.0400 Journalism ARTHUM Arts & Humanities 204 09.0700 Radio, Television, and Digital Communication ARTHUM Arts & Humanities 204 09.0900 Public Relations, Advertising, and Applied Communication ARTHUM Arts & Humanities 204 11.0100 Computer and Information Sciences, General STEM Science, Tech, Engineering and Math 204 12.0500 Cooking and Related Culinary Arts, General SBSHS Social & Behavior Sci and Human Serv 204 13.1000 Special Education and Teaching EDUC Education 204 13.1200 Teacher Ed & PD, Specific Levels and Methods EDUC Education 204 13.1300 Teacher Ed & PD, Specific Subject Areas EDUC Education 204 14.0100 Engineering, General STEM Science, Tech, Engineering and Math 204 14.0500 Bioengineering and Biomedical Engineering STEM Science, Tech, Engineering and Math 204 14.9900 Engineering, Other STEM Science, Tech, Engineering and Math 204 16.0100 Linguistic Language Studies EDUC Education 204 16.0900 Romance Languages, Literatures, and Linguistics ARTHUM Arts & Humanities 204 19.0700 Human Development, Family Studies, and Related Services SBSHS Social & Behavior Sci and Human Serv 204 22.0300 Legal Support Services PSA Public Safety/Administration 204 23.0100 English Language & Literature, General EDUC Education 204 24.0100 Liberal Arts & Sciences, General Studies & Humanities SBSHS Social & Behavior Sci and Human Serv 204 26.0100 Biology, General STEM Science, Tech, Engineering and Math 204 26.0200 Biochemistry STEM Science, Tech, Engineering and Math 204 27.0100 Mathematics STEM Science, Tech, Engineering and Math 204 31.0100 Parks, Recreation and Leisure Studies INDMAN Industry, Manufacturing, Construction 204 31.0300 Parks, Recreation and Leisure Facilities Management INDMAN Industry, Manufacturing, Construction 204 31.0500 Health and Physical Education/Fitness INDMAN Industry, Manufacturing, Construction 204 40.0400 Atmospheric Sciences and Meteorology, General STEM Science, Tech, Engineering and Math 204 40.0500 Chemistry STEM Science, Tech, Engineering and Math 204 40.0800 Physics STEM Science, Tech, Engineering and Math 204 42.0100 Psychology, General SBSHS Social & Behavior Sci and Human Serv 204 42.2800 Clinical, Counseling and Applied Psychology SBSHS Social & Behavior Sci and Human Serv 204 43.0100 Criminal Justice and Corrections PSA Public Safety/Administration 204 44.0700 Social Work SBSHS Social & Behavior Sci and Human Serv 204 44.9900 Public Administration & Social Service Professions, Other SBSHS Social & Behavior Sci and Human Serv 204 45.0100 Social Sciences, General SBSHS Social & Behavior Sci and Human Serv 204 45.0600 Economics, General SBSHS Social & Behavior Sci and Human Serv 204 45.1000 Political Science and Government SBSHS Social & Behavior Sci and Human Serv 204 45.1100 Sociology SBSHS Social & Behavior Sci and Human Serv 204 50.0100 Visual and Performing Arts, General ARTHUM Arts & Humanities 204 50.0900 Music ARTHUM Arts & Humanities 204 50.0999 Music, Other ARTHUM Arts & Humanities 204 51.0200 Communication Disorders Sciences and Services HSNUR Health Sci 204 51.0600 Dental Support Services and Allied Professions HSNUR Health Sci 204 51.0900 Allied Health Diagnostic, Intervention, and Treatment Prof HSNUR Health Sci 204 51.1000 Clinical/Med Lab Science/Research & Allied Professions HSNUR Health Sci 204 51.1100 Health/Medical Preparatory Programs HSNUR Health Sci 204 51.2000 Pharmacy, Pharmaceutical Sciences, and Administration HSNUR Health Sci 204 51.3800 Registered Nursing HSNUR Health Sci 204 52.0100 Business/Commerce, General BUSN Business 204 52.0200 Purchasing, Procurement/Acquisitions & Contracts Mngt BUSN Business 204 52.0300 Accounting and Related Services BUSN Business 204 52.0900 Hospitality Administration/Management BUSN Business 204 52.1100 International Business BUSN Business 204 52.1400 Marketing BUSN Business 204 54.0100 History SBSHS Social & Behavior Sci and Human Serv 205 01.0000 Agriculture, General INDMAN Industry, Manufacturing, Construction 205 01.0102 Agribusiness/Agricultural Business Operation INDMAN Industry, Manufacturing, Construction 205 03.0500 Forestry INDMAN Industry, Manufacturing, Construction 205 04.0200 Architecture INDMAN Industry, Manufacturing, Construction 205 04.0600 Landscape Architecture INDMAN Industry, Manufacturing, Construction 205 09.0100 Communication & Media Studies ARTHUM Arts & Humanities 205 09.0400 Journalism ARTHUM Arts & Humanities 205 09.0700 Radio, Television, and Digital Communication ARTHUM Arts & Humanities 205 11.0100 Computer and Information Sciences, General STEM Science, Tech, Engineering and Math 205 13.1200 Teacher Ed & PD, Specific Levels and Methods EDUC Education 205 13.1300 Teacher Ed & PD, Specific Subject Areas EDUC Education 205 14.0100 Engineering, General STEM Science, Tech, Engineering and Math 205 19.0100 Family and Consumer Sciences/Human Sciences, General SBSHS Social & Behavior Sci and Human Serv 205 22.0000 Non-Professional General Legal Studies (Undergraduate). PSA Public Safety/Administration 205 22.0300 Legal Support Services PSA Public Safety/Administration 205 23.0100 English Language & Literature, General EDUC Education 205 23.1300 Rhetoric and Composition/Writing Studies EDUC Education 205 24.0100 Liberal Arts & Sciences, General Studies & Humanities SBSHS Social & Behavior Sci and Human Serv 205 26.0100 Biology, General STEM Science, Tech, Engineering and Math 205 27.0100 Mathematics STEM Science, Tech, Engineering and Math 205 40.0100 Physical Sciences STEM Science, Tech, Engineering and Math 205 40.0500 Chemistry STEM Science, Tech, Engineering and Math 205 40.0600 Geological and Earth Sciences/Geosciences STEM Science, Tech, Engineering and Math 205 42.0100 Psychology, General SBSHS Social & Behavior Sci and Human Serv 205 43.0100 Criminal Justice and Corrections PSA Public Safety/Administration 205 45.0100 Social Sciences, General SBSHS Social & Behavior Sci and Human Serv 205 45.1000 Political Science and Government SBSHS Social & Behavior Sci and Human Serv 205 45.1100 Sociology SBSHS Social & Behavior Sci and Human Serv 205 49.0100 Air Transportation INDMAN Industry, Manufacturing, Construction 205 50.0300 Dance ARTHUM Arts & Humanities 205 50.0500 Drama/Theatre Arts and Stagecraft ARTHUM Arts & Humanities 205 50.0700 Fine and Studio Art ARTHUM Arts & Humanities 205 50.0900 Music ARTHUM Arts & Humanities 205 50.0999 Music, Other ARTHUM Arts & Humanities 205 51.0600 Dental Support Services and Allied Professions HSNUR Health Sci 205 51.0700 Health and Medical Administrative Services HSNUR Health Sci 205 51.0900 Allied Health Diagnostic, Intervention, and Treatment Prof HSNUR Health Sci 205 51.1000 Clinical/Med Lab Science/Research & Allied Professions HSNUR Health Sci 205 51.1100 Health/Medical Preparatory Programs HSNUR Health Sci 205 51.1700 Optometry HSNUR Health Sci 205 51.2300 Rehabilitation and Therapeutic Professions HSNUR Health Sci 205 51.3800 Registered Nursing HSNUR Health Sci 205 51.9900 Health Professions and Related Clinical Sciences, Other HSNUR Health Sci 205 52.0100 Business/Commerce, General BUSN Business 205 52.0300 Accounting and Related Services BUSN Business 205 54.0100 History SBSHS Social & Behavior Sci and Human Serv 206 01.0102 Agribusiness/Agricultural Business Operations INDMAN Industry, Manufacturing, Construction 206 01.9900 Agriculture, Agriculture Ops, and Related Sciences, Other INDMAN Industry, Manufacturing, Construction 206 03.0500 Forestry INDMAN Industry, Manufacturing, Construction 206 03.0600 Wildlife and Wildlands Science and Management INDMAN Industry, Manufacturing, Construction 206 04.0200 Architecture INDMAN Industry, Manufacturing, Construction 206 09.0100 Communication & Media Studies ARTHUM Arts & Humanities 206 11.0100 Computer and Information Sciences, General STEM Science, Tech, Engineering and Math 206 13.1200 Teacher Ed & PD, Specific Levels and Methods EDUC Education 206 14.0100 Engineering, General STEM Science, Tech, Engineering and Math 206 15.0600 Industrial Production Technologies/Technicians INDMAN Industry, Manufacturing, Construction 206 16.0100 Linguistic Language Studies EDUC Education 206 22.0000 Non-Professional General Legal Studies (Undergraduate). PSA Public Safety/Administration 206 22.0300 Legal Support Services PSA Public Safety/Administration 206 23.0100 English Language & Literature, General EDUC Education 206 24.0100 Liberal Arts & Sciences, General Studies & Humanities SBSHS Social & Behavior Sci and Human Serv 206 26.9900 Biological and Biomedical Sciences, Other STEM Science, Tech, Engineering and Math 206 27.0100 Mathematics STEM Science, Tech, Engineering and Math 206 31.0500 Health and Physical Education/Fitness INDMAN Industry, Manufacturing, Construction 206 38.0000 Philosophy and Religious Studies SBSHS Social & Behavior Sci and Human Serv 206 40.0500 Chemistry STEM Science, Tech, Engineering and Math 206 42.0100 Psychology, General SBSHS Social & Behavior Sci and Human Serv 206 43.0100 Criminal Justice and Corrections PSA Public Safety/Administration 206 44.0700 Social Work SBSHS Social & Behavior Sci and Human Serv 206 49.0100 Air Transportation INDMAN Industry, Manufacturing, Construction 206 50.0500 Drama/Theatre Arts and Stagecraft ARTHUM Arts & Humanities 206 50.0700 Fine and Studio Art ARTHUM Arts & Humanities 206 50.0900 Music ARTHUM Arts & Humanities 206 50.0999 Music, Other ARTHUM Arts & Humanities 206 51.0000 Health Professions and Related Clinical Sciences, Other HSNUR Health Sci 206 51.0201 Communication Disorders, General HSNUR Health Sci 206 51.0700 Health and Medical Administrative Services HSNUR Health Sci 206 51.1100 Health/Medical Preparatory Programs HSNUR Health Sci 206 51.3800 Registered Nursing HSNUR Health Sci 206 52.0100 Business/Commerce, General BUSN Business 206 52.1400 Marketing BUSN Business 206 54.0100 History SBSHS Social & Behavior Sci and Human Serv 207 01.0100 Agricultural Business and Management INDMAN Industry, Manufacturing, Construction 207 01.1300 Pre-Veterinary Studies HSNUR Health Sci 207 01.1302 Pre-Veterinary Studies HSNUR Health Sci 207 04.0200 Architecture INDMAN Industry, Manufacturing, Construction 207 09.0400 Journalism ARTHUM Arts & Humanities 207 09.0700 Radio, Television, and Digital Communication. ARTHUM Arts & Humanities 207 11.0100 Computer and Information Sciences, General STEM Science, Tech, Engineering and Math 207 11.0700 Computer Science STEM Science, Tech, Engineering and Math 207 13.0100 Education, General EDUC Education 207 13.1000 Education, General EDUC Education 207 13.1200 Teacher Ed & PD, Specific Levels and Methods EDUC Education 207 13.1300 Teacher Ed & PD, Specific Subject Areas EDUC Education 207 14.0100 Engineering, General STEM Science, Tech, Engineering and Math 207 14.0900 Science, Technology, Engineering and Math STEM Science, Tech, Engineering and Math 207 15.0600 Industrial Production Technologies/Technicians INDMAN Industry, Manufacturing, Construction 207 16.0100 Linguistic Language Studies EDUC Education 207 19.0100 Family and Consumer Sciences/Human Sciences, General SBSHS Social & Behavior Sci and Human Serv 207 22.0000 Non-Professional General Legal Studies (Undergraduate). PSA Public Safety/Administration 207 22.0300 Legal Support Services PSA Public Safety/Administration 207 24.0100 Liberal Arts & Sciences, General Studies & Humanities SBSHS Social & Behavior Sci and Human Serv 207 25.9900 Library Science, Other EDUC Education 207 26.0100 Biology, General STEM Science, Tech, Engineering and Math 207 27.0100 Mathematics STEM Science, Tech, Engineering and Math 207 30.1500 Science, Technology and Society SBSHS Social & Behavior Sci and Human Serv 207 31.0500 Industry, Manufacturing, Construction, Ag INDMAN Industry, Manufacturing, Construction 207 39.0600 Theological and Ministerial Studies SBSHS Social & Behavior Sci and Human Serv 207 40.0500 Chemistry STEM Science, Tech, Engineering and Math 207 40.0600 Geological and Earth Sciences/Geosciences STEM Science, Tech, Engineering and Math 207 40.0800 Physics STEM Science, Tech, Engineering and Math 207 42.0100 Psychology, General SBSHS Social & Behavior Sci and Human Serv 207 43.0100 Criminal Justice and Corrections PSA Public Safety/Administration 207 44.0700 Social Work SBSHS Social & Behavior Sci and Human Serv 207 44.9900 Public Administration & Social Service Professions, Other SBSHS Social & Behavior Sci and Human Serv 207 45.1000 Political Science and Government SBSHS Social & Behavior Sci and Human Serv 207 45.1100 Sociology SBSHS Social & Behavior Sci and Human Serv 207 50.0400 Design and Applied Arts ARTHUM Arts & Humanities 207 50.0500 Drama/Theatre Arts and Stagecraft ARTHUM Arts & Humanities 207 50.0700 Fine and Studio Art ARTHUM Arts & Humanities 207 50.0900 Music ARTHUM Arts & Humanities 207 50.0999 Music, Other ARTHUM Arts & Humanities 207 51.0700 Health and Medical Administrative Services HSNUR Health Sci 207 51.1000 Clinical/Med Lab Science/Research & Allied Professions HSNUR Health Sci 207 51.1100 Health/Medical Preparatory Programs HSNUR Health Sci 207 51.1104 Pre-Veterinary Studies HSNUR Health Sci 207 51.2300 Rehabilitation and Therapeutic Professions HSNUR Health Sci 207 51.3800 Registered Nursing HSNUR Health Sci 207 51.9900 Health Professions and Related Clinical Sciences, Other HSNUR Health Sci 207 52.0100 Business/Commerce, General BUSN Business 207 52.0200 Purchasing, Procurement/Acquisitions & Contracts Mngt BUSN Business 207 52.0300 Accounting and Related Services BUSN Business 207 54.0100 History SBSHS Social & Behavior Sci and Human Serv 208 01.0100 Agricultural Business and Management INDMAN Industry, Manufacturing, Construction 208 01.0600 Applied Horticulture and Horticultural Business Services INDMAN Industry, Manufacturing, Construction 208 01.0900 Animal Sciences INDMAN Industry, Manufacturing, Construction 208 03.0500 Forestry INDMAN Industry, Manufacturing, Construction 208 09.0100 Communication & Media Studies ARTHUM Arts & Humanities 208 11.0700 Computer Science STEM Science, Tech, Engineering and Math 208 11.0701 Computer Science STEM Science, Tech, Engineering and Math 208 12.0500 Culinary Arts and Related Services SBSHS Social & Behavior Sci and Human Serv 208 13.1000 Special Education and Teaching EDUC Education 208 13.1200 Teacher Ed & PD, Specific Levels and Methods EDUC Education 208 13.1300 Teacher Ed & PD, Specific Subject Areas EDUC Education 208 14.0100 Engineering, General STEM Science, Tech, Engineering and Math 208 16.0100 Linguistic Language Studies EDUC Education 208 19.0700 Human Development, Family Studies, and Related Services SBSHS Social & Behavior Sci and Human Serv 208 22.0000 Non-Professional General Legal Studies (Undergraduate). PSA Public Safety/Administration 208 22.0300 Legal Support Services PSA Public Safety/Administration 208 24.0100 Liberal Arts & Sciences, General Studies & Humanities SBSHS Social & Behavior Sci and Human Serv 208 25.0100 Library Science and Administration EDUC Education 208 26.0100 Biology, General STEM Science, Tech, Engineering and Math 208 27.0100 Mathematics STEM Science, Tech, Engineering and Math 208 30.1900 Nutrition Sciences SBSHS Social & Behavior Sci and Human Serv 208 40.0100 Physical Sciences STEM Science, Tech, Engineering and Math 208 40.0500 Chemistry STEM Science, Tech, Engineering and Math 208 40.0800 Physics STEM Science, Tech, Engineering and Math 208 42.0100 Psychology, General SBSHS Social & Behavior Sci and Human Serv 208 43.0100 Criminal Justice and Corrections PSA Public Safety/Administration 208 44.0700 Social Work SBSHS Social & Behavior Sci and Human Serv 208 45.1000 Political Science and Government SBSHS Social & Behavior Sci and Human Serv 208 45.1100 Sociology SBSHS Social & Behavior Sci and Human Serv 208 46.0300 Electrical and Power Transmission Installers INDMAN Industry, Manufacturing, Construction 208 50.0700 Fine and Studio Art ARTHUM Arts & Humanities 208 50.0900 Music ARTHUM Arts & Humanities 208 50.0999 Music, Other ARTHUM Arts & Humanities 208 51.0200 Communication Disorders Sciences and Services HSNUR Health Sci 208 51.0600 Dental Support Services and Allied Professions HSNUR Health Sci 208 51.0700 Health and Medical Administrative Services HSNUR Health Sci 208 51.0800 Allied Health and Medical Assisting Services HSNUR Health Sci 208 51.0900 Allied Health Diagnostic, Intervention, and Treatment Prof HSNUR Health Sci 208 51.1000 Clinical/Med Lab Science/Research & Allied Professions HSNUR Health Sci 208 51.1100 Health/Medical Preparatory Programs HSNUR Health Sci 208 51.2000 Pharmacy, Pharmaceutical Sciences, and Administration HSNUR Health Sci 208 51.2300 Rehabilitation and Therapeutic Professions HSNUR Health Sci 208 51.3800 Registered Nursing HSNUR Health Sci 208 52.0200 Purchasing, Procurement/Acquisitions & Contracts Mngt BUSN Business 208 52.0300 Accounting and Related Services BUSN Business 208 52.0400 Business Operations Support and Assistant Services BUSN Business 208 52.1100 International Business BUSN Business 208 52.1500 Real Estate BUSN Business 208 54.0100 History SBSHS Social & Behavior Sci and Human Serv 209 01.0000 Agriculture, General INDMAN Industry, Manufacturing, Construction 209 03.0000 Natural Resources and Conservation INDMAN Industry, Manufacturing, Construction 209 04.0000 Architecture and Related Services INDMAN Industry, Manufacturing, Construction 209 09.0000 Communication, Journalism, and Related Programs ARTHUM Arts & Humanities 209 09.0100 Communication & Media Studies ARTHUM Arts & Humanities 209 09.1000 Communication, Journalism, and Related Programs ARTHUM Arts & Humanities 209 11.0000 Computer and Information Sciences and Support Services STEM Science, Tech, Engineering and Math 209 12.0000 Personal and Culinary Services SBSHS Social & Behavior Sci and Human Serv 209 13.0000 Education, General EDUC Education 209 13.0100 Education, General EDUC Education 209 14.0000 Engineering STEM Science, Tech, Engineering and Math 209 14.0100 Engineering STEM Science, Tech, Engineering and Math 209 16.0000 Foreign Languages, Literatures, and Linguistics ARTHUM Arts & Humanities 209 19.0000 Family and Consumer Sciences/ Human Sciences SBSHS Social & Behavior Sci and Human Serv 209 22.0000 Non-Professional General Legal Studies (Undergraduate). PSA Public Safety/Administration 209 23.0000 English Language and Literature/Letters EDUC Education 209 24.0000 Liberal Arts and Sciences, General Studies and Humanities SBSHS Social & Behavior Sci and Human Serv 209 24.0100 Liberal Arts and Sciences, General Studies and Humanities SBSHS Social & Behavior Sci and Human Serv 209 25.0000 Library Science, Other EDUC Education 209 26.0000 Biological and Biomedical Sciences STEM Science, Tech, Engineering and Math 209 27.0000 Mathematics and Statistics STEM Science, Tech, Engineering and Math 209 31.0000 Parks, Recreation, Leisure, and Fitness Studies INDMAN Industry, Manufacturing, Construction 209 36.0000 Leisure and Recreational Activities ARTHUM Arts & Humanities 209 38.0000 Philosophy and Religious Studies SBSHS Social & Behavior Sci and Human Serv 209 39.0000 Theology and Religious Vocations SBSHS Social & Behavior Sci and Human Serv 209 40.0000 Physical Sciences STEM Science, Tech, Engineering and Math 209 42.0000 Psychology SBSHS Social & Behavior Sci and Human Serv 209 42.0100 Psychology, General SBSHS Social & Behavior Sci and Human Serv 209 43.0000 Firefighting and Related Protective Services PSA Public Safety/Administration 209 44.0000 Public Administration and Social Service Professions SBSHS Social & Behavior Sci and Human Serv 209 44.0700 Social Work SBSHS Social & Behavior Sci and Human Serv 209 45.0000 Social Sciences SBSHS Social & Behavior Sci and Human Serv 209 46.0000 Construction Trades INDMAN Industry, Manufacturing, Construction 209 49.0000 Transportation and Materials Moving INDMAN Industry, Manufacturing, Construction 209 50.0000 Visual and Performing Arts, General ARTHUM Arts & Humanities 209 50.0100 Visual and Performing Arts, General ARTHUM Arts & Humanities 209 50.0700 Fine and Studio Art ARTHUM Arts & Humanities 209 50.0900 Music ARTHUM Arts & Humanities 209 50.0999 Music, Other ARTHUM Arts & Humanities 209 51.0000 Health Professions and Related Clinical Sciences, Other HSNUR Health Sci 209 51.0700 Health and Medical Administrative Services HSNUR Health Sci 209 51.1100 Health/Medical Preparatory Programs HSNUR Health Sci 209 51.3800 Registered Nursing HSNUR Health Sci 209 52.0000 Business BUSN Business 209 52.0100 Business/Commerce, General BUSN Business 209 54.0000 History SBSHS Social & Behavior Sci and Human Serv 209 54.0100 History SBSHS Social & Behavior Sci and Human Serv 210 03.0101 Natural Resources and Conservation INDMAN Industry, Manufacturing, Construction 210 04.0200 Architecture INDMAN Industry, Manufacturing, Construction 210 09.0000 Communication, Journalism, and Related Programs ARTHUM Arts & Humanities 210 09.0100 Communication & Media Studies ARTHUM Arts & Humanities 210 11.0701 Computer Science STEM Science, Tech, Engineering and Math 210 13.1202 Elementary Education EDUC Education 210 13.1205 Secondary Education EDUC Education 210 14.0100 Engineering, General STEM Science, Tech, Engineering and Math 210 16.0100 Linguistic Language Studies EDUC Education 210 23.1300 Rhetoric and Composition/Writing Studies EDUC Education 210 24.0100 Liberal Arts & Sciences, General Studies & Humanities SBSHS Social & Behavior Sci and Human Serv 210 26.0100 Biology, General STEM Science, Tech, Engineering and Math 210 26.9900 Biological and Biomedical Sciences, Other STEM Science, Tech, Engineering and Math 210 27.0100 Mathematics STEM Science, Tech, Engineering and Math 210 31.0500 Health and Physical Education/Fitness INDMAN Industry, Manufacturing, Construction 210 40.0500 Chemistry STEM Science, Tech, Engineering and Math 210 42.0100 Psychology, General SBSHS Social & Behavior Sci and Human Serv 210 43.0100 Criminal Justice and Corrections PSA Public Safety/Administration 210 45.0000 Social Sciences SBSHS Social & Behavior Sci and Human Serv 210 50.0700 Fine and Studio Art ARTHUM Arts & Humanities 210 50.0900 Music ARTHUM Arts & Humanities 210 50.0999 Music, Other ARTHUM Arts & Humanities 210 51.0600 Dental Support Services and Allied Professions HSNUR Health Sci 210 51.3800 Registered Nursing HSNUR Health Sci 210 52.0100 Business/Commerce, General BUSN Business 210 52.0900 Hospitality Administration/Management BUSN Business 210 54.0000 History SBSHS Social & Behavior Sci and Human Serv 210 54.0100 History SBSHS Social & Behavior Sci and Human Serv 211 01.0000 Agriculture, General INDMAN Industry, Manufacturing, Construction 211 01.0100 Agricultural Business and Management INDMAN Industry, Manufacturing, Construction 211 03.0000 Natural Resources and Conservation INDMAN Industry, Manufacturing, Construction 211 03.0100 Natural Resources and Conservation INDMAN Industry, Manufacturing, Construction 211 03.0101 Natural Resources and Conservation INDMAN Industry, Manufacturing, Construction 211 03.0500 Forestry INDMAN Industry, Manufacturing, Construction 211 03.0600 Wildlife and Wildlands Science and Management INDMAN Industry, Manufacturing, Construction 211 04.0200 Architecture INDMAN Industry, Manufacturing, Construction 211 05.0000 Area, Ethnic, Cultural and Gender Studies SBSHS Social & Behavior Sci and Human Serv 211 05.0200 African-American Studies SBSHS Social & Behavior Sci and Human Serv 211 09.0000 Communication, Journalism, and Related Programs ARTHUM Arts & Humanities 211 09.0100 Communication & Media Studies ARTHUM Arts & Humanities 211 11.0100 Computer and Information Sciences, General STEM Science, Tech, Engineering and Math 211 12.0500 Cooking and Related Culinary Arts, General SBSHS Social & Behavior Sci and Human Serv 211 13.0100 Education, General EDUC Education 211 13.1000 Special Education and Teaching EDUC Education 211 13.1200 Teacher Ed & PD, Specific Levels and Methods EDUC Education 211 13.1300 Teacher Ed & PD, Specific Subject Areas EDUC Education 211 14.0000 Engineering STEM Science, Tech, Engineering and Math 211 14.0100 Engineering, General STEM Science, Tech, Engineering and Math 211 14.0900 Computer Engineering STEM Science, Tech, Engineering and Math 211 14.1000 Electrical, Electronics and Communications Engineering STEM Science, Tech, Engineering and Math 211 15.0600 Industrial Production Technologies/Technicians INDMAN Industry, Manufacturing, Construction 211 16.0000 Foreign Languages, Literatures, and Linguistics ARTHUM Arts & Humanities 211 16.0100 Linguistic Language Studies EDUC Education 211 19.0000 Family and Consumer Sciences/ Human Sciences SBSHS Social & Behavior Sci and Human Serv 211 19.0100 Family and Consumer Sciences/Human Sciences, General SBSHS Social & Behavior Sci and Human Serv 211 22.0000 Non-Professional General Legal Studies (Undergraduate). PSA Public Safety/Administration 211 23.0100 English Language & Literature, General EDUC Education 211 24.0000 Liberal Arts and Sciences, General Studies and Humanities SBSHS Social & Behavior Sci and Human Serv 211 24.0100 Liberal Arts & Sciences, General Studies & Humanities SBSHS Social & Behavior Sci and Human Serv 211 25.0000 Library Science, Other EDUC Education 211 25.0100 Library Science and Administration EDUC Education 211 26.0000 Biological and Biomedical Sciences STEM Science, Tech, Engineering and Math 211 26.0100 Biology, General STEM Science, Tech, Engineering and Math 211 26.9900 Biological and Biomedical Sciences, Other STEM Science, Tech, Engineering and Math 211 27.0000 Mathematics and Statistics STEM Science, Tech, Engineering and Math 211 27.0100 Mathematics STEM Science, Tech, Engineering and Math 211 31.0100 Parks, Recreation and Leisure Studies INDMAN Industry, Manufacturing, Construction 211 31.9900 Parks, Recreation, Leisure, and Fitness Studies, Other INDMAN Industry, Manufacturing, Construction 211 38.0000 Philosophy and Religious Studies SBSHS Social & Behavior Sci and Human Serv 211 40.0000 Physical Sciences STEM Science, Tech, Engineering and Math 211 40.0100 Physical Sciences STEM Science, Tech, Engineering and Math 211 42.0100 Psychology, General SBSHS Social & Behavior Sci and Human Serv 211 43.0100 Criminal Justice and Corrections PSA Public Safety/Administration 211 43.0200 Fire Protection PSA Public Safety/Administration 211 44.0000 Public Administration and Social Service Professions SBSHS Social & Behavior Sci and Human Serv 211 45.0100 Social Sciences, General SBSHS Social & Behavior Sci and Human Serv 211 49.0100 Air Transportation INDMAN Industry, Manufacturing, Construction 211 50.0100 Visual and Performing Arts, General ARTHUM Arts & Humanities 211 50.0400 Design and Applied Arts ARTHUM Arts & Humanities 211 50.0700 Fine and Studio Art ARTHUM Arts & Humanities 211 50.0900 Music ARTHUM Arts & Humanities 211 50.0999 Music, Other ARTHUM Arts & Humanities 211 51.0000 Health Professions and Related Clinical Sciences, Other HSNUR Health Sci 211 51.0700 Health and Medical Administrative Services HSNUR Health Sci 211 51.1000 Clinical/Med Lab Science/Research & Allied Professions HSNUR Health Sci 211 51.1100 Health/Medical Preparatory Programs HSNUR Health Sci 211 51.1700 Optometry HSNUR Health Sci 211 51.2300 Rehabilitation and Therapeutic Professions HSNUR Health Sci 211 51.3800 Registered Nursing HSNUR Health Sci 211 52.0000 Business BUSN Business 211 52.0100 Business/Commerce, General BUSN Business 211 52.0200 Purchasing, Procurement/Acquisitions & Contracts Mngt BUSN Business 211 52.1400 Marketing BUSN Business 211 54.0000 History SBSHS Social & Behavior Sci and Human Serv 211 54.0100 History SBSHS Social & Behavior Sci and Human Serv 212 01.0000 Agriculture, General INDMAN Industry, Manufacturing, Construction 212 01.0100 Agricultural Business and Management INDMAN Industry, Manufacturing, Construction 212 03.0500 Forestry INDMAN Industry, Manufacturing, Construction 212 04.0200 Architecture INDMAN Industry, Manufacturing, Construction 212 09.0100 Communication & Media Studies ARTHUM Arts & Humanities 212 11.0100 Computer and Information Sciences, General STEM Science, Tech, Engineering and Math 212 13.1000 Special Education and Teaching EDUC Education 212 13.1200 Teacher Ed & PD, Specific Levels and Methods EDUC Education 212 13.1300 Teacher Ed & PD, Specific Subject Areas EDUC Education 212 14.0100 Engineering, General STEM Science, Tech, Engineering and Math 212 14.3900 Geological/Geophysical Engineering STEM Science, Tech, Engineering and Math 212 16.0100 Linguistic Language Studies EDUC Education 212 19.0100 Family and Consumer Sciences/Human Sciences, General SBSHS Social & Behavior Sci and Human Serv 212 19.0700 Human Development, Family Studies, and Related Services SBSHS Social & Behavior Sci and Human Serv 212 19.0900 Apparel and Textiles SBSHS Social & Behavior Sci and Human Serv 212 22.0300 Legal Support Services PSA Public Safety/Administration 212 23.0100 English Language & Literature, General EDUC Education 212 24.0100 Liberal Arts & Sciences, General Studies & Humanities SBSHS Social & Behavior Sci and Human Serv 212 25.0100 Library Science and Administration EDUC Education 212 26.0100 Biology, General STEM Science, Tech, Engineering and Math 212 27.0100 Mathematics STEM Science, Tech, Engineering and Math 212 31.0500 Health and Physical Education/Fitness INDMAN Industry, Manufacturing, Construction 212 39.0600 Theological and Ministerial Studies SBSHS Social & Behavior Sci and Human Serv 212 40.0500 Chemistry STEM Science, Tech, Engineering and Math 212 40.0800 Physics STEM Science, Tech, Engineering and Math 212 42.0100 Psychology, General SBSHS Social & Behavior Sci and Human Serv 212 43.0100 Criminal Justice and Corrections PSA Public Safety/Administration 212 44.0700 Social Work SBSHS Social & Behavior Sci and Human Serv 212 45.1000 Political Science and Government SBSHS Social & Behavior Sci and Human Serv 212 45.1100 Sociology SBSHS Social & Behavior Sci and Human Serv 212 50.0400 Design and Applied Arts ARTHUM Arts & Humanities 212 50.0500 Drama/Theatre Arts and Stagecraft ARTHUM Arts & Humanities 212 50.0600 Film/Video and Photographic Arts ARTHUM Arts & Humanities 212 50.0700 Fine and Studio Art ARTHUM Arts & Humanities 212 50.0900 Music ARTHUM Arts & Humanities 212 50.0999 Music, Other ARTHUM Arts & Humanities 212 51.0200 Communication Disorders Sciences and Services HSNUR Health Sci 212 51.0600 Dental Support Services and Allied Professions HSNUR Health Sci 212 51.0700 Health and Medical Administrative Services HSNUR Health Sci 212 51.0900 Allied Health Diagnostic, Intervention, and Treatment Prof HSNUR Health Sci 212 51.1100 Health/Medical Preparatory Programs HSNUR Health Sci 212 51.1800 Ophthalmic & Optometric Support Services & Allied Prof HSNUR Health Sci 212 51.2300 Rehabilitation and Therapeutic Professions HSNUR Health Sci 212 51.3800 Registered Nursing HSNUR Health Sci 212 52.0200 Purchasing, Procurement/Acquisitions & Contracts Mngt BUSN Business 212 52.0300 Accounting and Related Services BUSN Business 212 52.1200 Management Information Systems and Services BUSN Business 212 54.0100 History SBSHS Social & Behavior Sci and Human Serv 213 01.0600 Applied Horticulture and Horticultural Business Services INDMAN Industry, Manufacturing, Construction 213 01.0800 Agricultural Public Services INDMAN Industry, Manufacturing, Construction 213 01.0900 Animal Sciences INDMAN Industry, Manufacturing, Construction 213 03.0500 Forestry INDMAN Industry, Manufacturing, Construction 213 04.0200 Architecture INDMAN Industry, Manufacturing, Construction 213 04.0600 Landscape Architecture INDMAN Industry, Manufacturing, Construction 213 09.0400 Journalism ARTHUM Arts & Humanities 213 09.0900 Public Relations, Advertising, and Applied Communication ARTHUM Arts & Humanities 213 11.0400 Information Science/Studies STEM Science, Tech, Engineering and Math 213 11.0700 Computer Science STEM Science, Tech, Engineering and Math 213 13.1200 Teacher Ed & PD, Specific Levels and Methods EDUC Education 213 13.1300 Teacher Ed & PD, Specific Subject Areas EDUC Education 213 14.0100 Engineering, General STEM Science, Tech, Engineering and Math 213 19.0700 Human Development, Family Studies, and Related Services SBSHS Social & Behavior Sci and Human Serv 213 23.0100 English Language and Literature, General EDUC Education 213 24.0100 Liberal Arts & Sciences, General Studies & Humanities SBSHS Social & Behavior Sci and Human Serv 213 26.0100 Biology, General STEM Science, Tech, Engineering and Math 213 26.9900 Biological and Biomedical Sciences, Other STEM Science, Tech, Engineering and Math 213 27.0100 Mathematics STEM Science, Tech, Engineering and Math 213 31.0300 Parks, Recreation and Leisure Facilities Management INDMAN Industry, Manufacturing, Construction 213 31.0500 Health and Physical Education/Fitness INDMAN Industry, Manufacturing, Construction 213 31.9900 Parks, Recreation, Leisure, and Fitness Studies, Other INDMAN Industry, Manufacturing, Construction 213 40.0500 Chemistry STEM Science, Tech, Engineering and Math 213 40.0800 Physics STEM Science, Tech, Engineering and Math 213 42.0100 Psychology, General SBSHS Social & Behavior Sci and Human Serv 213 43.0100 Criminal Justice and Corrections PSA Public Safety/Administration 213 44.0700 Social Work SBSHS Social & Behavior Sci and Human Serv 213 50.0500 Drama/Theatre Arts and Stagecraft ARTHUM Arts & Humanities 213 50.0700 Fine and Studio Art ARTHUM Arts & Humanities 213 50.0900 Music ARTHUM Arts & Humanities 213 50.0999 Music, Other ARTHUM Arts & Humanities 213 50.1000 Music Business Industry ARTHUM Arts & Humanities 213 51.0200 Communication Disorders Sciences and Services HSNUR Health Sci 213 51.0600 Dental Support Services and Allied Professions HSNUR Health Sci 213 51.0700 Health and Medical Administrative Services HSNUR Health Sci 213 51.0800 Allied Health and Medical Assisting Services HSNUR Health Sci 213 51.0900 Allied Health Diagnostic, Intervention, and Treatment Prof HSNUR Health Sci 213 51.1000 Clinical/Med Lab Science/Research & Allied Professions HSNUR Health Sci 213 51.1100 Health/Medical Preparatory Programs HSNUR Health Sci 213 51.2300 Rehabilitation and Therapeutic Professions HSNUR Health Sci 213 51.3800 Registered Nursing HSNUR Health Sci 213 52.0200 Purchasing, Procurement/Acquisitions & Contracts Mngt BUSN Business 213 52.0300 Accounting and Related Services BUSN Business 213 52.1400 Marketing BUSN Business 214 09.0100 Communication & Media Studies ARTHUM Arts & Humanities 214 09.0400 Journalism ARTHUM Arts & Humanities 214 09.0700 Radio, Television, and Digital Communication. ARTHUM Arts & Humanities 214 09.0900 Public Relations, Advertising, and Applied Communication ARTHUM Arts & Humanities 214 11.0100 Computer and Information Sciences, General STEM Science, Tech, Engineering and Math 214 11.0700 Computer Science STEM Science, Tech, Engineering and Math 214 13.0100 Education, General EDUC Education 214 13.1000 Special Education and Teaching EDUC Education 214 13.1200 Teacher Ed & PD, Specific Levels and Methods EDUC Education 214 13.1300 Teacher Ed & PD, Specific Subject Areas EDUC Education 214 14.0100 Engineering, General STEM Science, Tech, Engineering and Math 214 14.0400 Architectural Engineering STEM Science, Tech, Engineering and Math 214 14.0900 Computer Engineering STEM Science, Tech, Engineering and Math 214 14.3500 Industrial Engineering STEM Science, Tech, Engineering and Math 214 16.0100 Linguistic Language Studies EDUC Education 214 19.0700 Human Development, Family Studies, and Related Services. SBSHS Social & Behavior Sci and Human Serv 214 22.0300 Legal Support Services PSA Public Safety/Administration 214 23.1300 Rhetoric and Composition/Writing Studies EDUC Education 214 24.0100 Liberal Arts & Sciences, General Studies & Humanities SBSHS Social & Behavior Sci and Human Serv 214 26.0100 Biology, General STEM Science, Tech, Engineering and Math 214 31.0500 Health and Physical Education/Fitness INDMAN Industry, Manufacturing, Construction 214 38.0100 Philosophy SBSHS Social & Behavior Sci and Human Serv 214 40.0100 Physical Sciences STEM Science, Tech, Engineering and Math 214 40.0500 Chemistry STEM Science, Tech, Engineering and Math 214 42.0100 Psychology, General SBSHS Social & Behavior Sci and Human Serv 214 42.2800 Clinical, Counseling and Applied Psychology SBSHS Social & Behavior Sci and Human Serv 214 43.0100 Criminal Justice and Corrections PSA Public Safety/Administration 214 44.0700 Social Work SBSHS Social & Behavior Sci and Human Serv 214 45.1000 Political Science and Government SBSHS Social & Behavior Sci and Human Serv 214 45.1100 Sociology SBSHS Social & Behavior Sci and Human Serv 214 50.0700 Fine and Studio Art ARTHUM Arts & Humanities 214 50.0900 Music ARTHUM Arts & Humanities 214 50.0999 Music, Other ARTHUM Arts & Humanities 214 51.0200 Communication Disorders Sciences and Services. HSNUR Health Sci 214 51.0600 Dental Support Services and Allied Professions HSNUR Health Sci 214 51.0900 Allied Health Diagnostic, Intervention, and Treatment Professions HSNUR Health Sci 214 51.1100 Health/Medical Preparatory Programs HSNUR Health Sci 214 51.3100 Dietetics and Clinical Nutrition Services HSNUR Health Sci 214 51.3800 Registered Nursing HSNUR Health Sci 214 52.0200 Purchasing, Procurement/Acquisitions & Contracts Mngt BUSN Business 214 52.0300 Accounting and Related Services BUSN Business 214 54.0100 History SBSHS Social & Behavior Sci and Human Serv 215 01.0100 Agricultural Business and Management INDMAN Industry, Manufacturing, Construction 215 01.0900 Animal Sciences INDMAN Industry, Manufacturing, Construction 215 01.1100 Pre-Horticulture INDMAN Industry, Manufacturing, Construction 215 03.0500 Forestry INDMAN Industry, Manufacturing, Construction 215 09.0100 Communication & Media Studies ARTHUM Arts & Humanities 215 09.0400 Journalism ARTHUM Arts & Humanities 215 09.0900 Public Relations, Advertising, and Applied Communication ARTHUM Arts & Humanities 215 11.0100 Computer and Information Sciences, General STEM Science, Tech, Engineering and Math 215 13.1000 Pre-Special Education EDUC Education 215 13.1200 Teacher Ed & PD, Specific Levels and Methods EDUC Education 215 13.1300 Teacher Ed & PD, Specific Subject Areas EDUC Education 215 14.0100 Engineering, General STEM Science, Tech, Engineering and Math 215 14.0900 Computer Engineering STEM Science, Tech, Engineering and Math 215 14.9900 Engineering, Other STEM Science, Tech, Engineering and Math 215 16.0100 Linguistic Language Studies EDUC Education 215 22.0300 Legal Support Services PSA Public Safety/Administration 215 23.0100 English Language & Literature, General EDUC Education 215 24.0100 Liberal Arts & Sciences, General Studies & Humanities SBSHS Social & Behavior Sci and Human Serv 215 25.0100 Pre-Library Science EDUC Education 215 26.0100 Biology, General STEM Science, Tech, Engineering and Math 215 26.0200 Biochemistry STEM Science, Tech, Engineering and Math 215 26.0500 Pre-Microbiology STEM Science, Tech, Engineering and Math 215 26.9900 Biological and Biomedical Sciences, Other STEM Science, Tech, Engineering and Math 215 27.0100 Mathematics STEM Science, Tech, Engineering and Math 215 30.0100 Pre-Environmental Science SBSHS Social & Behavior Sci and Human Serv 215 31.0500 Health and Physical Education/Fitness INDMAN Industry, Manufacturing, Construction 215 32.2000 Pre-Building Construction Sciences INDMAN Industry, Manufacturing, Construction 215 40.0100 Physical Sciences STEM Science, Tech, Engineering and Math 215 40.0500 Chemistry STEM Science, Tech, Engineering and Math 215 40.0600 Pre-Earth Systems Science STEM Science, Tech, Engineering and Math 215 40.0800 Physics STEM Science, Tech, Engineering and Math 215 42.0100 Psychology, General SBSHS Social & Behavior Sci and Human Serv 215 42.2800 Clinical, Counseling and Applied Psychology SBSHS Social & Behavior Sci and Human Serv 215 43.0100 Criminal Justice and Corrections PSA Public Safety/Administration 215 44.0700 Social Work SBSHS Social & Behavior Sci and Human Serv 215 45.0600 Economics, General SBSHS Social & Behavior Sci and Human Serv 215 45.1000 Political Science and Government SBSHS Social & Behavior Sci and Human Serv 215 50.0999 Music, Other ARTHUM Arts & Humanities 215 51.0000 Health Professions and Related Clinical Sciences, Other HSNUR Health Sci 215 51.0100 Chiropractic HSNUR Health Sci 215 51.0200 Communication Disorders Sciences and Services HSNUR Health Sci 215 51.0500 Pre-Exercise Science, Human Performance HSNUR Health Sci 215 51.0600 Dental Support Services and Allied Professions HSNUR Health Sci 215 51.0800 Allied Health and Medical Assisting Services HSNUR Health Sci 215 51.0900 Allied Health Diagnostic, Intervention, and Treatment Prof HSNUR Health Sci 215 51.1000 Clinical/Med Lab Science/Research & Allied Professions HSNUR Health Sci 215 51.2000 Pharmacy, Pharmaceutical Sciences, and Administration HSNUR Health Sci 215 51.2300 Rehabilitation and Therapeutic Professions HSNUR Health Sci 215 51.3800 Registered Nursing HSNUR Health Sci 215 52.0100 Business/Commerce, General BUSN Business 215 52.0700 Pre-Entrepreneurship BUSN Business 215 52.0800 Pre-Banking and Finance BUSN Business 215 52.0900 Hospitality Administration/Management BUSN Business 215 52.1100 International Business BUSN Business 215 52.1200 Management Information Systems and Services BUSN Business 215 52.1300 Pre-Management BUSN Business 215 52.1400 Marketing BUSN Business 215 52.1700 Pre-Insurance/Real Estate BUSN Business 215 52.1900 Pre-Merchandising BUSN Business 215 54.0100 History SBSHS Social & Behavior Sci and Human Serv ARTHUM
BUSN
EDUC
INDMAN
PSA
SBSHS
STEM
HSNURArts & Humanities
Business
Education
Industry, Manufacturing, Construction
Public Safety/Administration
Social & Behavior Sciences and Human Services
Science, Technology, Engineering and Math
Health Sciences
Career & Technical
- Career-Technical Approved CIP Codes and MIBEST
Site CIP Title Award MIBEST 20101 120401 Cosmetology/Cosmetologist, General CC No 20101 120401 Cosmetology/Cosmetologist, General TC No 20101 120401 Cosmetology/Cosmetologist, General AAS No 20101 120402 Barbering/Barber CC No 20101 120402 Barbering/Barber TC No 20101 120402 Barbering/Barber AAS No 20101 120413 Cosmetology, Barber/Styling, and Nail Instructor CC No 20101 120500 Cooking and Related Culinary Arts, General CC Yes 20101 120500 Cooking and Related Culinary Arts, General AAS Yes 20101 120500 Cooking and Related Culinary Arts, General TC Yes 20101 150404 Electro-Mechanical Technology AAS No 20101 150404 Electro-Mechanical Technology TC No 20101 150404 Electro-Mechanical Technology CC No 20101 190709 Child Care Provider/Assistant AAS No 20101 190709 Child Care Provider/Assistant TC No 20101 190709 Child Care Provider/Assistant CC No 20101 460101 Mason/Masonry CC Yes 20101 460101 Mason/Masonry AAS Yes 20101 460101 Mason/Masonry TC Yes 20101 460201 Carpentry/Carpenter CC Yes 20101 460201 Carpentry/Carpenter AAS Yes 20101 460201 Carpentry/Carpenter TC Yes 20101 460302 Electrician AAS Yes 20101 460302 Electrician TC Yes 20101 460302 Electrician CC Yes 20101 470104 Computer Installation and Repair Technology/Technician AAS No 20101 470104 Computer Installation and Repair Technology/Technician TC No 20101 470104 Computer Installation and Repair Technology/Technician CC No 20101 470201 Heating, Air Conditioning, Ventilation and Refrigeration Maintenance Technology/Technician AAS Yes 20101 470201 Heating, Air Conditioning, Ventilation and Refrigeration Maintenance Technology/Technician TC Yes 20101 470201 Heating, Air Conditioning, Ventilation and Refrigeration Maintenance Technology/Technician CC Yes 20101 470303 Industrial Mechanics and Maintenance Technology CC Yes 20101 470303 Industrial Mechanics and Maintenance Technology AAS Yes 20101 470303 Industrial Mechanics and Maintenance Technology TC Yes 20101 470603 Autobody/Collision and Repair Technology/Technician CC Yes 20101 470603 Autobody/Collision and Repair Technology/Technician AAS Yes 20101 470603 Autobody/Collision and Repair Technology/Technician TC Yes 20101 470604 Automobile/Automotive Mechanics Technology/Technician AAS Yes 20101 470604 Automobile/Automotive Mechanics Technology/Technician TC Yes 20101 470604 Automobile/Automotive Mechanics Technology/Technician CC Yes 20101 470605 Diesel Mechanics Technician AAS No 20101 470605 Diesel Mechanics Technician TC No 20101 470605 Diesel Mechanics Technician CC No 20101 480508 Welding Technology/Welder TC Yes 20101 480508 Welding Technology/Welder CC Yes 20101 480508 Welding Technology/Welder AAS Yes 20101 490205 Truck and Bus Driver/Commercial Vehicle Operation TC No 20101 510713 Medical Insurance Coding Specialist/Coder AAS No 20101 510716 Medical Administrative/Executive Assistant and Medical Secretary AAS No 20101 510799 Health-cae Data Technology AAS Yes 20101 510799 Health-care Data Technology CC Yes 20101 510799 Health-care Data Technology TC Yes 20101 510904 Emergency Medical Technology/Technician, Paramedic AAS No 20101 510904 Emergency Medical Technology/Technician, Paramedic CC No 20101 510908 Respiratory Care Therapy/Therapist AAS No 20101 510917 Polysomnography TC No 20101 510917 Polysomnography CC No 20101 510917 Polysomnography AAS No 20101 511504 Human Services AAS No 20101 511504 Human Services TC No 20101 511504 Human Services CC No 20101 513801 Nursing/Registered Nurse (RN, ASN, BSN, MSN). ADN No 20101 513901 Licensed Practical/Vocational Nurse Training CC No 20101 520302 Accounting Technology/Technician and Bookkeeping TC No 20101 520302 Accounting Technology/Technician and Bookkeeping CC No 20101 520302 Accounting Technology/Technician and Bookkeeping AAS No 20101 520401 Administrative Assistant and Secretarial Science, General AAS Yes 20101 520401 Administrative Assistant and Secretarial Science, General CC Yes 20101 520401 Administrative Assistant and Secretarial Science, General TC Yes 20101 520407 Business/Office Automation/Technology/Data Entry AAS No 20101 520901 Hospitality Administration/Management, General TC No 20101 520901 Hospitality Administration/Management, General CC No 20101 520901 Hospitality Administration/Management, General AAS No 20101 999999 No Curriculum TC No 20201 110901 Computer Systems Networking and Telecommunications AAS No 20201 111003 Computer and Information Systems Security AAS No 20201 111003 Computer and Information Systems Security TC No 20201 111003 Computer and Information Systems Security CC No 20201 120401 Cosmetology/Cosmetologist, General CC No 20201 120413 Cosmetology, Barber/Styling, and Nail Instructor CC No 20201 120500 Cooking and Related Culinary Arts, General TC No 20201 120500 Cooking and Related Culinary Arts, General CC No 20201 120500 Cooking and Related Culinary Arts, General AAS No 20201 120508 Institutional Food Workers AAS No 20201 120508 Institutional Food Workers CC No 20201 120508 Institutional Food Workers TC No 20201 150101 Architectural Engineering Technology/Technician AAS No 20201 150303 Electrical, Electronic and Communications Engineering Technology/Technician AAS No 20201 150613 Manufacturing Engineering Technology/Technician AAS No 20201 150613 Manufacturing Engineering Technology/Technician TC No 20201 150613 Manufacturing Engineering Technology/Technician CC No 20201 151301 Drafting and Design Technology/Technician, General AAS No 20201 190709 Child Care Provider/Assistant AAS No 20201 299999 Military Technologies and Applied Sciences, Other. AAS No 20201 450702 Engineering Technology, Geographic Information Systems TC No 20201 460302 Electrician AAS No 20201 460302 Electrician TC No 20201 460302 Electrician CC No 20201 470201 Heating, Air Conditioning, Ventilation and Refrigeration Maintenance Technology/Technician AAS Yes 20201 470201 Heating, Air Conditioning, Ventilation and Refrigeration Maintenance Technology/Technician TC Yes 20201 470201 Heating, Air Conditioning, Ventilation and Refrigeration Maintenance Technology/Technician CC Yes 20201 470604 Automobile/Automotive Mechanics Technology/Technician CC Yes 20201 470604 Automobile/Automotive Mechanics Technology/Technician TC Yes 20201 470605 Diesel Mechanics Technician AAS Yes 20201 470605 Diesel Mechanics Technician TC Yes 20201 480501 Machine Shop Technology Assistant AAS Yes 20201 480501 Machine Shop Technology Assistant CC Yes 20201 480508 Welding Technology/Welder CC No 20201 490202 Construction/Heavy Equipment /Earthmoving Equipment Operation CC No 20201 490205 Truck and Bus Driver/Commercial Vehicle Operation CC No 20201 510713 Medical Insurance Coding Specialist/Coder AAS No 20201 510716 Medical Administrative/Executive Assistant and Medical Secretary AAS No 20201 510799 Health-care Data Technology AAS No 20201 510904 Emergency Medical Technology/Technician, Paramedic TC No 20201 510904 Emergency Medical Technology/Technician, Paramedic AAS No 20201 510904 Emergency Medical Technology/Technician, Paramedic CC No 20201 510911 Radiologic Technology/Science - Radiographer AAS No 20201 511004 Clinical/Medical Laboratory Technician AAS No 20201 513801 Nursing/Registered Nurse (RN, ASN, BSN, MSN). ADN No 20201 513901 Licensed Practical/Vocational Nurse Training CC No 20201 520201 Business Administration & Management, General AAS No 20201 520201 Business Administration & Management, General TC No 20201 520201 Business Administration & Management, General CC No 20201 520302 Accounting Technology/Technician and Bookkeeping AAS No 20201 520401 Administrative Assistant and Secretarial Science, General AAS Yes 20201 520401 Administrative Assistant and Secretarial Science, General TC Yes 20201 520407 Business/Office Automation/Technology/Data Entry AAS No 20201 999999 No Curriculum TC No 20202 111003 Computer and Information Systems Security CC No 20202 111003 Computer and Information Systems Security TC No 20202 111003 Computer and Information Systems Security AAS No 20202 120500 Cooking and Related Culinary Arts, General AAS No 20202 120500 Cooking and Related Culinary Arts, General CC No 20202 120500 Cooking and Related Culinary Arts, General TC No 20202 150613 Manufacturing Engineering Technology/Technician CC No 20202 150613 Manufacturing Engineering Technology/Technician TC No 20202 150613 Manufacturing Engineering Technology/Technician AAS No 20202 190709 Child Care Provider/Assistant AAS No 20202 190709 Child Care Provider/Assistant TC No 20202 190709 Child Care Provider/Assistant CC No 20202 470201 Heating, Air Conditioning, Ventilation and Refrigeration Maintenance Technology/Technician AAS No 20202 470201 Heating, Air Conditioning, Ventilation and Refrigeration Maintenance Technology/Technician TC No 20202 470605 Diesel Mechanics Technician AAS Yes 20202 470605 Diesel Mechanics Technician TC Yes 20202 480508 Welding Technology/Welder CC No 20202 490205 Truck and Bus Driver/Commercial Vehicle Operation CC No 20202 510713 Medical Insurance Coding Specialist/Coder AAS No 20202 510716 Medical Administrative/Executive Assistant and Medical Secretary AAS No 20202 510799 Health-care Data Technology AAS No 20202 510904 Emergency Medical Technology/Technician, Paramedic AAS No 20202 510904 Emergency Medical Technology/Technician, Paramedic TC No 20202 510904 Emergency Medical Technology/Technician, Paramedic CC No 20202 510908 Respiratory Care Therapy/Therapist AAS No 20202 513901 Licensed Practical/Vocational Nurse Training CC No 20202 520201 Business Administration & Management, General CC No 20202 520201 Business Administration & Management, General TC No 20202 520201 Business Administration & Management, General AAS No 20202 520302 Accounting Technology/Technician and Bookkeeping AAS No 20202 520401 Administrative Assistant and Secretarial Science, General AAS No 20202 520401 Administrative Assistant and Secretarial Science, General TC No 20202 520901 Hospitality Administration/Management, General AAS No 20202 521401 Marketing/Marketing Management, General AAS No 20203 150613 Manufacturing Engineering Technology/Technician AAS No 20203 150613 Manufacturing Engineering Technology/Technician TC No 20203 150613 Manufacturing Engineering Technology/Technician CC No 20203 190709 Child Care Provider/Assistant AAS No 20203 190709 Child Care Provider/Assistant TC No 20203 480508 Welding Technology/Welder CC No 20203 490205 Truck and Bus Driver/Commercial Vehicle Operation CC No 20203 513901 Licensed Practical/Vocational Nurse Training CC No 20203 520201 Business Administration & Management, General AAS No 20203 520201 Business Administration & Management, General TC No 20203 520201 Business Administration & Management, General CC No 20203 520302 Accounting Technology/Technician and Bookkeeping AAS No 20203 520401 Administrative Assistant and Secretarial Science, General AAS No 20203 520401 Administrative Assistant and Secretarial Science, General TC No 20301 110201 Computer Programming/Programmer, General AAS No 20301 110901 Computer Systems Networking and Telecommunications AAS No 20301 111003 Computer and Information Systems Security CC Yes 20301 111003 Computer and Information Systems Security TC Yes 20301 111003 Computer and Information Systems Security AAS Yes 20301 120401 Cosmetology/Cosmetologist, General CC No 20301 120413 Cosmetology, Barber/Styling, and Nail Instructor CC No 20301 120500 Cooking and Related Culinary Arts, General AAS Yes 20301 120500 Cooking and Related Culinary Arts, General TC Yes 20301 150101 Architectural Engineering Technology/Technician AAS No 20301 150613 Manufacturing Engineering Technology/Technician AAS Yes 20301 150613 Manufacturing Engineering Technology/Technician TC Yes 20301 150613 Manufacturing Engineering Technology/Technician CC Yes 20301 151102 Drafting and Design Technology, Land Surveying TC No 20301 151102 Drafting and Design Technology, Land Surveying CC No 20301 151102 Drafting and Design Technology, Land Surveying AAS No 20301 151301 Drafting and Design Technology/Technician, General AAS Yes 20301 190709 Child Care Provider/Assistant AAS Yes 20301 430199 Corrections and Criminal Justice, Other AAS Yes 20301 430199 Corrections and Criminal Justice, Other CC Yes 20301 430199 Corrections and Criminal Justice, Other TC Yes 20301 460201 Carpentry/Carpenter TC Yes 20301 460302 Electrician AAS No 20301 460302 Electrician TC No 20301 460303 Utility Lineworker Technology AAS No 20301 460303 Utility Lineworker Technology TC No 20301 460303 Utility Lineworker Technology CC No 20301 470201 Heating, Air Conditioning, Ventilation and Refrigeration Maintenance Technology/Technician AAS Yes 20301 470201 Heating, Air Conditioning, Ventilation and Refrigeration Maintenance Technology/Technician TC Yes 20301 470603 Autobody/Collision and Repair Technology/Technician AAS Yes 20301 470603 Autobody/Collision and Repair Technology/Technician TC Yes 20301 470604 Automobile/Automotive Mechanics Technology/Technician AAS Yes 20301 470604 Automobile/Automotive Mechanics Technology/Technician TC Yes 20301 470605 Diesel Mechanics Technician AAS Yes 20301 470605 Diesel Mechanics Technician TC Yes 20301 470605 Diesel Mechanics Technician CC Yes 20301 480501 Machine Shop Technology Assistant AAS Yes 20301 480501 Machine Shop Technology Assistant TC Yes 20301 480501 Machine Shop Technology Assistant CC Yes 20301 480508 Welding Technology/Welder AAS No 20301 480508 Welding Technology/Welder TC Yes 20301 510713 Medical Insurance Coding Specialist/Coder AAS No 20301 510716 Medical Administrative/Executive Assistant and Medical Secretary AAS No 20301 510799 Health-care Data Technology AAS No 20301 510806 Physical Therapist Assistant AAS No 20301 510904 Emergency Medical Technology/Technician, Paramedic AAS No 20301 510904 Emergency Medical Technology/Technician, Paramedic TC No 20301 510909 Surgical Technology/Technologist AAS No 20301 510909 Surgical Technology/Technologist TC No 20301 513801 Nursing/Registered Nurse (RN, ASN, BSN, MSN). ADN No 20301 513901 Licensed Practical/Vocational Nurse Training CC No 20301 520201 Business Administration & Management, General AAS No 20301 520201 Business Administration & Management, General TC No 20301 520201 Business Administration & Management, General CC No 20301 520302 Accounting Technology/Technician and Bookkeeping AAS No 20301 520302 Accounting Technology/Technician and Bookkeeping TC No 20301 520302 Accounting Technology/Technician and Bookkeeping CC No 20301 520401 Administrative Assistant and Secretarial Science, General AAS Yes 20301 520401 Administrative Assistant and Secretarial Science, General TC Yes 20301 520407 Business/Office Automation/Technology/Data Entry AAS No 20301 520901 Hospitality Administration/Management, General AAS Yes 20301 520901 Hospitality Administration/Management, General TC Yes 20301 999999 No Curriculum TC No 20401 030511 Forest Technology/Technician AAS No 20401 110901 Computer Systems Networking and Telecommunications CC No 20401 110901 Computer Systems Networking and Telecommunications TC No 20401 110901 Computer Systems Networking and Telecommunications AAS No 20401 120301 Funeral Service and Mortuary Science, General AAS No 20401 460301 Electrical and Power Transmission Installation/Installer, General CC Yes 20401 460302 Electrician CC Yes 20401 480508 Welding Technology/Welder TC Yes 20401 480508 Welding Technology/Welder AAS Yes 20401 480508 Welding Technology/Welder CC Yes 20401 510716 Medical Administrative/Executive Assistant and Medical Secretary AAS No 20401 510799 Health-care Data Technology AAS No 20401 511801 Opticianry/Ophthalmic Dispensing Optician AAS No 20401 513901 Licensed Practical/Vocational Nurse Training CC No 20401 513902 Nurse/Nursing Assistant/Aide and Patient Care Assistant CC No 20401 520302 Accounting Technology/Technician and Bookkeeping AAS No 20401 520401 Administrative Assistant and Secretarial Science, General AAS No 20401 520401 Administrative Assistant and Secretarial Science, General CC Yes 20401 520407 Business/Office Automation/Technology/Data Entry AAS No 20401 521401 Marketing/Marketing Management, General AAS No 20401 521401 Marketing/Marketing Management, General TC No 20401 521401 Marketing/Marketing Management, General CC No 20402 010607 Turf and Turfgrass Management AAS No 20402 110201 Computer Programming/Programmer, General AAS Yes 20402 110201 Computer Programming/Programmer, General TC Yes 20402 110201 Computer Programming/Programmer, General CC Yes 20402 110802 Data Modeling/Warehousing and Database Administration AAS No 20402 110802 Data Modeling/Warehousing and Database Administration TC No 20402 110802 Data Modeling/Warehousing and Database Administration CC No 20402 110901 Computer Systems Networking and Telecommunications AAS No 20402 111003 Computer and Information Systems Security AAS No 20402 120401 Cosmetology/Cosmetologist, General CC Yes 20402 120401 Cosmetology/Cosmetologist, General AAS Yes 20402 120402 Barbering/Barber TC No 20402 120402 Barbering/Barber AAS No 20402 120500 Cooking and Related Culinary Arts, General CC No 20402 120500 Cooking and Related Culinary Arts, General AAS No 20402 120501 Baking & Pastry Arts CC No` 20402 141901 Mechanical Engineering AAS No 20402 141901 Mechanical Engineering TC No 20402 141901 Mechanical Engineering CC No 20402 144201 Mechatronics, Robotics, and Automation Engineering AAS No 20402 144201 Mechatronics, Robotics, and Automation Engineering TC No 20402 144201 Mechatronics, Robotics, and Automation Engineering CC No 20402 150303 Electrical, Electronic and Communications Engineering Technology/Technician AAS No 20402 150303 Electrical, Electronic and Communications Engineering Technology/Technician TC No 20402 150499 Electro-Mechanical Technology TC No 20402 150499 Electro-Mechanical Technology AAS No 20402 150499 Electro-Mechanical Technology CC No 20402 150613 Manufacturing Engineering Technology/Technician AAS No 20402 151301 Drafting and Design Technology/Technician, General AAS No 20402 190709 Child Care Provider/Assistant AAS No 20402 190709 Child Care Provider/Assistant TC No 20402 190709 Child Care Provider/Assistant CC No 20402 460301 Electrical and Power Transmission Installation/Installer, General CC No 20402 460302 Electrician AAS Yes 20402 460302 Electrician CC Yes 20402 470201 Heating, Air Conditioning, Ventilation and Refrigeration Maintenance Technology/Technician AAS No 20402 470303 Industrial Mechanics and Maintenance Technology AAS Yes 20402 470303 Industrial Mechanics and Maintenance Technology TC Yes 20402 470604 Automobile/Automotive Mechanics Technology/Technician AAS Yes 20402 470604 Automobile/Automotive Mechanics Technology/Technician CC Yes 20402 470605 Diesel Mechanics Technician CC Yes 20402 480501 Machine Shop Technology Assistant CC No 20402 480508 Welding Technology/Welder AAS Yes 20402 480508 Welding Technology/Welder CC Yes 20402 510716 Medical Administrative/Executive Assistant and Medical Secretary AAS No 20402 510799 Health-care Data Technology AAS No 20402 510904 Emergency Medical Technology/Technician, Paramedic AAS No 20402 510904 Emergency Medical Technology/Technician, Paramedic CC No 20402 510904 Emergency Medical Technology/Technician, Paramedic TC No 20402 510909 Surgical Technology/Technologist AAS Yes 20402 510909 Surgical Technology/Technologist TC Yes 20402 513801 Nursing/Registered Nurse (RN, ASN, BSN, MSN). ADN No 20402 513901 Licensed Practical/Vocational Nurse Training CC No 20402 520208 E-Commerce Technology CC No 20402 520208 E-Commerce Technology TC No 20402 520208 E-Commerce Technology AAS No 20402 520401 Administrative Assistant and Secretarial Science, General AAS Yes 20402 520401 Administrative Assistant and Secretarial Science, General CC Yes 20402 520803 Banking and Financial Support Services AAS No 20402 520901 Hospitality Administration/Management, General AAS No 20402 521401 Marketing/Marketing Management, General AAS No 20403 010605 Landscaping and Groundskeeping AAS No 20403 010607 Turf and Turfgrass Management AAS No 20404 460201 Carpentry/Carpenter AAS No 20404 460201 Carpentry/Carpenter CC No 20404 490205 Truck and Bus Driver/Commercial Vehicle Operation CC No 20408 460201 Carpentry/Carpenter AAS No 20408 460201 Carpentry/Carpenter CC No 20408 490205 Truck and Bus Driver/Commercial Vehicle Operation CC No 20411 010299 Agriculture Mechanization, Other AAS No 20411 010299 Agriculture Mechanization, Other TC No 20411 010299 Agriculture Mechanization, Other CC No 20411 010605 Landscaping and Groundskeeping AAS No 20411 010607 Turf and Turfgrass Management AAS No 20411 120500 Cooking and Related Culinary Arts, General AAS No 20411 120500 Cooking and Related Culinary Arts, General CC No 20411 120501 Baking & Pastry Arts CC No 20411 520901 Hospitality Administration/Management, General TC No 20411 520901 Hospitality Administration/Management, General CC No 20411 520901 Hospitality Administration/Management, General AAS No 20412 110201 Computer Programming/Programmer, General CC Yes 20412 110201 Computer Programming/Programmer, General TC Yes 20412 110201 Computer Programming/Programmer, General AAS Yes 20412 110802 Data Modeling/Warehousing and Database Administration TC No 20412 110802 Data Modeling/Warehousing and Database Administration CC No 20412 110802 Data Modeling/Warehousing and Database Administration AAS No 20412 110901 Computer Systems Networking and Telecommunications CC No 20412 110901 Computer Systems Networking and Telecommunications TC No 20412 110901 Computer Systems Networking and Telecommunications AAS No 20412 111003 Computer and Information Systems Security CC No 20412 111003 Computer and Information Systems Security TC No 20412 111003 Computer and Information Systems Security AAS No 20412 141901 Mechanical Engineering AAS No 20412 141901 Mechanical Engineering TC No 20412 141901 Mechanical Engineering CC No 20412 150406 Systems Based Electronics - Automation AAS No 20412 150406 Systems Based Electronics - Automation TC No 20412 150406 Systems Based Electronics - Automation CC No 20412 150499 Electro-Mechanical Technology AAS No 20412 150499 Electro-Mechanical Technology TC No 20412 150499 Electro-Mechanical Technology CC No 20412 151301 Drafting and Design Technology/Technician, General AAS No 20412 460302 Electrician CC Yes 20412 460302 Electrician AAS Yes 20412 470303 Industrial Mechanics and Maintenance Technology TC Yes 20412 470303 Industrial Mechanics and Maintenance Technology AAS Yes 20412 480501 Machine Shop Technology Assistant AAS No 20412 480501 Machine Shop Technology Assistant TC No 20413 510904 Emergency Medical Technology/Technician, Paramedic TC No 20413 510909 Surgical Technology/Technologist AAS No 20413 510909 Surgical Technology/Technologist TC No 20501 010102 Agribusiness/Agricultural Business Operations AAS No 20501 010102 Agribusiness/Agricultural Business Operations TC No 20501 010102 Agribusiness/Agricultural Business Operations CC No 20501 010299 Agriculture Mechanization, Other AAS No 20501 010299 Agriculture Mechanization, Other CC No 20501 010299 Agriculture Mechanization, Other TC No 20501 010302 Animal/Livestock Husbandry and Production AAS No 20501 010302 Animal/Livestock Husbandry and Production TC No 20501 010302 Animal/Livestock Husbandry and Production CC No 20501 010605 Landscaping and Groundskeeping AAS No 20501 010605 Landscaping and Groundskeeping TC No 20501 010699 Applied Horticulture/Horticultural Business Services, Other AAS No 20501 010699 Applied Horticulture/Horticultural Business Services, Other TC No 20501 010907 Poultry Science AAS No 20501 011105 Plant Protection and Integrated Pest Management AAS No 20501 018301 Veterinary/Animal Health Technology/Technician and Veterinary Assistant AAS No 20501 100305 Graphic and Printing Equipment Operator, General Production CC No 20501 110201 Computer Programming/Programmer, General AAS Yes 20501 110202 Computer Programming, Specific Applications AAS No 20501 110202 Computer Programming, Specific Applications TC No 20501 110202 Computer Programming, Specific Applications CC No 20501 110901 Computer Systems Networking and Telecommunications AAS Yes 20501 111003 Computer and Information Systems Security AAS No 20501 111003 Computer and Information Systems Security TC No 20501 111003 Computer and Information Systems Security CC No 20501 120402 Barbering/Barber CC No 20501 120403 Barber/Stylist Instructor Training TC No 20501 120403 Barber/Stylist Instructor Training CC No 20501 120413 Cosmetology, Barber/Styling, and Nail Instructor CC No 20501 120506 Meat Cutting/Meat Cutter CC No 20501 120508 Institutional Food Workers AAS No 20501 120508 Institutional Food Workers CC No 20501 141901 Mechanical Engineering AAS No 20501 141901 Mechanical Engineering TC No 20501 141901 Mechanical Engineering CC No 20501 144201 Mechatronics, Robotics, and Automation Engineering TC No 20501 150101 Architectural Engineering Technology/Technician AAS No 20501 150303 Electrical, Electronic and Communications Engineering Technology/Technician AAS No 20501 150499 Electro-Mechanical Technology AAS No 20501 151001 Construction Engineering Technology/Technician AAS No 20501 151102 Drafting and Design Technology, Land Surveying AAS No 20501 151102 Drafting and Design Technology, Land Surveying TC No 20501 151301 Drafting and Design Technology/Technician, General AAS No 20501 161603 Sign Language Interpretation and Translation AAS No 20501 220302 Legal Assistant/Paralegal AAS No 20501 220303 Court Reporting/Court Reporter AAS No 20501 309999 Interdisciplinary Studies ASO No 20501 460101 Mason/Masonry CC Yes 20501 460201 Carpentry/Carpenter CC Yes 20501 460302 Electrician AAS Yes 20501 460302 Electrician CC Yes 20501 460302 Electrician TC Yes 20501 470101 Electrical/Electronics Equipment Installation and Repair, General AAS No 20501 470201 Heating, Air Conditioning, Ventilation and Refrigeration Maintenance Technology/Technician AAS Yes 20501 470201 Heating, Air Conditioning, Ventilation and Refrigeration Maintenance Technology/Technician TC Yes 20501 470302 Heavy Equipment Maintenance Technician AAS No 20501 470302 Heavy Equipment Maintenance Technician TC No 20501 470302 Heavy Equipment Maintenance Technician CC No 20501 470303 Industrial Mechanics and Maintenance Technology CC Yes 20501 470603 Autobody/Collision and Repair Technology/Technician CC Yes 20501 470604 Automobile/Automotive Mechanics Technology/Technician CC Yes 20501 500913 Music Recording Technology AAS No 20501 500913 Music Recording Technology TC No 20501 500913 Music Recording Technology CC No 20501 510716 Medical Administrative/Executive Assistant and Medical Secretary TC No 20501 510799 Health-care Data Technology AAS Yes 20501 510808 Veterinary/Animal Health Technology/Technician and Veterinary Assistant AAS No 20501 520201 Business Administration & Management, General AAS Yes 20501 520201 Business Administration & Management, General TC Yes 20501 520201 Business Administration & Management, General CC Yes 20501 520203 Logistics and Materials Management AAS No 20501 520302 Accounting Technology/Technician and Bookkeeping AAS Yes 20501 520401 Administrative Assistant and Secretarial Science, General AAS Yes 20501 520401 Administrative Assistant and Secretarial Science, General CC Yes 20501 520407 Business/Office Automation/Technology/Data Entry AAS No 20501 470605 Diesel Mechanics Technician AAS Yes 20501 470605 Diesel Mechanics Technician CC Yes 20501 470605 Diesel Mechanics Technician TC Yes 20501 470607 Airframe Mechanics and Aircraft Maintenance Technology/Technician AAS No 20501 470607 Airframe Mechanics and Aircraft Maintenance Technology/Technician TC No 20501 470609 Avionics Maintenance Technology/Technician AAS No 20501 470615 Engine Machinist CC No 20501 480501 Machine Shop Technology Assistant CC Yes 20501 480508 Welding Technology/Welder CC Yes 20501 480508 Welding Technology/Welder AAS Yes 20501 490101 Unmanned Aerial Systems CC No 20501 490101 Unmanned Aerial Systems TC No 20501 490101 Unmanned Aerial Systems AAS No 20501 490104 Airport Operations AAS No 20501 490104 Airport Operations TC No 20501 490104 Airport Operations CC No 20501 490105 Air Traffic Control Technology CC No 20501 490105 Air Traffic Control Technology TC No 20501 490105 Air Traffic Control Technology AAS No 20501 490202 Construction/Heavy Equipment /Earthmoving Equipment Operation CC No 20501 490205 Truck and Bus Driver/Commercial Vehicle Operation CC Yes 20501 500409 Graphic Design AAS No 20501 500409 Graphic Design TC No 20501 500409 Graphic Design CC No 20501 521401 Marketing/Marketing Management, General AAS No 20501 521902 Fashion Merchandising AAS No 20501 521902 Fashion Merchandising TC No 20501 521907 Vehicle and Vehicle Parts and Accessories Marketing Operations CC Yes 20502 110202 Computer Programming, Specific Applications AAS No 20502 110202 Computer Programming, Specific Applications TC No 20502 110202 Computer Programming, Specific Applications CC No 20502 110901 Computer Systems Networking and Telecommunications CC No 20502 110901 Computer Systems Networking and Telecommunications TC No 20502 110901 Computer Systems Networking and Telecommunications AAS No 20502 111003 Computer and Information Systems Security AAS No 20502 111003 Computer and Information Systems Security TC No 20502 111003 Computer and Information Systems Security CC No 20502 120500 Cooking and Related Culinary Arts, General AAS Yes 20502 120500 Cooking and Related Culinary Arts, General TC Yes 20502 150101 Architectural Engineering Technology/Technician AAS No 20502 150303 Electrical, Electronic and Communications Engineering Technology/Technician AAS No 20502 150305 Telecommunications Technology/Technician AAS No 20502 151001 Construction Engineering Technology/Technician AAS No 20502 151301 Drafting and Design Technology/Technician, General AAS No 20502 190709 Child Care Provider/Assistant AAS No 20502 220302 Legal Assistant/Paralegal AAS No 20502 450702 Engineering Technology, Geographic Information Systems AAS No 20502 450702 Engineering Technology, Geographic Information Systems TC No 20502 460302 Electrician AAS No 20502 460302 Electrician TC No 20502 460302 Electrician CC No 20502 470104 Computer Installation and Repair Technology/Technician AAS No 20502 470104 Computer Installation and Repair Technology/Technician TC No 20502 480508 Welding Technology/Welder AAS Yes 20502 510713 Medical Insurance Coding Specialist/Coder AAS No 20502 510716 Medical Administrative/Executive Assistant and Medical Secretary AAS No 20502 510799 Health-care Data Technology AAS Yes 20502 510805 Pharmacy Technician/Assistant AAS No 20502 520201 Business Administration & Management, General AAS Yes 20502 520201 Business Administration & Management, General TC Yes 20502 520201 Business Administration & Management, General CC Yes 20502 520203 Logistics and Materials Management AAS Yes 20502 520302 Accounting Technology/Technician and Bookkeeping AAS Yes 20502 520401 Administrative Assistant and Secretarial Science, General AAS Yes 20502 520401 Administrative Assistant and Secretarial Science, General TC Yes 20502 520407 Business/Office Automation/Technology/Data Entry AAS No 20502 520701 Entrepreneurship/Entrepreneurial Studies AAS No 20502 520701 Entrepreneurship/Entrepreneurial Studies TC No 20502 520701 Entrepreneurship/Entrepreneurial Studies CC No 20502 520803 Banking and Financial Support Services AAS No 20502 520901 Hospitality Administration/Management, General AAS Yes 20502 520901 Hospitality Administration/Management, General TC Yes 20502 520903 Travel and Tourism AAS Yes 20502 520903 Travel and Tourism TC Yes 20503 510601 Dental Assisting/Assistant AAS No 20503 510601 Dental Assisting/Assistant TC No 20503 510707 Health Information/Medical Records Technology/Technician AAS No 20503 510806 Physical Therapist Assistant AAS No 20503 510904 Emergency Medical Technology/Technician, Paramedic AAS No 20503 510904 Emergency Medical Technology/Technician, Paramedic CC No 20503 510904 Emergency Medical Technology/Technician, Paramedic TC No 20503 510908 Respiratory Care Therapy/Therapist AAS No 20503 510909 Surgical Technology/Technologist AAS No 20503 510909 Surgical Technology/Technologist TC No 20503 510910 Diagnostic Medical Sonography /Sonographer and Ultrasound Technician AAS No 20503 510910 Diagnostic Medical Sonography /Sonographer and Ultrasound Technician TC No 20503 510911 Radiologic Technology/Science - Radiographer AAS No 20503 511004 Clinical/Medical Laboratory Technician AAS No 20503 513801 Nursing/Registered Nurse (RN, ASN, BSN, MSN). ADN No 20503 513901 Licensed Practical/Vocational Nurse Training CC No 20503 513902 Nurse/Nursing Assistant/Aide and Patient Care Assistant CC Yes 20504 090702 Entertainment Media Technician AAS No 20504 090702 Entertainment Media Technician CC No 20504 090702 Entertainment Media Technician TC No 20504 100201 Film and Video Technology AAS No 20504 100201 Film and Video Technology TC No 20504 100201 Film and Video Technology CC No 20504 100202 Radio and Television Broadcasting Technology/Technician AAS No 20504 110201 Computer Programming/Programmer, General AAS Yes 20504 110202 Computer Programming, Specific Applications AAS No 20504 110202 Computer Programming, Specific Applications TC No 20504 110202 Computer Programming, Specific Applications CC No 20504 110901 Computer Systems Networking and Telecommunications AAS Yes 20504 111003 Computer and Information Systems Security AAS Yes 20504 111003 Computer and Information Systems Security TC Yes 20504 120500 Cooking and Related Culinary Arts, General AAS Yes 20504 120500 Cooking and Related Culinary Arts, General TC Yes 20504 120500 Cooking and Related Culinary Arts, General CC Yes 20504 141901 Mechanical Engineering AAS No 20504 141901 Mechanical Engineering TC No 20504 141901 Mechanical Engineering CC No 20504 144201 Mechatronics, Robotics, and Automation Engineering TC No 20504 150499 Electro-Mechanical Technology AAS No 20504 190709 Child Care Provider/Assistant AAS No 20504 309999 Interdisciplinary Studies ASO No 20504 430301 Aviation Security CC No 20504 430301 Aviation Security TC No 20504 430301 Aviation Security AAS No 20504 460201 Carpentry/Carpenter CC Yes 20504 460201 Carpentry/Carpenter TC Yes 20504 460201 Carpentry/Carpenter AAS Yes 20504 460302 Electrician CC Yes 20504 460302 Electrician TC Yes 20504 460503 Plumbing Technology/Plumber AAS No 20504 460503 Plumbing Technology/Plumber CC Yes 20504 470303 Industrial Mechanics and Maintenance Technology CC Yes 20504 470303 Industrial Mechanics and Maintenance Technology AAS Yes 20504 470303 Industrial Mechanics and Maintenance Technology TC Yes 20504 470603 Autobody/Collision and Repair Technology/Technician CC Yes 20504 470603 Autobody/Collision and Repair Technology/Technician TC Yes 20504 470604 Automobile/Automotive Mechanics Technology/Technician CC Yes 20504 470604 Automobile/Automotive Mechanics Technology/Technician TC Yes 20504 480508 Welding Technology/Welder CC Yes 20504 480508 Welding Technology/Welder AAS Yes 20504 490101 Unmanned Aerial Systems CC No 20504 490101 Unmanned Aerial Systems AAS No 20504 490101 Unmanned Aerial Systems TC No 20504 490104 Airport Operations CC No 20504 490104 Airport Operations TC No 20504 490104 Airport Operations AAS No 20504 490105 Air Traffic Control Technology CC No 20504 490105 Air Traffic Control Technology TC No 20504 490105 Air Traffic Control Technology AAS No 20504 500411 Animation and Simulation Design Technology CC Yes 20504 500411 Animation and Simulation Design Technology TC Yes 20504 500411 Animation and Simulation Design Technology AAS Yes 20504 510716 Medical Administrative/Executive Assistant and Medical Secretary AAS No 20504 510799 Health-care Data Technology AAS Yes 20504 510801 Medical/Clinical Assistant AAS No 20504 513501 Massage Therapy/Therapeutic Massage TC No 20504 513801 Nursing/Registered Nurse (RN, ASN, BSN, MSN). ADN No 20504 513901 Licensed Practical/Vocational Nurse Training CC No 20504 520201 Business Administration & Management, General CC Yes 20504 520201 Business Administration & Management, General TC Yes 20504 520201 Business Administration & Management, General AAS Yes 20504 520302 Accounting Technology/Technician and Bookkeeping AAS Yes 20504 520401 Administrative Assistant and Secretarial Science, General AAS Yes 20504 520401 Administrative Assistant and Secretarial Science, General TC Yes 20504 520407 Business/Office Automation/Technology/Data Entry AAS No 20504 520901 Hospitality Administration/Management, General AAS Yes 20504 520901 Hospitality Administration/Management, General TC Yes 20504 520901 Hospitality Administration/Management, General CC Yes 20504 520903 Travel and Tourism AAS Yes 20504 520903 Travel and Tourism TC Yes 20504 520903 Travel and Tourism CC Yes 20504 521401 Marketing/Marketing Management, General AAS No 20504 521401 Marketing/Marketing Management, General CC No 20504 521501 Real Estate AAS No 20504 521701 Insurance AAS No 20504 521902 Fashion Merchandising AAS No 20504 521902 Fashion Merchandising TC No 20505 100202 Radio and Television Broadcasting Technology/Technician AAS No 20505 110201 Computer Programming/Programmer, General AAS Yes 20505 110202 Computer Programming, Specific Applications AAS No 20505 110202 Computer Programming, Specific Applications TC No 20505 110202 Computer Programming, Specific Applications CC No 20505 110802 Data Modeling/Warehousing and Database Administration AAS No 20505 120401 Cosmetology/Cosmetologist, General CC No 20505 120402 Barbering/Barber CC No 20505 120403 Barber/Stylist Instructor Training TC No 20505 120403 Barber/Stylist Instructor Training CC No 20505 120413 Cosmetology, Barber/Styling, and Nail Instructor TC No 20505 120413 Cosmetology, Barber/Styling, and Nail Instructor CC No 20505 120500 Cooking and Related Culinary Arts, General AA Yes 20505 120500 Cooking and Related Culinary Arts, General TC Yes 20505 120500 Cooking and Related Culinary Arts, General CC Yes 20505 120500 Cooking and Related Culinary Arts, General AAS Yes 20505 120508 Institutional Food Workers AAS No 20505 120508 Institutional Food Workers CC No 20505 144201 Mechatronics, Robotics, and Automation Engineering TC No 20505 150101 Architectural Engineering Technology/Technician AAS No 20505 150303 Electrical, Electronic and Communications Engineering Technology/Technician AAS No 20505 150499 Electro-Mechanical Technology AAS No 20505 151001 Construction Engineering Technology/Technician AAS No 20505 151301 Drafting and Design Technology/Technician, General AAS No 20505 190709 Child Care Provider/Assistant AAS No 20505 190905 Apparel and Textile Marketing Management CC No 20505 220303 Court Reporting/Court Reporter TC No 20505 309999 Interdisciplinary Studies ASO No 20505 460101 Mason/Masonry CC Yes 20505 460201 Carpentry/Carpenter CC Yes 20505 470303 Industrial Mechanics and Maintenance Technology CC Yes 20505 470603 Autobody/Collision and Repair Technology/Technician CC Yes 20505 470604 Automobile/Automotive Mechanics Technology/Technician CC Yes 20505 480508 Welding Technology/Welder CC Yes 20505 480508 Welding Technology/Welder AAS Yes 20505 501099 Entertainment Media Technology AAS No 20505 501099 Entertainment Media Technology TC No 20505 501099 Entertainment Media Technology CC No 20505 513902 Nurse/Nursing Assistant/Aide and Patient Care Assistant CC Yes 20505 520201 Business Administration & Management, General CC No 20505 520201 Business Administration & Management, General TC No 20505 520201 Business Administration & Management, General AAS No 20505 520302 Accounting Technology/Technician and Bookkeeping AAS No 20505 520302 Accounting Technology/Technician and Bookkeeping CC No 20505 520401 Administrative Assistant and Secretarial Science, General AAS Yes 20505 520401 Administrative Assistant and Secretarial Science, General TC Yes 20505 520407 Business/Office Automation/Technology/Data Entry AAS No 20506 110202 Computer Programming, Specific Applications AAS No 20506 110202 Computer Programming, Specific Applications TC No 20506 110202 Computer Programming, Specific Applications CC No 20506 111003 Computer and Information Systems Security CC No 20506 111003 Computer and Information Systems Security TC No 20506 111003 Computer and Information Systems Security AAS No 20506 120500 Cooking and Related Culinary Arts, General CC Yes 20506 141901 Mechanical Engineering AAS No 20506 141901 Mechanical Engineering TC No 20506 141901 Mechanical Engineering CC No 20506 144201 Mechatronics, Robotics, and Automation Engineering TC No 20506 150499 Electro-Mechanical Technology AAS No 20506 190709 Child Care Provider/Assistant AAS No 20506 430199 Corrections and Criminal Justice, Other AAS No 20506 430199 Corrections and Criminal Justice, Other TC No 20506 430199 Corrections and Criminal Justice, Other CC No 20506 460201 Carpentry/Carpenter CC Yes 20506 460302 Electrician AAS Yes 20506 460302 Electrician CC Yes 20506 460302 Electrician TC Yes 20506 470303 Industrial Mechanics and Maintenance Technology CC Yes 20506 470303 Industrial Mechanics and Maintenance Technology AAS Yes 20506 470303 Industrial Mechanics and Maintenance Technology TC Yes 20506 470604 Automobile/Automotive Mechanics Technology/Technician CC Yes 20506 480508 Welding Technology/Welder AAS Yes 20506 480508 Welding Technology/Welder CC Yes 20506 490399 Marine Transportation AAS No 20506 490399 Marine Transportation TC No 20506 490399 Marine Transportation CC No 20506 500411 Animation and Simulation Design Technology CC No 20506 501099 Entertainment Media Technology AAS No 20506 501099 Entertainment Media Technology COC No 20506 501099 Entertainment Media Technology TC No 20506 501099 Entertainment Media Technology CC No 20506 513901 Licensed Practical/Vocational Nurse Training CC No 20506 520201 Business Administration & Management, General CC Yes 20506 520201 Business Administration & Management, General TC Yes 20506 520201 Business Administration & Management, General AAS Yes 20506 520302 Accounting Technology/Technician and Bookkeeping AAS Yes 20506 520401 Administrative Assistant and Secretarial Science, General AAS Yes 20506 520401 Administrative Assistant and Secretarial Science, General TC Yes 20506 520407 Business/Office Automation/Technology/Data Entry AAS No 20565 490205 Truck and Bus Driver/Commercial Vehicle Operation CC No 20572 110201 Computer Programming/Programmer, General AAS No 20572 110201 Computer Programming/Programmer, General TC No 20572 110201 Computer Programming/Programmer, General CC No 20572 110202 Computer Programming, Specific Applications AAS No 20572 110202 Computer Programming, Specific Applications TC No 20572 110202 Computer Programming, Specific Applications CC No 20572 111003 Computer and Information Systems Security CC No 20572 111003 Computer and Information Systems Security TC No 20572 111003 Computer and Information Systems Security AAS No 20576 141901 Mechanical Engineering AAS No 20576 141901 Mechanical Engineering TC No 20576 141901 Mechanical Engineering CC No 20601 030208 Conservation Law Enforcement Technology AAS No 20601 030511 Forest Technology/Technician AAS No 20601 120401 Cosmetology/Cosmetologist, General CC No 20601 120413 Cosmetology, Barber/Styling, and Nail Instructor CC No 20601 150101 Architectural Engineering Technology/Technician AAS No 20601 150101 Architectural Engineering Technology/Technician TC No 20601 150612 Industrial Technology/Technician  AAS No 20601 150612 Industrial Technology/Technician  TC No 20601 151001 Construction Engineering Technology/Technician AAS No 20601 151301 Drafting and Design Technology/Technician, General AAS No 20601 430199 Corrections and Criminal Justice, Other TC No 20601 430199 Corrections and Criminal Justice, Other CC No 20601 470201 Heating, Air Conditioning, Ventilation and Refrigeration Maintenance Technology/Technician AAS No 20601 470201 Heating, Air Conditioning, Ventilation and Refrigeration Maintenance Technology/Technician TC No 20601 470603 Autobody/Collision and Repair Technology/Technician AAS No 20601 470603 Autobody/Collision and Repair Technology/Technician TC No 20601 470604 Automobile/Automotive Mechanics Technology/Technician AAS No 20601 470604 Automobile/Automotive Mechanics Technology/Technician TC No 20601 480508 Welding Technology/Welder TC No 20601 480508 Welding Technology/Welder CC No 20601 500408 Interior Design TC No 20601 510716 Medical Administrative/Executive Assistant and Medical Secretary AAS No 20601 510799 Health-care Data Technology AAS No 20601 513901 Licensed Practical/Vocational Nurse Training CC No 20601 513902 Nurse/Nursing Assistant/Aide and Patient Care Assistant CC No 20601 513904 EMT Basic/Paramedic AAS No 20601 513904 EMT Basic/Paramedic TC No 20601 520201 Business Administration & Management, General AAS Yes 20601 520201 Business Administration & Management, General TC Yes 20601 520201 Business Administration & Management, General CC Yes 20601 520302 Accounting Technology/Technician and Bookkeeping AAS No 20601 520401 Administrative Assistant and Secretarial Science, General AAS No 20602 030208 Conservation Law Enforcement Technology AAS No 20602 030511 Forest Technology/Technician AAS No 20602 110201 Computer Programming/Programmer, General AAS No 20602 144201 Mechatronics, Robotics, and Automation Engineering CC No 20602 150101 Architectural Engineering Technology/Technician AAS No 20602 150303 Electrical, Electronic and Communications Engineering Technology/Technician AAS No 20602 150303 Electrical, Electronic and Communications Engineering Technology/Technician TC No 20602 150499 Electro-Mechanical Technology AAS No 20602 150499 Electro-Mechanical Technology TC No 20602 150499 Electro-Mechanical Technology CC No 20602 150612 Industrial Technology/Technician  AAS No 20602 150613 Manufacturing Engineering Technology/Technician AAS No 20602 151001 Construction Engineering Technology/Technician AAS No 20602 151301 Drafting and Design Technology/Technician, General AAS No 20602 220302 Legal Assistant/Paralegal AAS No 20602 430199 Corrections and Criminal Justice, Other TC No 20602 430199 Corrections and Criminal Justice, Other CC No 20602 450702 Engineering Technology, Geographic Information Systems TC No 20602 470201 Heating, Air Conditioning, Ventilation and Refrigeration Maintenance Technology/Technician AAS No 20602 470201 Heating, Air Conditioning, Ventilation and Refrigeration Maintenance Technology/Technician TC No 20602 470303 Industrial Mechanics and Maintenance Technology AAS No 20602 470303 Industrial Mechanics and Maintenance Technology TC No 20602 480501 Machine Shop Technology Assistant AAS No 20602 480501 Machine Shop Technology Assistant TC No 20602 480508 Welding Technology/Welder CC No 20602 480508 Welding Technology/Welder TC No 20602 510716 Medical Administrative/Executive Assistant and Medical Secretary AAS No 20602 510799 Health-care Data Technology AAS No 20602 510806 Physical Therapist Assistant AAS No 20602 510904 Emergency Medical Technology/Technician, Paramedic AAS No 20602 510904 Emergency Medical Technology/Technician, Paramedic CC No 20602 510904 Emergency Medical Technology/Technician, Paramedic TC No 20602 510909 Surgical Technology/Technologist AAS No 20602 510909 Surgical Technology/Technologist TC No 20602 513801 Nursing/Registered Nurse (RN, ASN, BSN, MSN). ADN No 20602 513901 Licensed Practical/Vocational Nurse Training CC No 20602 513902 Nurse/Nursing Assistant/Aide and Patient Care Assistant CC No 20602 520201 Business Administration & Management, General AAS Yes 20602 520201 Business Administration & Management, General TC Yes 20602 520201 Business Administration & Management, General CC Yes 20602 520302 Accounting Technology/Technician and Bookkeeping AAS No 20602 520401 Administrative Assistant and Secretarial Science, General AAS No 20602 520401 Administrative Assistant and Secretarial Science, General TC No 20602 520407 Business/Office Automation/Technology/Data Entry AAS No 20603 030208 Conservation Law Enforcement Technology AAS No 20603 030511 Forest Technology/Technician AAS No 20603 110201 Computer Programming/Programmer, General AAS No 20603 110901 Computer Systems Networking and Telecommunications AAS Yes 20603 120301 Funeral Service and Mortuary Science, General AAS No 20603 120500 Cooking and Related Culinary Arts, General AAS No 20603 120500 Cooking and Related Culinary Arts, General TC No 20603 120500 Cooking and Related Culinary Arts, General CC No 20603 144201 Mechatronics, Robotics, and Automation Engineering CC No 20603 150101 Architectural Engineering Technology/Technician AAS No 20603 150499 Electro-Mechanical Technology AAS No 20603 150499 Electro-Mechanical Technology TC No 20603 150499 Electro-Mechanical Technology CC No 20603 150612 Industrial Technology/Technician  AAS No 20603 150612 Industrial Technology/Technician  TC No 20603 151001 Construction Engineering Technology/Technician AAS No 20603 151001 Construction Engineering Technology/Technician TC No 20603 151301 Drafting and Design Technology/Technician, General AAS No 20603 220302 Legal Assistant/Paralegal AAS Yes 20603 430199 Corrections and Criminal Justice, Other TC No 20603 430199 Corrections and Criminal Justice, Other CC No 20603 470201 Heating, Air Conditioning, Ventilation and Refrigeration Maintenance Technology/Technician AAS No 20603 470201 Heating, Air Conditioning, Ventilation and Refrigeration Maintenance Technology/Technician TC No 20603 470303 Industrial Mechanics and Maintenance Technology AAS No 20603 470303 Industrial Mechanics and Maintenance Technology TC No 20603 470604 Automobile/Automotive Mechanics Technology/Technician AAS No 20603 470604 Automobile/Automotive Mechanics Technology/Technician TC No 20603 470604 Automobile/Automotive Mechanics Technology/Technician CC No 20603 480508 Welding Technology/Welder TC Yes 20603 500408 Interior Design TC No 20603 500408 Interior Design AAS No 20603 510716 Medical Administrative/Executive Assistant and Medical Secretary AAS No 20603 510799 Health-care Data Technology AAS No 20603 510803 Occupational Therapist Assistant AAS No 20603 510904 Emergency Medical Technology/Technician, Paramedic AAS No 20603 510904 Emergency Medical Technology/Technician, Paramedic CC No 20603 510904 Emergency Medical Technology/Technician, Paramedic TC No 20603 510909 Surgical Technology/Technologist AAS No 20603 510909 Surgical Technology/Technologist TC No 20603 513501 Massage Therapy/Therapeutic Massage AAS No 20603 513501 Massage Therapy/Therapeutic Massage TC No 20603 513501 Massage Therapy/Therapeutic Massage CC No 20603 513801 Nursing/Registered Nurse (RN, ASN, BSN, MSN). ADN No 20603 513901 Licensed Practical/Vocational Nurse Training CC No 20603 513902 Nurse/Nursing Assistant/Aide and Patient Care Assistant CC No 20603 520201 Business Administration & Management, General AAS Yes 20603 520201 Business Administration & Management, General TC Yes 20603 520201 Business Administration & Management, General CC Yes 20603 520302 Accounting Technology/Technician and Bookkeeping AAS No 20603 520401 Administrative Assistant and Secretarial Science, General AAS Yes 20603 520401 Administrative Assistant and Secretarial Science, General TC Yes 20603 520407 Business/Office Automation/Technology/Data Entry AAS No 20603 520901 Hospitality Administration/Management, General CC No 20603 520901 Hospitality Administration/Management, General TC No 20603 520901 Hospitality Administration/Management, General AAS No 20604 030208 Conservation Law Enforcement Technology AAS No 20604 030511 Forest Technology/Technician AAS No 20604 220302 Legal Assistant/Paralegal AAS No 20604 470303 Industrial Mechanics and Maintenance Technology AAS No 20604 470303 Industrial Mechanics and Maintenance Technology TC No 20604 480508 Welding Technology/Welder TC Yes 20604 480508 Welding Technology/Welder CC Yes 20604 513901 Licensed Practical/Vocational Nurse Training CC No 20604 513902 Nurse/Nursing Assistant/Aide and Patient Care Assistant CC No 20604 513904 EMT Basic/Paramedic AAS No 20604 513904 EMT Basic/Paramedic TC No 20604 520201 Business Administration & Management, General AAS Yes 20604 520201 Business Administration & Management, General TC Yes 20604 520201 Business Administration & Management, General CC Yes 20626 470303 Industrial Mechanics and Maintenance Technology AAS No 20626 470303 Industrial Mechanics and Maintenance Technology TC No 20702 430199 Corrections and Criminal Justice, Other AAS No 20702 430199 Corrections and Criminal Justice, Other TC No 20702 470104 Computer Installation and Repair Technology/Technician AAS No 20702 470603 Autobody/Collision and Repair Technology/Technician TC No 20702 470604 Automobile/Automotive Mechanics Technology/Technician AAS Yes 20626 513902 Nurse/Nursing Assistant/Aide and Patient Care Assistant CC No 20626 513904 EMT Basic/Paramedic AAS No 20626 513904 EMT Basic/Paramedic TC No 20636 470201 Heating, Air Conditioning, Ventilation and Refrigeration Maintenance Technology/Technician AAS No 20636 470201 Heating, Air Conditioning, Ventilation and Refrigeration Maintenance Technology/Technician TC No 20636 470201 Heating, Air Conditioning, Ventilation and Refrigeration Maintenance Technology/Technician CC No 20636 470604 Automobile/Automotive Mechanics Technology/Technician AAS No 20636 470604 Automobile/Automotive Mechanics Technology/Technician TC No 20636 470604 Automobile/Automotive Mechanics Technology/Technician CC No 20636 480508 Welding Technology/Welder AAS No 20636 480508 Welding Technology/Welder TC No 20636 480508 Welding Technology/Welder CC No 20701 010102 Agribusiness/Agricultural Business Operations AAS No 20701 030511 Forest Technology/Technician AAS No 20701 151001 Construction Engineering Technology/Technician CC No 20701 151001 Construction Engineering Technology/Technician TC No 20701 151001 Construction Engineering Technology/Technician AAS No 20701 190709 Child Care Provider/Assistant AAS No 20701 510908 Respiratory Care Therapy/Therapist AAS No 20701 513801 Nursing/Registered Nurse (RN, ASN, BSN, MSN). ADN No 20701 513901 Licensed Practical/Vocational Nurse Training CC No 20701 521401 Marketing/Marketing Management, General AAS No 20701 999999 No Curriculum AAS No 20701 999999 No Curriculum TC No 20701 999999 No Curriculum CC No 20702 110201 Computer Programming/Programmer, General AAS No 20702 110901 Computer Systems Networking and Telecommunications AAS No 20702 150303 Electrical, Electronic and Communications Engineering Technology/Technician AAS No 20702 151301 Drafting and Design Technology/Technician, General AAS No 20702 161603 Sign Language Interpretation and Translation AAS No 20702 220302 Legal Assistant/Paralegal AAS No 20702 220302 Legal Assistant/Paralegal TC No 20702 301101 Gerontology TC No 20702 470604 Automobile/Automotive Mechanics Technology/Technician TC Yes 20702 470605 Diesel Mechanics Technician AAS Yes 20702 470605 Diesel Mechanics Technician TC Yes 20702 480501 Machine Shop Technology Assistant AAS No 20702 480501 Machine Shop Technology Assistant TC No 20702 480507 Tool and Die Technology/Technician AAS No 20702 480507 Tool and Die Technology/Technician TC No 20702 490205 Truck and Bus Driver/Commercial Vehicle Operation CC No 20702 510707 Health Information/Medical Records Technology/Technician AAS No 20702 510803 Occupational Therapist Assistant AAS No 20702 510806 Physical Therapist Assistant AAS No 20702 510909 Surgical Technology/Technologist AAS No 20702 510909 Surgical Technology/Technologist TC No 20702 510910 Diagnostic Medical Sonography /Sonographer and Ultrasound Technician TC No 20702 510911 Radiologic Technology/Science - Radiographer AAS No 20702 512299 Public Health, Other AAS No 20702 520401 Administrative Assistant and Secretarial Science, General AAS No 20702 520401 Administrative Assistant and Secretarial Science, General TC No 20702 520407 Business/Office Automation/Technology/Data Entry AAS No 20702 520901 Hospitality Administration/Management, General TC Yes 20702 999999 No Curriculum TC No 20702 999999 No Curriculum CC No 20716 150613 Manufacturing Engineering Technology/Technician AAS No 20716 150613 Manufacturing Engineering Technology/Technician TC No 20716 150613 Manufacturing Engineering Technology/Technician CC No 20716 460302 Electrician AAS No 20716 460302 Electrician TC No 20716 470201 Heating, Air Conditioning, Ventilation and Refrigeration Maintenance Technology/Technician AAS Yes 20716 470201 Heating, Air Conditioning, Ventilation and Refrigeration Maintenance Technology/Technician TC Yes 20716 470303 Industrial Mechanics and Maintenance Technology AAS No 20716 470303 Industrial Mechanics and Maintenance Technology TC No 20716 480508 Welding Technology/Welder AAS Yes 20716 480508 Welding Technology/Welder TC Yes 20716 510904 Emergency Medical Technology/Technician, Paramedic AAS No 20716 510904 Emergency Medical Technology/Technician, Paramedic CC No 20716 510904 Emergency Medical Technology/Technician, Paramedic TC No 20716 510910 Diagnostic Medical Sonography /Sonographer and Ultrasound Technician CC No 20716 510910 Diagnostic Medical Sonography /Sonographer and Ultrasound Technician TC No 20716 510910 Diagnostic Medical Sonography /Sonographer and Ultrasound Technician AAS No 20801 010302 Animal/Livestock Husbandry and Production CC No 20801 010302 Animal/Livestock Husbandry and Production TC No 20801 010302 Animal/Livestock Husbandry and Production AAS No 20801 010601 Applied Horticulture/Horticulture Operations, General AAS Yes 20801 010601 Applied Horticulture/Horticulture Operations, General TC Yes 20801 030511 Forest Technology/Technician AAS Yes 20801 110201 Computer Programming/Programmer, General AAS Yes 20801 110901 Computer Systems Networking and Telecommunications AAS Yes 20801 111003 Computer and Information Systems Security AAS No 20801 111003 Computer and Information Systems Security TC No 20801 111003 Computer and Information Systems Security CC No 20801 120401 Cosmetology/Cosmetologist, General CC Yes 20801 120500 Cooking and Related Culinary Arts, General AAS Yes 20801 120500 Cooking and Related Culinary Arts, General TC Yes 20801 120506 Meat Cutting/Meat Cutter CC No 20801 120508 Institutional Food Workers AAS No 20801 120508 Institutional Food Workers TC No 20801 144201 Mechatronics, Robotics, and Automation Engineering TC No 20801 150201 Civil Engineering Technology/Technician AAS Yes 20801 150201 Civil Engineering Technology/Technician TC Yes 20801 150303 Electrical, Electronic and Communications Engineering Technology/Technician AAS No 20801 150303 Electrical, Electronic and Communications Engineering Technology/Technician TC No 20801 150305 Telecommunications Technology/Technician AAS No 20801 150499 Electro-Mechanical Technology AAS No 20801 150499 Electro-Mechanical Technology TC No 20801 150499 Electro-Mechanical Technology CC No 20801 151301 Drafting and Design Technology/Technician, General AAS Yes 20801 190709 Child Care Provider/Assistant AAS Yes 20801 220302 Legal Assistant/Paralegal AAS Yes 20801 430106 Forensic Science and Technology AAS No 20801 430106 Forensic Science and Technology TC No 20801 430106 Forensic Science and Technology CC No 20801 430107 Criminal Justice/Police Science AAS No 20801 430199 Corrections and Criminal Justice, Other AAS No 20801 460302 Electrician TC Yes 20801 460401 Building/Property Maintenance and Management TC Yes 20801 470105 Industrial Electronics Technology/Technician AAS No 20801 470105 Industrial Electronics Technology/Technician TC No 20801 470105 Industrial Electronics Technology/Technician CC No 20801 470201 Heating, Air Conditioning, Ventilation and Refrigeration Maintenance Technology/Technician AAS Yes 20801 470201 Heating, Air Conditioning, Ventilation and Refrigeration Maintenance Technology/Technician TC Yes 20801 470604 Automobile/Automotive Mechanics Technology/Technician AAS Yes 20801 470604 Automobile/Automotive Mechanics Technology/Technician TC Yes 20801 470605 Diesel Mechanics Technician AAS No 20801 470605 Diesel Mechanics Technician TC No 20801 480501 Machine Shop Technology Assistant AAS Yes 20801 480501 Machine Shop Technology Assistant TC Yes 20801 480501 Machine Shop Technology Assistant CC Yes 20801 480508 Welding Technology/Welder AAS Yes 20801 480508 Welding Technology/Welder TC Yes 20801 480508 Welding Technology/Welder CC Yes 20801 490202 Construction/Heavy Equipment /Earthmoving Equipment Operation CC No 20801 490205 Truck and Bus Driver/Commercial Vehicle Operation CC Yes 20801 510716 Medical Administrative/Executive Assistant and Medical Secretary AAS No 20801 510799 Health-care Data Technology AAS Yes 20801 510801 Medical/Clinical Assistant CC No 20801 510801 Medical/Clinical Assistant TC No 20801 510801 Medical/Clinical Assistant AAS No 20801 510805 Pharmacy Technician/Assistant AAS Yes 20801 510904 Emergency Medical Technology/Technician, Paramedic AAS Yes 20801 510908 Respiratory Care Therapy/Therapist AAS No 20801 510910 Diagnostic Medical Sonography /Sonographer and Ultrasound Technician AAS No 20801 510910 Diagnostic Medical Sonography /Sonographer and Ultrasound Technician TC No 20801 510911 Radiologic Technology/Science - Radiographer AAS Yes 20801 513801 Nursing/Registered Nurse (RN, ASN, BSN, MSN). ADN No 20801 513901 Licensed Practical/Vocational Nurse Training CC Yes 20801 513902 Nurse/Nursing Assistant/Aide and Patient Care Assistant CC Yes 20801 520302 Accounting Technology/Technician and Bookkeeping AAS No 20801 520401 Administrative Assistant and Secretarial Science, General AAS Yes 20801 520401 Administrative Assistant and Secretarial Science, General TC Yes 20801 520401 Administrative Assistant and Secretarial Science, General CC Yes 20801 520701 Entrepreneurship/Entrepreneurial Studies AAS No 20801 520701 Entrepreneurship/Entrepreneurial Studies TC No 20801 520701 Entrepreneurship/Entrepreneurial Studies CC No 20801 521401 Marketing/Marketing Management, General AAS Yes 20801 521401 Marketing/Marketing Management, General CC Yes 20801 521902 Fashion Merchandising AAS No 20805 430106 Forensic Science and Technology AAS No 20805 430106 Forensic Science and Technology TC No 20805 430106 Forensic Science and Technology CC No 20805 510801 Medical/Clinical Assistant CC No 20805 510801 Medical/Clinical Assistant TC No 20805 510801 Medical/Clinical Assistant AAS No 20806 430106 Forensic Science and Technology AAS No 20806 430106 Forensic Science and Technology TC No 20806 430106 Forensic Science and Technology CC No 20806 510801 Medical/Clinical Assistant AAS No 20806 510801 Medical/Clinical Assistant TC No 20806 510801 Medical/Clinical Assistant CC No 20809 430106 Forensic Science and Technology AAS No 20809 430106 Forensic Science and Technology TC No 20809 430106 Forensic Science and Technology CC No 20809 510801 Medical/Clinical Assistant CC No 20809 510801 Medical/Clinical Assistant TC No 20809 510801 Medical/Clinical Assistant AAS No 20827 480508 Welding Technology/Welder TC Yes 20827 480508 Welding Technology/Welder CC Yes 20827 480508 Welding Technology/Welder AAS Yes 20827 490205 Truck and Bus Driver/Commercial Vehicle Operation CC No 20827 520401 Administrative Assistant and Secretarial Science, General CC Yes 20827 520401 Administrative Assistant and Secretarial Science, General TC Yes 20827 520401 Administrative Assistant and Secretarial Science, General AAS Yes 20830 460502 Pipefitting/Pipefitter and Sprinkler Fitter AAS Yes 20830 480508 Welding Technology/Welder CC No 20830 480508 Welding Technology/Welder TC No 20830 480508 Welding Technology/Welder AAS No 20830 490202 Construction/Heavy Equipment /Earthmoving Equipment Operation CC No 20830 490205 Truck and Bus Driver/Commercial Vehicle Operation CC Yes 20830 513902 Nurse/Nursing Assistant/Aide and Patient Care Assistant CC No 20831 460301 Electrical and Power Transmission Installation/Installer, General CC No 20831 480508 Welding Technology/Welder AAS No 20831 480508 Welding Technology/Welder TC No 20831 480508 Welding Technology/Welder CC No 20831 490202 Construction/Heavy Equipment /Earthmoving Equipment Operation CC No 20831 490205 Truck and Bus Driver/Commercial Vehicle Operation CC Yes 20831 513901 Licensed Practical/Vocational Nurse Training CC Yes 20831 513902 Nurse/Nursing Assistant/Aide and Patient Care Assistant CC Yes 20834 430106 Forensic Science and Technology AAS No 20834 430106 Forensic Science and Technology TC No 20834 430106 Forensic Science and Technology CC No 20834 480501 Machine Shop Technology Assistant AAS No 20834 480501 Machine Shop Technology Assistant TC No 20834 480501 Machine Shop Technology Assistant CC No 20834 480508 Welding Technology/Welder AAS Yes 20834 480508 Welding Technology/Welder TC Yes 20834 480508 Welding Technology/Welder CC Yes 20834 490202 Construction/Heavy Equipment /Earthmoving Equipment Operation CC No 20834 490205 Truck and Bus Driver/Commercial Vehicle Operation CC No 20834 510801 Medical/Clinical Assistant AAS No 20834 510801 Medical/Clinical Assistant TC No 20834 510801 Medical/Clinical Assistant CC No 20834 513901 Licensed Practical/Vocational Nurse Training CC No 20834 513902 Nurse/Nursing Assistant/Aide and Patient Care Assistant CC Yes 20838 150903 Process Operations - Oil and Gas Production Technology AAS Yes 20838 150903 Process Operations - Oil and Gas Production Technology TC Yes 20838 150903 Process Operations - Oil and Gas Production Technology CC Yes 20838 490202 Construction/Heavy Equipment /Earthmoving Equipment Operation CC No 20838 510904 Emergency Medical Technology/Technician, Paramedic AAS No 20838 510904 Emergency Medical Technology/Technician, Paramedic TC No 20838 510904 Emergency Medical Technology/Technician, Paramedic CC No 20901 100202 Radio and Television Broadcasting Technology/Technician AAS No 20901 110201 Computer Programming/Programmer, General AAS Yes 20901 110202 Computer Programming, Specific Applications AAS Yes 20901 110202 Computer Programming, Specific Applications TC Yes 20901 110202 Computer Programming, Specific Applications CC Yes 20901 110901 Computer Systems Networking and Telecommunications AAS Yes 20901 111003 Computer and Information Systems Security AAS Yes 20901 111003 Computer and Information Systems Security TC Yes 20901 111003 Computer and Information Systems Security CC Yes 20901 120401 Cosmetology/Cosmetologist, General CC No 20901 120410 Nail Technology CC Yes 20901 120413 Cosmetology, Barber/Styling, and Nail Instructor CC Yes 20901 120500 Cooking and Related Culinary Arts, General CC Yes 20901 120500 Cooking and Related Culinary Arts, General TC Yes 20901 120500 Cooking and Related Culinary Arts, General AAS Yes 20901 150303 Electrical, Electronic and Communications Engineering Technology/Technician AAS No 20901 150305 Telecommunications Technology/Technician AAS No 20901 151301 Drafting and Design Technology/Technician, General AAS Yes 20901 190709 Child Care Provider/Assistant AAS No 20901 190709 Child Care Provider/Assistant TC No 20901 430203 Fire Science/Fire-fighting AAS No 20901 460201 Carpentry/Carpenter TC Yes 20901 460302 Electrician CC Yes 20901 470303 Industrial Mechanics and Maintenance Technology TC Yes 20901 470604 Automobile/Automotive Mechanics Technology/Technician TC No 20901 480000 Precision Production Trades, General CC No 20901 480501 Machine Shop Technology Assistant AAS Yes 20901 480501 Machine Shop Technology Assistant TC Yes 20901 480508 Welding Technology/Welder AAS Yes 20901 480508 Welding Technology/Welder TC Yes 20901 489999 Precision Production, Other CC No 20901 490205 Truck and Bus Driver/Commercial Vehicle Operation CC Yes 20901 500409 Graphic Design AAS No 20901 510601 Dental Assisting/Assistant TC No 20901 510602 Dental Hygiene/Hygienist AAS No 20901 510707 Health Information/Medical Records Technology/Technician AAS No 20901 510707 Health Information/Medical Records Technology/Technician TC No 20901 510713 Medical Insurance Coding Specialist/Coder AAS No 20901 510716 Medical Administrative/Executive Assistant and Medical Secretary AAS No 20901 510799 Health-care Data Technology AAS Yes 20901 510799 Health-care Data Technology CC Yes 20901 510799 Health-care Data Technology TC Yes 20901 510801 Medical/Clinical Assistant TC No 20901 510801 Medical/Clinical Assistant AAS No 20901 510803 Occupational Therapist Assistant AAS No 20901 510805 Pharmacy Technician/Assistant TC No 20901 510806 Physical Therapist Assistant AAS No 20901 510904 Emergency Medical Technology/Technician, Paramedic AAS No 20901 510904 Emergency Medical Technology/Technician, Paramedic CC No 20901 510904 Emergency Medical Technology/Technician, Paramedic TC No 20901 510908 Respiratory Care Therapy/Therapist AAS No 20901 510909 Surgical Technology/Technologist TC No 20901 510911 Radiologic Technology/Science - Radiographer AAS No 20901 511004 Clinical/Medical Laboratory Technician AAS No 20901 513801 Nursing/Registered Nurse (RN, ASN, BSN, MSN). ADN No 20901 513901 Licensed Practical/Vocational Nurse Training CC No 20901 513902 Nurse/Nursing Assistant/Aide and Patient Care Assistant CC Yes 20901 520208 E-Commerce Technology AAS No 20901 520208 E-Commerce Technology TC No 20901 520208 E-Commerce Technology CC No 20901 520302 Accounting Technology/Technician and Bookkeeping CC No 20901 520302 Accounting Technology/Technician and Bookkeeping TC No 20901 520302 Accounting Technology/Technician and Bookkeeping AAS No 20901 520401 Administrative Assistant and Secretarial Science, General CC Yes 20901 520401 Administrative Assistant and Secretarial Science, General AAS Yes 20901 520401 Administrative Assistant and Secretarial Science, General TC Yes 20901 520901 Hospitality Administration/Management, General AAS No 20901 521401 Marketing/Marketing Management, General AAS Yes 20901 521401 Marketing/Marketing Management, General TC Yes 20901 521401 Marketing/Marketing Management, General CC Yes 20922 460301 Electrical and Power Transmission Installation/Installer, General CC No 21001 010201 Agricultural Mechanization, General AAS No 21001 010201 Agricultural Mechanization, General CC No 21001 010201 Agricultural Mechanization, General TC No 21001 010304 Crop Production AAS Yes 21001 010304 Crop Production TC Yes 21001 010304 Crop Production CC Yes 21001 011105 Plant Protection and Integrated Pest Management AAS Yes 21001 110901 Computer Systems Networking and Telecommunications AAS No 21001 150101 Architectural Engineering Technology/Technician AAS No 21001 150101 Architectural Engineering Technology/Technician TC No 21001 150303 Electrical, Electronic and Communications Engineering Technology/Technician TC No 21001 151301 Drafting and Design Technology/Technician, General AAS No 21001 151301 Drafting and Design Technology/Technician, General TC Yes 21001 460101 Mason/Masonry CC No 21001 460101 Mason/Masonry TC No 21001 460302 Electrician AAS Yes 21001 460302 Electrician TC Yes 21001 460302 Electrician CC Yes 21001 470101 Electrical/Electronics Equipment Installation and Repair, General AAS No 21001 470201 Heating, Air Conditioning, Ventilation and Refrigeration Maintenance Technology/Technician CC Yes 21001 470303 Industrial Mechanics and Maintenance Technology AAS Yes 21001 470303 Industrial Mechanics and Maintenance Technology CC Yes 21001 470604 Automobile/Automotive Mechanics Technology/Technician AAS No 21001 470604 Automobile/Automotive Mechanics Technology/Technician CC Yes 21001 470604 Automobile/Automotive Mechanics Technology/Technician TC No 21001 470615 Engine Machinist CC No 21001 480501 Machine Shop Technology Assistant AAS No 21001 480501 Machine Shop Technology Assistant CC Yes 21001 480501 Machine Shop Technology Assistant TC No 21001 480508 Welding Technology/Welder CC Yes 21001 490202 Construction/Heavy Equipment /Earthmoving Equipment Operation CC Yes 21001 490205 Truck and Bus Driver/Commercial Vehicle Operation CC Yes 21001 510602 Dental Hygiene/Hygienist AAS No 21001 510713 Medical Insurance Coding Specialist/Coder AAS No 21001 510716 Medical Administrative/Executive Assistant and Medical Secretary AAS No 21001 510799 Health-care Data Technology AAS Yes 21001 510799 Health-care Data Technology TC Yes 21001 510805 Pharmacy Technician/Assistant TC No 21001 510904 Emergency Medical Technology/Technician, Paramedic CC No 21001 510905 Nuclear Medical Technology/Technologist AAS No 21001 510911 Radiologic Technology/Science - Radiographer AAS No 21001 511004 Clinical/Medical Laboratory Technician AAS No 21001 513801 Nursing/Registered Nurse (RN, ASN, BSN, MSN). ADN No 21001 513901 Licensed Practical/Vocational Nurse Training CC No 21001 513902 Nurse/Nursing Assistant/Aide and Patient Care Assistant CC No 21001 520201 Business Administration & Management, General TC No 21001 520302 Accounting Technology/Technician and Bookkeeping TC No 21001 520401 Administrative Assistant and Secretarial Science, General AAS Yes 21001 520401 Administrative Assistant and Secretarial Science, General TC Yes 21008 120401 Cosmetology/Cosmetologist, General TC No 21008 120401 Cosmetology/Cosmetologist, General AAS No 21008 120500 Cooking and Related Culinary Arts, General CC No 21008 120500 Cooking and Related Culinary Arts, General TC No 21008 120500 Cooking and Related Culinary Arts, General AAS No 21008 510806 Physical Therapist Assistant AAS No 21008 510908 Respiratory Care Therapy/Therapist AAS No 21008 510909 Surgical Technology/Technologist AAS No 21008 510909 Surgical Technology/Technologist CC No 21008 513902 Nurse/Nursing Assistant/Aide and Patient Care Assistant CC Yes 21021 120500 Cooking and Related Culinary Arts, General AAS No 21021 120500 Cooking and Related Culinary Arts, General TC No 21021 520901 Hospitality Administration/Management, General AAS Yes 21023 120500 Cooking and Related Culinary Arts, General AAS No 21023 120500 Cooking and Related Culinary Arts, General TC No 21023 520901 Hospitality Administration/Management, General AAS Yes 21027 513902 Nurse/Nursing Assistant/Aide and Patient Care Assistant CC No 21035 513902 Nurse/Nursing Assistant/Aide and Patient Care Assistant CC No 21038 513902 Nurse/Nursing Assistant/Aide and Patient Care Assistant CC Yes 21056 513902 Nurse/Nursing Assistant/Aide and Patient Care Assistant CC No 21058 120401 Cosmetology/Cosmetologist, General TC No 21058 120401 Cosmetology/Cosmetologist, General AAS No 21101 010601 Applied Horticulture/Horticulture Operations, General AAS No 21101 010607 Turf and Turfgrass Management AAS No 21101 110801 Web Page, Digital/Multimedia and Information Resources Design AAS No 21101 110901 Computer Systems Networking and Telecommunications AAS No 21101 120301 Funeral Service and Mortuary Science, General AAS No 21101 190709 Child Care Provider/Assistant AAS Yes 21101 460401 Building/Property Maintenance and Management TC Yes 21101 470104 Computer Installation and Repair Technology/Technician AAS Yes 21101 480508 Welding Technology/Welder TC Yes 21101 490205 Truck and Bus Driver/Commercial Vehicle Operation CC Yes 21101 500409 Graphic Design AAS Yes 21101 510803 Occupational Therapist Assistant AAS No 21101 510806 Physical Therapist Assistant AAS No 21101 513801 Nursing/Registered Nurse (RN, ASN, BSN, MSN). ADN No 21101 513901 Licensed Practical/Vocational Nurse Training TC No 21101 520302 Accounting Technology/Technician and Bookkeeping AAS Yes 21101 520401 Administrative Assistant and Secretarial Science, General AAS Yes 21101 520401 Administrative Assistant and Secretarial Science, General TC Yes 21101 520401 Administrative Assistant and Secretarial Science, General CC Yes 21101 521401 Marketing/Marketing Management, General AAS No 21102 480508 Welding Technology/Welder TC No 21102 480508 Welding Technology/Welder CC No 21103 120401 Cosmetology/Cosmetologist, General TC Yes 21103 309999 Interdisciplinary Studies ASO No 21103 460301 Electrical and Power Transmission Installation/Installer, General CC Yes 21103 460302 Electrician AAS Yes 21103 460302 Electrician TC Yes 21103 460302 Electrician CC Yes 21103 480508 Welding Technology/Welder TC Yes 21103 490205 Truck and Bus Driver/Commercial Vehicle Operation CC Yes 21103 510801 Medical/Clinical Assistant AAS Yes 21103 510801 Medical/Clinical Assistant TC Yes 21103 510909 Surgical Technology/Technologist TC No 21103 513901 Licensed Practical/Vocational Nurse Training TC No 21103 513902 Nurse/Nursing Assistant/Aide and Patient Care Assistant CC No 21103 520401 Administrative Assistant and Secretarial Science, General AAS No 21103 520401 Administrative Assistant and Secretarial Science, General CC No 21103 520401 Administrative Assistant and Secretarial Science, General TC No 21104 110802 Data Modeling/Warehousing and Database Administration AAS No 21104 150101 Architectural Engineering Technology/Technician AAS No 21104 150303 Electrical, Electronic and Communications Engineering Technology/Technician AAS Yes 21104 150305 Telecommunications Technology/Technician AAS No 21104 150404 Electro-Mechanical Technology AAS Yes 21104 150406 Systems Based Electronics - Automation AAS No 21104 150406 Systems Based Electronics - Automation TC No 21104 150406 Systems Based Electronics - Automation CC No 21104 150699 Industrial Production Technologies/Technicians, Other AAS Yes 21104 151301 Drafting and Design Technology/Technician, General AAS Yes 21104 190709 Child Care Provider/Assistant AAS Yes 21104 309999 Interdisciplinary Studies ASO No 21104 460302 Electrician TC Yes 21104 460502 Pipefitting/Pipefitter and Sprinkler Fitter TC No 21104 469999 Maritime Technology: Apprentice Options AAS No 21104 469999 Maritime Technology: Apprentice Options TC No 21104 469999 Maritime Technology: Apprentice Options CC No 21104 470105 Industrial Electronics Technology/Technician TC No 21104 470499 NCCER Aligned Mechanical Maintenance Technology AAS No 21104 470499 NCCER Aligned Mechanical Maintenance Technology TC No 21104 470499 NCCER Aligned Mechanical Maintenance Technology CC No 21104 479999 Unmanned Maritime Systems Technology COC No 21104 479999 Unmanned Maritime Systems Technology CC No 21104 479999 Unmanned Maritime Systems Technology TC No 21104 479999 Unmanned Maritime Systems Technology AAS No 21104 480501 Machine Shop Technology Assistant TC Yes 21104 480508 Welding Technology/Welder TC Yes 21104 480511 Maritime Shipfitting Technology TC Yes 21104 490205 Truck and Bus Driver/Commercial Vehicle Operation CC Yes 21104 510908 Respiratory Care Therapy/Therapist AAS No 21104 510911 Radiologic Technology/Science - Radiographer AAS No 21104 511004 Clinical/Medical Laboratory Technician AAS No 21104 511504 Human Services AAS Yes 21104 513801 Nursing/Registered Nurse (RN, ASN, BSN, MSN). ADN No 21104 513901 Licensed Practical/Vocational Nurse Training TC No 21104 520203 Logistics and Materials Management AAS No 21104 520302 Accounting Technology/Technician and Bookkeeping AAS Yes 21104 520401 Administrative Assistant and Secretarial Science, General CC Yes 21104 520401 Administrative Assistant and Secretarial Science, General AAS Yes 21104 520401 Administrative Assistant and Secretarial Science, General TC Yes 21104 521401 Marketing/Marketing Management, General AAS Yes 21105 100299 Live Entertainment Technology AAS No 21105 100299 Live Entertainment Technology TC No 21105 100299 Live Entertainment Technology CC No 21105 110201 Computer Programming/Programmer, General AAS Yes 21105 110202 Computer Programming, Specific Applications AAS No 21105 110202 Computer Programming, Specific Applications TC No 21105 110202 Computer Programming, Specific Applications CC No 21105 110802 Data Modeling/Warehousing and Database Administration AAS Yes 21105 110804 Simulation and Game Design Technology AAS No 21105 110804 Simulation and Game Design Technology TC No 21105 110804 Simulation and Game Design Technology CC No 21105 110901 Computer Systems Networking and Telecommunications AAS Yes 21105 111003 Computer and Information Systems Security AAS Yes 21105 120301 Funeral Service and Mortuary Science, General TC No 21105 120401 Cosmetology/Cosmetologist, General TC No 21105 120410 Nail Technology TC No 21105 120500 Cooking and Related Culinary Arts, General AAS Yes 21105 120500 Cooking and Related Culinary Arts, General TC Yes 21105 120501 Baking & Pastry Arts AAS Yes 21105 120501 Baking & Pastry Arts TC Yes 21105 120501 Baking & Pastry Arts CC Yes 21105 120508 Institutional Food Workers TC No 21105 151001 Construction Engineering Technology/Technician AAS Yes 21105 151301 Drafting and Design Technology/Technician, General AAS No 21105 161603 Sign Language Interpretation and Translation AAS Yes 21105 190709 Child Care Provider/Assistant AAS Yes 21105 220302 Legal Assistant/Paralegal AAS Yes 21105 309999 Interdisciplinary Studies ASO No 21105 430116 Cybersecurity Tech AAS No 21105 430116 Cybersecurity Tech TC No 21105 430116 Cybersecurity Tech CC No 21105 430199 Corrections and Criminal Justice, Other AAS Yes 21105 430199 Corrections and Criminal Justice, Other CC Yes 21105 430199 Corrections and Criminal Justice, Other TC Yes 21105 430203 Fire Science/Fire-fighting AAS No 21105 430203 Fire Science/Fire-fighting TC No 21105 430203 Fire Science/Fire-fighting CC No 21105 460201 Carpentry/Carpenter CC No 21105 460302 Electrician TC Yes 21105 470201 Heating, Air Conditioning, Ventilation and Refrigeration Maintenance Technology/Technician TC Yes 21105 470603 Autobody/Collision and Repair Technology/Technician AAS Yes 21105 470603 Autobody/Collision and Repair Technology/Technician TC Yes 21105 470603 Autobody/Collision and Repair Technology/Technician CC Yes 21105 470604 Automobile/Automotive Mechanics Technology/Technician AAS Yes 21105 470604 Automobile/Automotive Mechanics Technology/Technician TC Yes 21105 470604 Automobile/Automotive Mechanics Technology/Technician CC Yes 21105 490205 Truck and Bus Driver/Commercial Vehicle Operation CC Yes 21105 510707 Health Information/Medical Records Technology/Technician AAS Yes 21105 510713 Medical Insurance Coding Specialist/Coder AAS No 21105 510716 Medical Administrative/Executive Assistant and Medical Secretary AAS Yes 21105 510799 Health-care Data Technology AAS Yes 21105 510801 Medical/Clinical Assistant AAS No 21105 510801 Medical/Clinical Assistant TC No 21105 510904 Emergency Medical Technology/Technician, Paramedic AAS Yes 21105 510904 Emergency Medical Technology/Technician, Paramedic CC Yes 21105 510904 Emergency Medical Technology/Technician, Paramedic TC Yes 21105 510909 Surgical Technology/Technologist TC No 21105 512299 Public Health, Other CC No 21105 512299 Public Health, Other TC No 21105 512299 Public Health, Other AAS No 21105 513501 Massage Therapy/Therapeutic Massage TC No 21105 513801 Nursing/Registered Nurse (RN, ASN, BSN, MSN). ADN No 21105 513901 Licensed Practical/Vocational Nurse Training TC No 21105 513902 Nurse/Nursing Assistant/Aide and Patient Care Assistant CC No 21105 520302 Accounting Technology/Technician and Bookkeeping AAS Yes 21105 520401 Administrative Assistant and Secretarial Science, General AAS Yes 21105 520401 Administrative Assistant and Secretarial Science, General TC Yes 21105 520401 Administrative Assistant and Secretarial Science, General CC Yes 21105 520901 Hospitality Administration/Management, General AAS Yes 21105 520903 Travel and Tourism AAS Yes 21105 521302 Business Statistics AAS No 21105 521302 Business Statistics TC No 21105 521302 Business Statistics CC No 21105 521401 Marketing/Marketing Management, General AAS Yes 21106 120401 Cosmetology/Cosmetologist, General TC Yes 21106 190709 Child Care Provider/Assistant TC Yes 21106 470302 Heavy Equipment Maintenance Technician AAS No 21106 470302 Heavy Equipment Maintenance Technician TC No 21106 470302 Heavy Equipment Maintenance Technician CC No 21106 470603 Autobody/Collision and Repair Technology/Technician ASO No 21106 470603 Autobody/Collision and Repair Technology/Technician CC No 21106 470603 Autobody/Collision and Repair Technology/Technician TC No 21106 470604 Automobile/Automotive Mechanics Technology/Technician ASO No 21106 470604 Automobile/Automotive Mechanics Technology/Technician CC No 21106 470604 Automobile/Automotive Mechanics Technology/Technician TC No 21106 470616 Maritime Multicraft Technology AAS No 21106 470616 Maritime Multicraft Technology TC No 21106 470616 Maritime Multicraft Technology CC No 21106 479999 Unmanned Maritime Systems Technology AAS No 21106 479999 Unmanned Maritime Systems Technology TC No 21106 479999 Unmanned Maritime Systems Technology CC No 21106 480508 Welding Technology/Welder TC Yes 21106 480511 Maritime Shipfitting Technology AAS No 21106 480511 Maritime Shipfitting Technology TC No 21106 480511 Maritime Shipfitting Technology CC No 21106 490205 Truck and Bus Driver/Commercial Vehicle Operation CC Yes 21106 510713 Medical Insurance Coding Specialist/Coder AAS No 21106 510799 Health-care Data Technology AAS No 21106 513501 Massage Therapy/Therapeutic Massage AAS No 21106 513501 Massage Therapy/Therapeutic Massage CC No 21106 513501 Massage Therapy/Therapeutic Massage TC No 21106 513902 Nurse/Nursing Assistant/Aide and Patient Care Assistant CC No 21106 520401 Administrative Assistant and Secretarial Science, General TC Yes 21109 120508 Institutional Food Workers TC No 21109 460302 Electrician TC Yes 21109 490205 Truck and Bus Driver/Commercial Vehicle Operation CC Yes 21109 510713 Medical Insurance Coding Specialist/Coder AAS No 21109 510799 Health-care Data Technology AAS No 21109 510799 Health-care Data Technology TC No 21123 150101 Architectural Engineering Technology/Technician AAS No 21123 469999 Maritime Technology: Apprentice Options AAS Yes 21123 469999 Maritime Technology: Apprentice Options TC Yes 21123 469999 Maritime Technology: Apprentice Options CC Yes 21134 513801 Nursing/Registered Nurse (RN, ASN, BSN, MSN). ADN No 21134 513901 Licensed Practical/Vocational Nurse Training CC No 21201 030511 Forest Technology/Technician AAS No 21201 110201 Computer Programming/Programmer, General AAS Yes 21201 120500 Cooking and Related Culinary Arts, General AAS No 21201 120500 Cooking and Related Culinary Arts, General TC No 21201 150201 Civil Engineering Technology/Technician AAS No 21201 151001 Construction Engineering Technology/Technician AAS No 21201 151301 Drafting and Design Technology/Technician, General AAS No 21201 190709 Child Care Provider/Assistant AAS Yes 21201 220302 Legal Assistant/Paralegal AAS Yes 21201 460302 Electrician AAS No 21201 470201 Heating, Air Conditioning, Ventilation and Refrigeration Maintenance Technology/Technician AAS No 21201 470201 Heating, Air Conditioning, Ventilation and Refrigeration Maintenance Technology/Technician TC No 21201 470303 Industrial Mechanics and Maintenance Technology AAS No 21201 470603 Autobody/Collision and Repair Technology/Technician AAS No 21201 470603 Autobody/Collision and Repair Technology/Technician TC No 21201 470604 Automobile/Automotive Mechanics Technology/Technician TC Yes 21201 470605 Diesel Mechanics Technician AAS No 21201 470605 Diesel Mechanics Technician TC No 21201 480501 Machine Shop Technology Assistant AAS No 21201 480501 Machine Shop Technology Assistant TC No 21201 510601 Dental Assisting/Assistant TC No 21201 510602 Dental Hygiene/Hygienist AAS Yes 21201 510713 Medical Insurance Coding Specialist/Coder AAS No 21201 510716 Medical Administrative/Executive Assistant and Medical Secretary AAS No 21201 510799 Health-care Data Technology AAS Yes 21201 510801 Medical/Clinical Assistant AAS Yes 21201 510908 Respiratory Care Therapy/Therapist AAS No 21201 510910 Diagnostic Medical Sonography /Sonographer and Ultrasound Technician AAS No 21201 510911 Radiologic Technology/Science - Radiographer AAS No 21201 511004 Clinical/Medical Laboratory Technician AAS No 21201 513800 Nursing/Registered Nurse (RN, ASN, BSN, MSN) AA No 21201 513801 Nursing/Registered Nurse (RN, ASN, BSN, MSN). ADN Yes 21201 513901 Licensed Practical/Vocational Nurse Training CC Yes 21201 520201 Business Administration & Management, General AAS No 21201 520201 Business Administration & Management, General CC No 21201 520302 Accounting Technology/Technician and Bookkeeping AAS Yes 21201 520401 Administrative Assistant and Secretarial Science, General AAS No 21201 520401 Administrative Assistant and Secretarial Science, General TC No 21201 520407 Business/Office Automation/Technology/Data Entry AAS Yes 21201 520901 Hospitality Administration/Management, General AAS Yes 21201 521401 Marketing/Marketing Management, General AAS No 21202 520203 Logistics and Materials Management AAS No 21202 520203 Logistics and Materials Management TC No 21202 520203 Logistics and Materials Management CC No 21204 513901 Licensed Practical/Vocational Nurse Training CC No 21205 520203 Logistics and Materials Management AAS No 21205 520203 Logistics and Materials Management TC No 21205 520203 Logistics and Materials Management CC No 21211 520203 Logistics and Materials Management AAS No 21211 520203 Logistics and Materials Management TC No 21211 520203 Logistics and Materials Management CC No 21213 220303 Court Reporting/Court Reporter CC No 21213 220303 Court Reporting/Court Reporter TC No 21213 220303 Court Reporting/Court Reporter AAS No 21213 520203 Logistics and Materials Management AAS No 21213 520203 Logistics and Materials Management CC No 21213 520203 Logistics and Materials Management TC No 21233 520203 Logistics and Materials Management TC No 21233 520203 Logistics and Materials Management CC No 21233 520203 Logistics and Materials Management AAS No 21301 010102 Agribusiness/Agricultural Business Operations AAS No 21301 010102 Agribusiness/Agricultural Business Operations TC No 21301 010102 Agribusiness/Agricultural Business Operations CC No 21301 010102 Agribusiness/Agricultural Business Operations AAS No 21301 010302 Animal/Livestock Husbandry and Production AAS No 21301 010302 Animal/Livestock Husbandry and Production TC No 21301 010302 Animal/Livestock Husbandry and Production CC No 21301 110201 Computer Programming/Programmer, General TC No 21301 110201 Computer Programming/Programmer, General CC No 21301 110201 Computer Programming/Programmer, General AAS No 21301 110202 Computer Programming, Specific Applications CC No 21301 110202 Computer Programming, Specific Applications TC No 21301 110202 Computer Programming, Specific Applications AAS No 21301 110901 Computer Systems Networking and Telecommunications AAS No 21301 110901 Computer Systems Networking and Telecommunications TC No 21301 110901 Computer Systems Networking and Telecommunications CC No 21301 111003 Computer and Information Systems Security CC No 21301 111003 Computer and Information Systems Security TC No 21301 111003 Computer and Information Systems Security AAS No 21301 120401 Cosmetology/Cosmetologist, General CC No 21301 120413 Cosmetology, Barber/Styling, and Nail Instructor CC No 21301 150201 Civil Engineering Technology/Technician AAS No 21301 151301 Drafting and Design Technology/Technician, General AAS No 21301 190709 Child Care Provider/Assistant TC No 21301 190709 Child Care Provider/Assistant CC No 21301 190709 Child Care Provider/Assistant AAS No 21301 220302 Legal Assistant/Paralegal AAS No 21301 220302 Legal Assistant/Paralegal TC No 21301 220302 Legal Assistant/Paralegal CC No 21301 470105 Industrial Electronics Technology/Technician CC No 21301 470105 Industrial Electronics Technology/Technician AAS No 21301 470105 Industrial Electronics Technology/Technician TC No 21301 470201 Heating, Air Conditioning, Ventilation and Refrigeration Maintenance Technology/Technician TC No 21301 470201 Heating, Air Conditioning, Ventilation and Refrigeration Maintenance Technology/Technician CC No 21301 470201 Heating, Air Conditioning, Ventilation and Refrigeration Maintenance Technology/Technician AAS No 21301 470603 Autobody/Collision and Repair Technology/Technician CC Yes 21301 470604 Automobile/Automotive Mechanics Technology/Technician AAS No 21301 470604 Automobile/Automotive Mechanics Technology/Technician TC No 21301 470604 Automobile/Automotive Mechanics Technology/Technician CC No 21301 480501 Machine Shop Technology Assistant AAS Yes 21301 480501 Machine Shop Technology Assistant TC Yes 21301 480501 Machine Shop Technology Assistant CC Yes 21301 480507 Tool and Die Technology/Technician TC No 21301 480507 Tool and Die Technology/Technician CC No 21301 480507 Tool and Die Technology/Technician AAS No 21301 480508 Welding Technology/Welder TC No 21301 489999 Precision Production, Other TC Yes 21301 489999 Precision Production, Other CC Yes 21301 489999 Precision Production, Other AAS Yes 21301 500409 Graphic Design AAS No 21301 500409 Graphic Design TC No 21301 500409 Graphic Design CC No 21301 510716 Medical Administrative/Executive Assistant and Medical Secretary AAS No 21301 510799 Health-care Data Technology TC Yes 21301 510799 Health-care Data Technology CC Yes 21301 510799 Health-care Data Technology AAS Yes 21301 510806 Physical Therapist Assistant AAS No 21301 510904 Emergency Medical Technology/Technician, Paramedic AAS No 21301 510904 Emergency Medical Technology/Technician, Paramedic CC No 21301 510904 Emergency Medical Technology/Technician, Paramedic TC No 21301 513801 Nursing/Registered Nurse (RN, ASN, BSN, MSN). ADN No 21301 513901 Licensed Practical/Vocational Nurse Training CC No 21301 513902 Nurse/Nursing Assistant/Aide and Patient Care Assistant CC Yes 21301 520201 Business Administration & Management, General AAS Yes 21301 520201 Business Administration & Management, General TC Yes 21301 520201 Business Administration & Management, General CC Yes 21301 520401 Administrative Assistant and Secretarial Science, General AAS Yes 21301 520401 Administrative Assistant and Secretarial Science, General TC Yes 21301 520401 Administrative Assistant and Secretarial Science, General CC Yes 21301 520407 Business/Office Automation/Technology/Data Entry AAS No 21303 111003 Computer and Information Systems Security CC No 21303 111003 Computer and Information Systems Security TC No 21303 111003 Computer and Information Systems Security AAS No 21303 120301 Funeral Service and Mortuary Science, General AAS No 21303 220302 Legal Assistant/Paralegal CC No 21303 220302 Legal Assistant/Paralegal TC No 21303 220302 Legal Assistant/Paralegal AAS No 21303 510716 Medical Administrative/Executive Assistant and Medical Secretary AAS No 21303 510799 Health-care Data Technology AAS Yes 21303 510799 Health-care Data Technology TC Yes 21303 510799 Health-care Data Technology CC Yes 21303 510901 Cardiovascular Technology/Technologist AAS No 21303 510904 Emergency Medical Technology/Technician, Paramedic CC No 21303 510908 Respiratory Care Therapy/Therapist AAS No 21303 510909 Surgical Technology/Technologist TC No 21303 510909 Surgical Technology/Technologist CC No 21303 510909 Surgical Technology/Technologist AAS No 21303 513901 Licensed Practical/Vocational Nurse Training CC No 21303 513902 Nurse/Nursing Assistant/Aide and Patient Care Assistant CC No 21303 520201 Business Administration & Management, General AAS Yes 21303 520201 Business Administration & Management, General TC Yes 21303 520201 Business Administration & Management, General CC Yes 21303 520302 Accounting Technology/Technician and Bookkeeping AAS No 21303 520401 Administrative Assistant and Secretarial Science, General CC Yes 21303 520401 Administrative Assistant and Secretarial Science, General AAS Yes 21303 520401 Administrative Assistant and Secretarial Science, General TC Yes 21303 520407 Business/Office Automation/Technology/Data Entry AAS No 21303 520901 Hospitality Administration/Management, General AAS No 21303 521401 Marketing/Marketing Management, General AAS No 21304 120401 Cosmetology/Cosmetologist, General CC No 21304 220302 Legal Assistant/Paralegal TC No 21304 220302 Legal Assistant/Paralegal CC No 21304 220302 Legal Assistant/Paralegal AAS No 21304 510716 Medical Administrative/Executive Assistant and Medical Secretary AAS No 21304 510799 Health-care Data Technology TC Yes 21304 510799 Health-care Data Technology CC Yes 21304 510799 Health-care Data Technology AAS Yes 21304 510909 Surgical Technology/Technologist TC No 21304 510909 Surgical Technology/Technologist CC No 21304 510909 Surgical Technology/Technologist AAS No 21304 513901 Licensed Practical/Vocational Nurse Training CC No 21304 513902 Nurse/Nursing Assistant/Aide and Patient Care Assistant CC No 21304 520201 Business Administration & Management, General AAS Yes 21304 520201 Business Administration & Management, General TC Yes 21304 520201 Business Administration & Management, General CC Yes 21304 520401 Administrative Assistant and Secretarial Science, General AAS Yes 21304 520401 Administrative Assistant and Secretarial Science, General TC Yes 21304 520401 Administrative Assistant and Secretarial Science, General CC Yes 21304 520407 Business/Office Automation/Technology/Data Entry AAS No 21306 120401 Cosmetology/Cosmetologist, General CC No 21306 513901 Licensed Practical/Vocational Nurse Training CC No 21312 460303 Utility Lineworker Technology CC No 21312 460303 Utility Lineworker Technology TC No 21312 460303 Utility Lineworker Technology AAS No 21312 470605 Diesel Mechanics Technician CC No 21312 470605 Diesel Mechanics Technician TC No 21312 470605 Diesel Mechanics Technician AAS No 21312 470607 Airframe Mechanics and Aircraft Maintenance Technology/Technician AAS No 21312 490205 Truck and Bus Driver/Commercial Vehicle Operation CC Yes 21326 470607 Airframe Mechanics and Aircraft Maintenance Technology/Technician TC No 21327 120301 Funeral Service and Mortuary Science, General AAS No 21327 510716 Medical Administrative/Executive Assistant and Medical Secretary AAS No 21327 510799 Health-care Data Technology AAS No 21327 510901 Cardiovascular Technology/Technologist AAS No 21328 120413 Cosmetology, Barber/Styling, and Nail Instructor CC No 21328 510799 Health-care Data Technology TC No 21328 510799 Health-care Data Technology CC No 21328 510904 Emergency Medical Technology/Technician, Paramedic CC No 21328 510909 Surgical Technology/Technologist TC No 21354 510806 Physical Therapist Assistant AAS No 21367 110202 Computer Programming, Specific Applications COC No 21367 110202 Computer Programming, Specific Applications TC No 21367 110202 Computer Programming, Specific Applications AAS No 21367 110202 Computer Programming, Specific Applications CC No 21367 513902 Nurse/Nursing Assistant/Aide and Patient Care Assistant CC No 21370 111003 Computer and Information Systems Security CC No 21370 111003 Computer and Information Systems Security TC No 21370 111003 Computer and Information Systems Security AAS No 21370 460303 Utility Lineworker Technology AAS No 21370 460303 Utility Lineworker Technology TC No 21370 460303 Utility Lineworker Technology CC No 21370 470605 Diesel Mechanics Technician CC No 21370 470605 Diesel Mechanics Technician TC No 21370 470605 Diesel Mechanics Technician AAS No 21370 490205 Truck and Bus Driver/Commercial Vehicle Operation CC No 21401 100201 Film and Video Technology AAS No 21401 100201 Film and Video Technology TC No 21401 100201 Film and Video Technology CC No 21401 110202 Computer Programming, Specific Applications CC No 21401 110202 Computer Programming, Specific Applications TC No 21401 110202 Computer Programming, Specific Applications AAS No 21401 110801 Web Page, Digital/Multimedia and Information Resources Design AAS No 21401 110801 Web Page, Digital/Multimedia and Information Resources Design TC No 21401 110801 Web Page, Digital/Multimedia and Information Resources Design CC No 21401 110901 Computer Systems Networking and Telecommunications TC Yes 21401 110901 Computer Systems Networking and Telecommunications CC Yes 21401 110901 Computer Systems Networking and Telecommunications AAS Yes 21401 111003 Computer and Information Systems Security TC No 21401 111003 Computer and Information Systems Security AAS No 21401 120401 Cosmetology/Cosmetologist, General CC No 21401 120401 Cosmetology/Cosmetologist, General TC No 21401 120401 Cosmetology/Cosmetologist, General AAS No 21401 120402 Barbering/Barber AAS No 21401 120402 Barbering/Barber TC No 21401 120402 Barbering/Barber CC No 21401 150303 Electrical, Electronic and Communications Engineering Technology/Technician AAS Yes 21401 150303 Electrical, Electronic and Communications Engineering Technology/Technician TC Yes 21401 150303 Electrical, Electronic and Communications Engineering Technology/Technician CC Yes 21401 150613 Manufacturing Engineering Technology/Technician CC Yes 21401 150613 Manufacturing Engineering Technology/Technician TC Yes 21401 150613 Manufacturing Engineering Technology/Technician AAS Yes 21401 151001 Construction Engineering Technology/Technician CC No 21401 151001 Construction Engineering Technology/Technician AAS No 21401 151001 Construction Engineering Technology/Technician TC No 21401 151301 Drafting and Design Technology/Technician, General AAS Yes 21401 151301 Drafting and Design Technology/Technician, General CC Yes 21401 151301 Drafting and Design Technology/Technician, General TC Yes 21401 190709 Child Care Provider/Assistant AAS Yes 21401 190709 Child Care Provider/Assistant TC Yes 21401 190709 Child Care Provider/Assistant CC Yes 21401 220303 Court Reporting/Court Reporter TC No 21401 220303 Court Reporting/Court Reporter AAS No 21401 220303 Court Reporting/Court Reporter CC No 21401 430199 Corrections and Criminal Justice, Other AAS No 21401 430199 Corrections and Criminal Justice, Other TC No 21401 450702 Engineering Technology, Geographic Information Systems TC No 21401 450702 Engineering Technology, Geographic Information Systems AAS No 21401 460101 Mason/Masonry CC Yes 21401 460101 Mason/Masonry TC Yes 21401 460101 Mason/Masonry AAS Yes 21401 460301 Electrical and Power Transmission Installation/Installer, General AAS Yes 21401 460301 Electrical and Power Transmission Installation/Installer, General TC Yes 21401 460301 Electrical and Power Transmission Installation/Installer, General CC Yes 21401 460302 Electrician AAS Yes 21401 460302 Electrician TC Yes 21401 470201 Heating, Air Conditioning, Ventilation and Refrigeration Maintenance Technology/Technician AAS Yes 21401 470201 Heating, Air Conditioning, Ventilation and Refrigeration Maintenance Technology/Technician TC Yes 21401 470604 Automobile/Automotive Mechanics Technology/Technician AAS Yes 21401 470604 Automobile/Automotive Mechanics Technology/Technician TC Yes 21401 480501 Machine Shop Technology Assistant AAS Yes 21401 480501 Machine Shop Technology Assistant TC Yes 21401 480508 Welding Technology/Welder TC Yes 21401 480508 Welding Technology/Welder AAS Yes 21401 490202 Construction/Heavy Equipment /Earthmoving Equipment Operation CC Yes 21401 490205 Truck and Bus Driver/Commercial Vehicle Operation CC Yes 21401 500409 Graphic Design TC No 21401 500409 Graphic Design AAS No 21401 510707 Health Information/Medical Records Technology/Technician AAS No 21401 510713 Medical Insurance Coding Specialist/Coder AAS No 21401 510716 Medical Administrative/Executive Assistant and Medical Secretary AAS No 21401 510799 Health-care Data Technology AAS Yes 21401 513801 Nursing/Registered Nurse (RN, ASN, BSN, MSN). ADN No 21401 513901 Licensed Practical/Vocational Nurse Training CC No 21401 520201 Business Administration & Management, General AAS Yes 21401 520201 Business Administration & Management, General TC Yes 21401 520201 Business Administration & Management, General CC Yes 21401 520401 Administrative Assistant and Secretarial Science, General AAS No 21401 520401 Administrative Assistant and Secretarial Science, General CC No 21401 521401 Marketing/Marketing Management, General AAS Yes 21401 521401 Marketing/Marketing Management, General CC No 21401 521401 Marketing/Marketing Management, General TC No 21402 111003 Computer and Information Systems Security TC No 21402 111003 Computer and Information Systems Security AAS No 21402 150303 Electrical, Electronic and Communications Engineering Technology/Technician CC Yes 21402 150303 Electrical, Electronic and Communications Engineering Technology/Technician TC Yes 21402 150303 Electrical, Electronic and Communications Engineering Technology/Technician AAS Yes 21402 430199 Corrections and Criminal Justice, Other AAS No 21402 430199 Corrections and Criminal Justice, Other TC No 21402 460301 Electrical and Power Transmission Installation/Installer, General CC No 21402 460301 Electrical and Power Transmission Installation/Installer, General AAS No 21402 460301 Electrical and Power Transmission Installation/Installer, General TC No 21402 460302 Electrician CC No 21402 470101 Electrical/Electronics Equipment Installation and Repair, General AAS Yes 21402 470105 Industrial Electronics Technology/Technician AAS No 21402 470201 Heating, Air Conditioning, Ventilation and Refrigeration Maintenance Technology/Technician AAS Yes 21402 470201 Heating, Air Conditioning, Ventilation and Refrigeration Maintenance Technology/Technician TC Yes 21402 480501 Machine Shop Technology Assistant TC No 21402 480501 Machine Shop Technology Assistant CC No 21402 480501 Machine Shop Technology Assistant AAS No 21402 480508 Welding Technology/Welder TC Yes 21402 480508 Welding Technology/Welder AAS Yes 21402 510601 Dental Assisting/Assistant TC No 21402 510601 Dental Assisting/Assistant AAS No 21402 510602 Dental Hygiene/Hygienist AAS No 21402 510799 Health-care Data Technology AAS Yes 21402 510799 Health-care Data Technology TC Yes 21402 510803 Occupational Therapist Assistant AAS No 21402 510806 Physical Therapist Assistant AAS No 21402 510903 Electroneurodiagnostic Technology AAS No 21402 510904 Emergency Medical Technology/Technician, Paramedic AAS No 21402 510904 Emergency Medical Technology/Technician, Paramedic TC No 21402 510908 Respiratory Care Therapy/Therapist AAS No 21402 510909 Surgical Technology/Technologist AAS No 21402 510909 Surgical Technology/Technologist TC No 21402 510910 Diagnostic Medical Sonography /Sonographer and Ultrasound Technician AAS No 21402 510911 Radiologic Technology/Science - Radiographer AAS No 21402 511004 Clinical/Medical Laboratory Technician AAS No 21402 513901 Licensed Practical/Vocational Nurse Training CC No 21402 520201 Business Administration & Management, General CC Yes 21402 520201 Business Administration & Management, General TC Yes 21402 520201 Business Administration & Management, General AAS Yes 21402 520302 Accounting Technology/Technician and Bookkeeping AAS No 21402 520302 Accounting Technology/Technician and Bookkeeping TC No 21402 520302 Accounting Technology/Technician and Bookkeeping CC No 21402 520401 Administrative Assistant and Secretarial Science, General AAS No 21402 520401 Administrative Assistant and Secretarial Science, General CC No 21402 521401 Marketing/Marketing Management, General CC No 21402 521401 Marketing/Marketing Management, General TC No 21410 110202 Computer Programming, Specific Applications AAS No 21410 110202 Computer Programming, Specific Applications CC No 21410 110202 Computer Programming, Specific Applications TC No 21410 220303 Court Reporting/Court Reporter CC No 21410 220303 Court Reporting/Court Reporter TC No 21410 220303 Court Reporting/Court Reporter AAS No 21410 460401 Building/Property Maintenance and Management CC Yes 21410 470105 Industrial Electronics Technology/Technician AAS No 21410 470105 Industrial Electronics Technology/Technician CC No 21410 470105 Industrial Electronics Technology/Technician TC No 21410 480508 Welding Technology/Welder AAS No 21410 480508 Welding Technology/Welder CC No 21410 500409 Graphic Design TC No 21410 500409 Graphic Design AAS No 21410 510910 Diagnostic Medical Sonography /Sonographer and Ultrasound Technician AAS No 21410 510910 Diagnostic Medical Sonography /Sonographer and Ultrasound Technician TC No 21410 513501 Massage Therapy/Therapeutic Massage CC No 21410 513501 Massage Therapy/Therapeutic Massage TC No 21410 513501 Massage Therapy/Therapeutic Massage AAS No 21410 513801 Nursing/Registered Nurse (RN, ASN, BSN, MSN). ADN No 21413 500409 Graphic Design AAS No 21413 500409 Graphic Design TC No 21416 110202 Computer Programming, Specific Applications AAS No 21416 110202 Computer Programming, Specific Applications TC No 21416 110202 Computer Programming, Specific Applications CC No 21416 111003 Computer and Information Systems Security TC No 21416 111003 Computer and Information Systems Security AAS No 21416 220303 Court Reporting/Court Reporter TC No 21416 220303 Court Reporting/Court Reporter AAS No 21416 220303 Court Reporting/Court Reporter CC No 21416 450702 Engineering Technology, Geographic Information Systems TC No 21416 450702 Engineering Technology, Geographic Information Systems AAS No 21416 480508 Welding Technology/Welder TC Yes 21416 490101 Unmanned Aerial Systems AAS Yes 21416 490101 Unmanned Aerial Systems TC Yes 21416 490101 Unmanned Aerial Systems CC Yes 21416 513901 Licensed Practical/Vocational Nurse Training CC No 21501 110201 Computer Programming/Programmer, General AAS No 21501 110901 Computer Systems Networking and Telecommunications AAS No 21501 110901 Computer Systems Networking and Telecommunications TC No 21501 120401 Cosmetology/Cosmetologist, General CC Yes 21501 150303 Electrical, Electronic and Communications Engineering Technology/Technician AAS No 21501 150499 Electro-Mechanical Technology AAS No 21501 150499 Electro-Mechanical Technology TC No 21501 150499 Electro-Mechanical Technology CC No 21501 150699 Industrial Production Technologies/Technicians, Other AAS No 21501 150701 Occupational Safety and Health Technology/Technician AAS No 21501 150903 Process Operations - Oil and Gas Production Technology AAS Yes 21501 150903 Process Operations - Oil and Gas Production Technology CC Yes 21501 150903 Process Operations - Oil and Gas Production Technology TC Yes 21501 190709 Child Care Provider/Assistant AAS No 21501 460201 Carpentry/Carpenter CC Yes 21501 460301 Electrical and Power Transmission Installation/Installer, General CC Yes 21501 460301 Electrical and Power Transmission Installation/Installer, General TC Yes 21501 460301 Electrical and Power Transmission Installation/Installer, General AAS Yes 21501 460302 Electrician AAS Yes 21501 460504 Well Drilling/Driller AAS Yes 21501 460504 Well Drilling/Driller TC Yes 21501 470201 Heating, Air Conditioning, Ventilation and Refrigeration Maintenance Technology/Technician CC No 21501 470604 Automobile/Automotive Mechanics Technology/Technician AAS Yes 21501 470604 Automobile/Automotive Mechanics Technology/Technician TC Yes 21501 470605 Diesel Mechanics Technician AAS Yes 21501 470605 Diesel Mechanics Technician TC Yes 21501 480508 Welding Technology/Welder CC Yes 21501 490205 Truck and Bus Driver/Commercial Vehicle Operation CC Yes 21501 510707 Health Information/Medical Records Technology/Technician AAS No 21501 510713 Medical Insurance Coding Specialist/Coder AAS Yes 21501 510799 Health-care Data Technology AAS No 21501 513501 Massage Therapy/Therapeutic Massage CC No 21501 513801 Nursing/Registered Nurse (RN, ASN, BSN, MSN). ADN No 21501 513901 Licensed Practical/Vocational Nurse Training CC Yes 21501 513902 Nurse/Nursing Assistant/Aide and Patient Care Assistant CC Yes 21501 520201 Business Administration & Management, General AAS No 21501 520201 Business Administration & Management, General TC No 21501 520201 Business Administration & Management, General CC No 21501 520302 Accounting Technology/Technician and Bookkeeping AAS Yes 21501 520401 Administrative Assistant and Secretarial Science, General AAS Yes 21501 520401 Administrative Assistant and Secretarial Science, General TC Yes 21501 520407 Business/Office Automation/Technology/Data Entry AAS No 21501 520803 Banking and Financial Support Services AAS Yes 21501 520803 Banking and Financial Support Services TC Yes 21501 520803 Banking and Financial Support Services CC Yes 21501 521401 Marketing/Marketing Management, General AAS Yes
Mississippi High School ACT Codes
- ACT Codes
All Mississippi High Schools must have a valid code
City High School Code Aberdeen Aberdeen High School 250000 Aberdeen Monroe County Vocational Center 250006 Ackerman Ackerman High School 250018 Amory Amory Christian Academy 250049 Amory Amory High School 250050 Amory Bethel Christian Academy 250051 Amory Hatley High School 250052 Amory Monroe Co Advanced Learning 250060 Anguilla Anguilla High School 252633 Arcola Deer Creek School 250075 Arkabutla Northwest Academy 250080 Ashland Ashland High School 250090 Ashland Gray Academy 250091 Ashland Old Salem High School 250092 Avon Riverside High School 250095 Baldwyn Baldwyn High School 250100 Bassfield Bassfield High School 250105 Bassfield Carver High School 250110 Bassfield Prentiss/Jefferson Davis County HS 252505 Batesville New Hope Christian Academy 250124 Batesville North Delta School 250125 Batesville South Panola High School 250120 Bay Saint Louis Bay Saint Louis High School 250130 Bay Saint Louis Central Christian Academy 250146 Bay Saint Louis Dominion Christian School 250131 Bay Saint Louis Our Lady Academy 250132 Bay Saint Louis Saint Stanislaus College Prep 250150 Bay Springs Bay Springs High School 250158 Bay Springs Sylva Bay Academy 250165 Beaumont Beaumont High School 250175 Belden Belden High School 250185 Belmont Belmont Attendance Center 250190 Belmont Emmanuel Christian School 250191 Belzoni Humphreys Academy 250193 Belzoni Humphreys County High School 250195 Benoit Ray Brooks School 250204 Benton Benton Academy 250208 Bentonia Bentonia High School 250215 Bentonia Gibbs High School 250218 Biloxi Biloxi High School 250223 Biloxi Cedar Lake Christian Academy 250224 Biloxi D'Iberville High School 250225 Biloxi Hope Academy 250228 Biloxi M. F. Nichols High School 250230 Biloxi Mercy Cross High School 250235 Biloxi Sacred Heart Girls High School 250245 Biloxi Saint Patrick Catholic High School 250229 Blue Mountain Blue Mountain High School 250270 Blue Springs East Union Attendance Center 250277 Bogue Chitto Bogue Chitto Attendance Center 250285 Bogue Chitto Pearblossom Private School, Inc 299989 Booneville Booneville High School 250300 Booneville Jumpertown High School 250305 Booneville Martin Hill Christian Academy 250309 Booneville Thrasher High School 252955 Booneville Vine Christian Academy 250301 Brandon Brandon Academy 250324 Brandon Brandon Christian Academy 250328 Brandon Brandon High School 250325 Brookhaven Brookhaven Academy 250333 Brookhaven Brookhaven Christian Academy 250334 Brookhaven Brookhaven High School 250335 Brookhaven Brookhaven Technical Center 250336 Brookhaven Enterprise Attendance Center 250340 Brookhaven Loyd Star Attendance Center 250350 Brookhaven Mississippi School of the Arts 250342 Brookhaven Reading Nook 299966 Brookhaven West Lincoln Attendance Center 250355 Brooklyn Forrest Count A H S 250360 Bruce Bruce High School 250378 Buckatunna Buckatunna High School 250390 Burnsville Burnsville High School 250405 Byhalia Byhalia High School 250410 Byhalia New Life Christian Academy 250412 Byram Byram Christian Academy 299980 Byram Byram High School 299983 Byram Crossroads Christian School 251421 Byram Faith Christian Academy 299969 Byram Heritage Baptist Academy 299971 Caledonia Caledonia High School 250415 Calhoun City Calhoun Academy 250421 Calhoun City Calhoun City High School 250420 Camden Velma Jackson High School 250425 Camp Shelby Mississippi National Guard 250427 Canton Academic Options Center 991563 Canton Canton Academy 250443 Canton Canton Career Center 250444 Canton Canton High School 250440 Carriere Covenant Christian Academy 250464 Carriere Pearl River Central High School 250465 Carrollton Carroll Academy 250468 Carson Jefferson Davis Co Vo-Tech Center 250476 Carson Sunshine Christian Academy 250479 Carthage Carthage Christian Academy 250481 Carthage Edinburg High School 250860 Carthage Leake Central High School 250480 Carthage Leake County Vo-Tech 250485 Carthage Pleasant Grove Christian Academy 250488 Carthage Thomastown Attendance Center 250497 Centreville Centreville Academy 250513 Centreville William Winans High School 250520 Charleston Charleston High School 250530 Charleston Strider Academy 250537 Clara Clara High School 250545 Clarksdale Clarksdale High School 250548 Clarksdale Coahoma Agriculture High School 250550 Clarksdale Coahoma County High School 250551 Clarksdale Immaculate Conception High School 250555 Clarksdale Lee Academy 250558 Cleveland Bayou Academy 252805 Cleveland Cleveland Central High School 250021 Cleveland Cleveland High School 250580 Cleveland Cleveland Vo-Tech Complex 250582 Cleveland East Side High School 250575 Clinton Clinton Christian Academy 250589 Clinton Clinton High School 250585 Clinton Covenant Christian High School 250586 Clinton Sumner Hill High School 299973 Coffeeville Coffeeville High School 250595 Coldwater Calvary Christian School 250604 Coldwater Coldwater High School 250600 Coldwater Senatobia Tate county Vo-Tech 250603 Collins Collins High School 250605 Collins Covington County Vo-Tech 250608 Collins Salem Christian School 250609 Collinsville West Lauderdale High School 250635 Columbia Carl Loftin Vo-Tech Career Center 250659 Columbia Columbia Academy 250643 Columbia Columbia High School 250645 Columbia East Columbia High School 250646 Columbia East Marion High School 250661 Columbia Jefferson High School 250660 Columbia Pine Burr Christian Academy 250673 Columbia Woodlawn Preparatory School 299968 Columbus Columbus Christian School 250658 Columbus Columbus High School 250668 Columbus Columbus High School West 250670 Columbus Heritage Academy 250664 Columbus Immanuel Center Christian Educ 250651 Columbus Immanuel Center for Christian Education 250409 Columbus Mississippi School Math and Science 251409 Columbus New Hope High School 250665 Columbus Victory Christian Academy 250675 Columbus Victory Christian School 250601 Columbus West Lowndes High School 250666 Corinth Biggersville High School 250695 Corinth Calvary Christian School 250698 Corinth Corinth High School 250697 Corinth Cornerstone Christian Academy 250699 Corinth Genesis Christian School 299984 Corinth North Corinth Christian Academy 250694 Corinth Pathway Christian Learning Center 299988 Corinth United Christian Academy 299970 Crawford East Oktibbeha County High School 250720 Cruger Cruger Tchula Academy 250736 Crystal Springs Calvary Christian Academy 250739 Crystal Springs Crystal Springs Christian Academy 250737 Crystal Springs Crystal Springs High School 250740 Crystal Springs Mississippi Job Corps Center 250742 Decatur Newton County Academy 250765 Decatur Newton County High School 250760 DeKalb Kemper Academy 250778 DeKalb Kemper County High School 250780 DeKalb Newton County Vocational Center 250766 Drew Christian Life Academy 250776 Drew Drew High School 250820 Drew Heritage Christian Academy 250814 Duck Hill North Sunflower Academy 252659 Durant Duck Hill High School 250830 Durant Durant Public School 250850 Ecru North Pontotoc High School 250857 Ecru Williams/Sullivan High School 250852 Ellisville Ellisville Christian Academy 299977 Ellisville South Jones High School 250870 Enterprise Enterprise High School 250873 Ethel Faith Academy 250877 Eupora Ethel High School 250880 Eupora Eupora High School 250890 Falkner Webster County Vocational Center 250902 Fayette Falkner High School 250905 Flora East Flora High School 250940 Flora Jefferson County High School 250920 Florence Discovery Christian School 250001 Florence Florence High School 250955 Florence Tri-County Academy 250948 Flowood Hartfield Academy 250959 Flowood Northwest Rankin High School 250326 Flowood University Christian School 250329 Forest Christian Life Academy 250961 Forest Forest High School 250960 Forest McLaurin Attendance Center 250956 Forest Scott Central High School 250969 Foxworth Jesus Name Apostolic Academy 250974 Foxworth West Marion High School 250973 French Camp French Camp Academy 250975 Fulton Fulton Christian School 250983 Fulton Itawamba Co Agr High School 250985 Gallman Copiah Academy 250990 Gautier Gautier High School 252260 Gautier Tabernacle Baptist School 250992 Georgetown Union Academy 251207 Glen Alcorn Central High School 250995 Glen Allan Glen Allan High School 251000 Gloster Gloster High School 251005 Gloster Pine Hills Christian Academy 251017 Gore Springs Grenada Lake Academy 299979 Greenville ABBA Institution of Learning 251043 Greenville Coleman High School (now Middle School) 299998 Greenville Delta Christian School 251025 Greenville Greenville Christian School 251028 Greenville Greenville-Weston High School 251030 Greenville Kings Court Christian Academy 251042 Greenville New Life Christian Academy 251033 Greenville Norma C Obannon School 251035 Greenville Saint Josephs High School 251045 Greenville T. L .Weston High School 251046 Greenville Washington School 251044 Greenville Youthbuild MS Delta 251029 Greenwood Amanda Elzy High School 251047 Greenwood Delta Streets Academy 250007 Greenwood Greenwood Christian School 251054 Greenwood Greenwood Senior High School 251055 Greenwood Leflore Christian School formerly North New Summit School 251058 Greenwood Leflore County Vocational Center 251057 Greenwood Liberty Christian Academy 251051 Greenwood Pillow Academy 251052 Grenada Faith Christian Academy 251072 Grenada Grenada High School 251075 Grenada Kirk Academy 251078 Gulfport Christian Collegiate Academy 251079 Gulfport Faith Baptist Academy 299991 Gulfport Gulf Coast Education Center 251083 Gulfport Gulfport East High School 251081 Gulfport Gulfport High School 251082 Gulfport Harrison Central High School 251085 Gulfport King of Kings Christian Academy 251086 Gulfport Lighthouse Christian Academy 251087 Gulfport Northwood Christian Academy 251088 Gulfport Roger A McMurtry School 299978 Gulfport Saint John High School 251090 Gulfport Temple Christian Academy 251101 Gulfport West Harrison High School 251102 Hamilton Hamilton High School 251135 Hattiesburg Alpha Christian School 251189 Hattiesburg Bellevue Christian Academy 251156 Hattiesburg Central Baptist School 251158 Hattiesburg Hattiesburg High School 251175 Hattiesburg Hattiesburg Preparatory 251177 Hattiesburg Innova Prep formerly South New Summit (TIDE) 299985 Hattiesburg North Forrest High School 251170 Hattiesburg Oak Grove High School 251180 Hattiesburg Presbyterian Christian High School 251181 Hattiesburg Sacred Heart High School 251186 Hattiesburg Tabernacle Christian Academy 251192 Hazlehurst Hazlehurst Christian Academy 251204 Hazlehurst Hazlehurst High School 251205 Hazlehurst Parrish High School 251208 Heidelberg Heidelberg Academy 251209 Heidelberg Heidelberg High School 251210 Hernando Hernando High School 251224 Hickory Hickory Attendance Center 251240 Hickory Flat Hickory Flat Attendance Center 251245 Hollandale Simmons High School 251265 Holly Bluff Holly Bluff Consolidated School 251270 Holly Springs H W Byers High School 252085 Holly Springs Holly Springs High School 251275 Holly Springs Marshall Academy 251280 Horn Lake Horn Lake High School 251300 Houlka His Grace Christian Academy 251306 Houlka Houlka Attendance Center 251305 Houston Chickasaw County High School 251310 Houston Houston High School 251315 Houston Houston Vocational Center 251314 Houston New Wine Fellowship Church School 251316 Hurley East Central High School 253160 Independence Independence High School 251330 Indianola Gentry High School 251335 Indianola Indianola Academy 251338 Indianola Restoration Ministries Christian Academy 251340 Itta Bena LeFlore County High School 251360 Iuka Holcut High School 299987 Iuka Iuka Christian Academy 299994 Iuka Iuka High School 251369 Iuka Lighthouse Academy 251354 Iuka Tishomingo County High School 251370 Jackson A McBryde Rehab Center For Blind 251372 Jackson Bailey Magnet School 251426 Jackson Capitol City Baptist School 251381 Jackson Central High School 251385 Jackson Children of City Preparatory School 299982 Jackson Christ Mission & Ind Coll H S 251386 Jackson Council Manhattan 299967 Jackson Education Center 251391 Jackson Emmanuel Christian Academy 251383 Jackson Faith Christian Academy 251382 Jackson Forest Hill High School 251390 Jackson Hillcrest Christian High School 251392 Jackson Hillcrest Christian School 251403 Jackson Hinds Christian Academy 251393 Jackson Jackson Academy 251402 Jackson Jackson Christian Academy 251396 Jackson Jackson Preparatory School 251398 Jackson Jim Hill Senior High School 251400 Jackson Lanier High School 251405 Jackson Magnolia Academy 251389 Jackson McCluer Academy 251388 Jackson Mississippi Elite Christian Academy 251380 Jackson Mississippi School For Blind 251406 Jackson Mississippi School For Deaf 251411 Jackson Mississippi School for the Deaf 251407 Jackson Murrah High School 251427 Jackson New Horizon Preparatory School 251404 Jackson New Learning Resources 299976 Jackson New Summit School 251419 Jackson Oscar H Wingfield High School 251410 Jackson Provine High School 251420 Jackson Robert M. Callaway High School 251422 Jackson Robert M. Callaway High School 251422 Jackson Veritas School 251423 Jackson Woodland Hills Baptist Academy 251428 Kilmichael Montgomery County High School 251450 Kiln Hancock High School 252278 Kosciusko Attala Christian School 251469 Kosciusko Kosciusko Attala Vo-Tech Center 251474 Kosciusko Kosciusko Senior High School 251475 Kosciusko Lighthouse Christian Academy 251476 Kosciusko Old Dominion Christian School 251478 Kossuth Kossuth High School 251480 Lake Lake Attendance Center 251490 Lake Cormorant Lake Cormorant High School 251489 Laurel Laurel Christian School 251523 Laurel Northeast Jones High School 251540 Laurel R H Watkins High School 251525 Laurel R H Watkins Vocational Center 251527 Laurel West Jones Jr Sr High School 251520 Leakesville Greene County High School 251570 Learned Rebul Academy 251572 Leland Leland High School 251575 Leland Unity Christian Academy 251576 Lexington Central Holmes Academy 251598 Lexington Holmes County Central High School (J J McClain) 251603 Lexington S V Marshall High School 252933 Lexington Saints Academy 251615 Lexington Tchula Attendance Center 299997 Liberty Amite County High School 251625 Liberty Amite County Vo-Tech complex 251619 Liberty Amite School Corporation 251618 Little Rock Beulah Hubbard Attendance Center 251630 Long Beach Coast Episcopal High School 252273 Long Beach Long Beach Senior High School 251635 Long Beach New Life Academy 251637 Lorman Muhammad University of Islam 251640 Louisville Grace Christian School 251670 Louisville Louisville High School 251672 Louisville Manih Waiya High School 251673 Louisville Winston Academy 251676 Louisville Winston Louisville Voc Center 251677 Lucedale Antioch Christian Academy 251680 Lucedale Barachel Academy 251679 Lucedale Bethel Christian Academy 251682 Lucedale Evangel Temple Christian Academy 251681 Lucedale George County High School 251685 Lucedale Oak Grove High School 251688 Lumberton Bass Memorial Academy 251708 Lumberton Lumberton High School 251710 Maben Cumberland High School 250745 Maben East Webster High School 251800 Maben Gateway Christian Academy 251718 Maben West Oktibbeha County High School 251720 Macon Central Academy 251724 Macon Noxubee Christian School 251726 Macon Noxubee High School 251730 Macon Southern Heritage Christian School 251732 Madden Leake Academy 251734 Madden Madden High School 251735 Madison Germantown High School 251749 Madison Madison Career & Technical Center 991636 Madison Madison Central High School 251740 Madison Madison Ridgeland Academy 251739 Madison Saint Joseph Catholic School 251425 Magee Magee High School 251757 Magee Millcreek Schools Inc 251759 Magee Mt Zion Christian Academy 299975 Magnolia Magnolia High School 252070 Magnolia South Pike High School 251765 Mantachie Mantachie High School 251780 Marks Delta Academy 251787 Marks Madison S Palmer High School 251795 Mayersville Early College HS EMCC 299995 Mayhew Early College HS EMCC 251799 McAdams McAdams High School 251805 McComb McComb High School 251825 McComb McComb Vocational Center 251823 McComb New Bethel School 299981 McComb Open Door Christian Academy 251827 McComb Parklane Academy 251826 McLain McLain High School 251845 Meadville Franklin County High School 251855 Meadville Franklin County Vocational Center 251857 Mendenhall Genesis One Christian School 251864 Mendenhall Harris Christian School 299993 Mendenhall Mendenhall High School 251870 Mendenhall New Life Christian Academy 251871 Mendenhall Simpson County Academy Incorporated 251868 Meridian Calvary Christian School 251903 Meridian Christ Temple Academy 251896 Meridian Clarkdale Attendance Center 251900 Meridian Greater Meridian Baptist School 251904 Meridian Jefferson Davis Academy 251906 Meridian Kings Academy The 251908 Meridian Lamar Foundation High School 251907 Meridian Meridian High School 251915 Meridian Meridian HS Harris 251905 Meridian Northeast High School 251920 Meridian Pentecostal Church God Christian Academy 251925 Meridian Ross Collins Vocational Center 251929 Meridian Russell Christian Academy 251934 Meridian Southeast Lauderdale High School 251935 Meridian Whynot Academy 251950 Minter City Maranatha Christian Academy 251960 Mize Mize Attendance Center 251970 Monticello Lawrence County Academy 251977 Monticello Lawrence County High School 251980 Monticello Lawrence County Vocational Center 251976 Monticello Topeka-Tilton 251990 Mooreville Mooreville High School 252010 Morton Morton Christian Academy 252033 Morton Morton High School 252035 Morton Polkville Christian Academy 252045 Moss Point Heritage Christian Academy 252074 Moss Point Moss Point High School 252072 Mound Bayou Northside HS (John F. Kennedy Memorial HS) use 252762 252075 Mount Olive Mount Olive Attendance Center 252080 Mount Pleasant Mount Pleasant Christian Academy 252083 Myrtle Myrtle Attendance Center 252090 Myrtle West Union School 252095 Natchez Adams County Christian School 252096 Natchez Cathedral High School 252097 Natchez Fallin Career and Technology Center 252118 Natchez Maranatha Baptist School 252099 Natchez Natchez Early College Academy 252124 Natchez Natchez High School 252102 Natchez North Natchez Adams High School 252120 Natchez Riverside Baptist School 252122 Natchez Trinity Episcopal Day School 252121 Nettleton Creo Christian School 250012 Nettleton Nettleton Line High School 252130 New Albany Ingomar Attendance Center 252138 New Albany Victory Christian Academy 252141 New Albany W P Daniel High School 252140 New Augusta Perry Central High School 252150 New Augusta Perry Central High School 250170 New Hebron New Hebron High School 252155 New Site New Site High School 252160 Newton Newton High School 252170 North Carrollton J Z George High School 252180 Noxapater Noxapater High School 252185 Ocean Springs Elizabeth H. Keys Vo-Tech Ctr 252196 Ocean Springs Grace Baptist Academy 252199 Ocean Springs Ocean Springs High School 252205 Ocean Springs Saint Martin High School 250250 Okolona Okolona High School 252210 Olive Branch Cross Creek Christian Academy 250002 Olive Branch Desoto County Academy 252218 Olive Branch Lewisburg High School 252224 Olive Branch Olive Branch High School 252220 Other Codes: GED 666666 Other Codes: HiSET 666667 Other Codes: Mississippi Home School 555555 Other Codes: Non-ACT MS High School 444444 Other Codes: Non-High School (Ability to Benefit) 777777 Other Codes: Non-High School (College Transcript) 888888 Other Codes: Non-Mississippi High School 999999 Other Codes: Occupational Diploma 333333 Other Codes: Online HS (Non-MS) 222222 Other Codes: TASC 666668 Oxford Lafayette High School 252241 Oxford Oxford Christian Academy 252246 Oxford Oxford High School 252242 Oxford Oxford-Lafayette Sch Appld Tech 252244 Oxford Regents School of Oxford 252245 Pace Pace Christian Academy 252249 Pachuta Clark Academy 252250 Pascagoula Gateway Christian Academy 256622 Pascagoula Live Oak Academy 251483 Pascagoula Pascagoula Christian School 252259 Pascagoula Pascagoula High School 252265 Pascagoula Resurrection Catholic School 252263 Pass Christian Pass Christian High School 252280 Pass Christian Randolph High School 252290 Pearl Park Place Christian Academy 252291 Pearl Pearl High School 251415 Pelahatchie East Rankin Academy 252304 Pelahatchie Pelahatchie Attendance Center 252305 Perkinston Maranatha Christian Academy 252314 Petal Petal High School 252330 Pheba Hebron Christian School 252337 Pheba West Clay County High School 252338 Philadelphia Choctaw Central High School 252360 Philadelphia Neshoba Central High School 252380 Philadelphia Philadelphia High School 252385 Picayune Christian Academy of Picayune 299990 Picayune Picayune Memorial High School 252400 Picayune Star School 252407 Picayune Union Baptist Academy 299986 Piney Woods Piney Woods School 252415 Pinola Simpson Central High School 252427 Pinola Victory Christian School 252429 Pontotoc Pontotoc High School 252455 Pontotoc Pontotoc Ridge Vo-Tech Center 252452 Pontotoc South Pontotoc Attendance Center 252457 Poplarville Poplarville High School 252465 Port Gibson Chamberlain Hunt Academy 252480 Port Gibson Port Gibson High School 252490 Potts Camp Bethlehem Christian School 252493 Potts Camp Open Door Baptist Academy 252494 Potts Camp Potts Camp School 252495 Prentiss Prentiss Christian School 252504 Prentiss Prentiss Institute 252510 Puckett Puckett Attendance Center 252530 Purvis Lamar Christian School 252531 Purvis Lamar County Vo-Tech Center 252532 Purvis Purvis High School 252535 Quitman Clarke County Vocational Center 252542 Quitman Old Heritage Academy 252544 Quitman Quitman High School 252540 Raleigh Raleigh High School 252550 Raleigh Smith County Vocational Complex 252552 Raymond Central Hinds Academy 252559 Raymond Christian Life Academy 299972 Raymond Hinds County Vo-Tech Center 252564 Raymond Raymond High School 252560 Raymond Truth Christian Academy 299974 Raymond Williams School 252561 Richland Richland Attendance Center 250958 Richton First Assembly Christian Academy 252574 Richton Hilltop Assembly of God 251571 Richton Pine View Christian Academy 252581 Richton Richton High School 252582 Ridgeland Natchez Trace Academy 252590 Ridgeland Ridgeland High School 252591 Ridgeland Saint Andrews Episcopal School 251424 Ridgeland Saint Augustine School 250010 Ripley Pine Grove High School 252607 Ripley Ripley Christian School 252609 Ripley Ripley High School 252610 Rolling Fork Sharkey Issaquena Academy 252627 Rolling Fork South Delta High School 252630 Rosedale Joe Barnes Vocational Center 252640 Rosedale West Bolivar District High School 252635 Ruleville Ruleville Central High School 252658 Ruth Southwest Mississippi Christian Academy 252666 Saltillo Saltillo High School 252675 Sandhill Pisgah High School 252685 Sarah Strayhorn High School 252690 Sardis North Panola High School 252700 Scooba East Kemper High School 252722 Sebastopol Sebastopol Attendance Center 252725 Seminary Seminary Attendance Center 252730 Senatobia Magnolia Heights School 252732 Senatobia Senatobia High School 252735 Shannon Shannon High School 252745 Shaw Shaw High School 252755 Shelby Northside High School 250019 Shelby Northside HS (Broad Street HS) 252762 Smithville Smithville High School 252815 Southaven Center Hill 252223 Southaven DeSoto Central High School 252820 Southaven Highway Christian Academy 252821 Southaven North Star Academy 252825 Southaven Southaven High School 252823 Southaven Southern Baptist Educ Center 252222 Southaven Temple Baptist School 252822 Star Rankin Academy 252824 Starkville F O Alexander Attendance Center 252828 Starkville Starkville Academy 252829 Starkville Starkville Christian School 252827 Starkville Starkville High School 252830 Stonewall Stonewall Christian Academy 252844 Stringer Stringer High School 252850 Sturgis Sturgis High School 252855 Sumerall New Medinah High School 252885 Summit Jubilee School of Performing Arts 252875 Summit North Pike High School 252876 Sumrall Sumrall High School 252888 Taylorsville Taylorsville High School 252927 Terry Terry High School 251375 Terry Terry High School 252935 Tishomingo Tishomingo County Voc Center 252963 Tishomingo Tishomingo High School 252965 Tremont Tremont High School 252990 Tunica Rosa Fort High School 253002 Tunica Tunica Academy formerly Tunica Inst of Learning 253001 Tunica Tunica County Vo-Tech Center 252999 Tupelo Cedar Grove Christian Academy 253003 Tupelo Faith Christian High School 253004 Tupelo Lakeview Baptist Academy 253006 Tupelo Tupelo Christian Academy 253008 Tupelo Tupelo Christian Prep School 253009 Tupelo Tupelo High School 253010 Tupelo Tupelo/Lee Voc High School 253012 Tylertown Dexter High School 253020 Tylertown Salem High School 253045 Tylertown Tylertown High School 253048 Tylertown Union Church Christian Academy 253021 Tylertown Walthall Academy 253049 Union Happiness Hill Christian Acad 253060 Union Union High School 253062 University U of MS Independent Study HS 253069 Utica Hinds Co Agric High School 253080 Utica Mid-Way Christian School 253074 Utica Utica High School 253075 Vaiden Vaiden High School 253085 Van VLeet Chickasaw Academy 253097 Vancleave Vancleave High School 253095 Vardaman Vardaman High School 253100 Vicksburg Agape Montessori Christian Academy 253126 Vicksburg All Saints Episcopal School 253114 Vicksburg Porters Chapel Academy 253123 Vicksburg River City Early College 299996 Vicksburg Riverside Christian Academy 253115 Vicksburg Saint Aloysius High School 253140 Vicksburg Southside Christian School 253147 Vicksburg Vicksburg Community School 253149 Vicksburg Vicksburg High School 253138 Vicksburg Warren Central High School 253125 Victoria Friendship Christian Academy 253118 Walls Bethel Baptist School 253151 Walnut Walnut High School 253165 Walnut Grove Leake County High School 253178 Walnut Grove Pine Grove Christian Academy 253176 Water Valley Faith Christian Academy 253196 Water Valley Water Valley High School 253200 Waveland Trinity Christian Academy 253201 Waynesboro Beat Four Attendance Center 253210 Waynesboro Lighthouse Christian Academy 253214 Waynesboro Riverview High School 253230 Waynesboro Wayne Academy 253218 Waynesboro Wayne County High School 253220 Waynesboro Wayne County Vo-Tech Center 253221 Webb West Tallahatchie High School 253235 Weir Weir Attendance Center 253240 Wesson Wesson Attendance Center 253245 West East Holmes Academy 253253 West Point Ministerial Institute and College 253270 West Point Oak Hill Academy 253277 West Point West Point High School 253280 Wheeler Wheeler High School 253290 Wiggins Gateway Christian Academy 299992 Wiggins Stone High School 253303 Winona Winona Christian School 253309 Winona Winona High School 253310 Woodville Wilkinson County Christian Acad 253328 Woodville Wilkinson County High School 253330 Yazoo City Larry Summers Vo-Tech Center 253354 Yazoo City Manchester Academy 253334 Yazoo City Thomas Christian Academy 250198 Yazoo City Yazoo City High School 253352 Yazoo City Yazoo County High School 250210 Other Codes: Online High School (Non-Mississippi)
Occupational Diploma
Non-ACT MS High School
Mississippi Home School
GED
HiSET
TASC
Non-High School (No Diploma-Ability to Benefit)
Non-High School (Admitted with College Transcript)
Non-Mississippi High School222222
333333
444444
555555
666666
666667
666668
777777
888888
District and Site Codes
- Codes
Site Site Name Address City Zip Type Status 20101 Clarksdale 3240 Friars Point Rd Clarksdale 38614 Campus Active 20102 Charleston High School 411 E Chestnust St Charleston 38921 Off-Campus b 20103 John F. Kennedy High School 204 N Edwards Mound Bayou 38762 Off-Campus Active 20104 Rosa Fort High School 2400 Hwy 61 N Tunica 38676 Off-Campus Active 20105 Shaw High School PO Box 510 Shaw 38773 Off-Campus Active 20106 West Bolivar High School PO Box 398 Rosedale 38769 Off-Campus Active 20107 West Tallahatchie High School PO Box 130 Webb 38966 Off-Campus Active 20108 Ray Brooks High School 1827 Hwy 1 Benoit 38725 Off-Campus Active 20109 Marks Vocational School PO Box 117 Marks 38646 Off-Campus Active 20110 Tunica Middle School 2486 US 61 Tunica 38676 Off-Campus Active 20201 Wesson 1028 JC Redd Dr NW Wesson 39191 Campus Active 20202 Natchez 11 Co-Lin Cir Natchez 39120 Campus Active 20203 Simpson County Center 151 Co-Lin Dr Mendenhall 39114 Off-Campus Active 20204 Crystal Springs Middle School 2092 Pat Harrison Dr Crystal Springs 39059 Off-Campus Disable 20205 Lawrence County Vocational Center 686 Smith Ln Monticello 39654 Off-Campus Active 20206 Magee High School 501 E Choctaw St Magee 39111 Off-Campus Active 20207 Mendenhall High School 207 Circle Dr Mendenhall 39114 Off-Campus Active 20208 Crystal Springs High School 201 Newton St Crystal Springs 39059 Off-Campus Active 20209 Natchez High School 319 SGT. Prentiss Dr Natchez 39120 Off-Campus Active 20210 Adams County Chrisitian School 300 Chinquapin Ln Natchez 39120 Off-Campus Active 20211 Brookhaven Academy 943 Brookway Blvd Ext NW Brookhaven 39603 Off-Campus Active 20212 Copiah Academy 1144 E Gallman Rd Gallman 39077 Off-Campus Active 20213 Enterprise High School 1601 Hwy 583 SE Brookhaven 39601 Off-Campus Active 20214 Franklin County High School 340 Edison St Meadville 39653 Off-Campus Active 20215 Lawrence County High School 713 Thomas E. Jolly Dr Monticello 39654 Off-Campus Active 20216 Loyd Star Attendance Center 1880 Hwy 550 NW Brookhaven 39601 Off-Campus Active 20217 Simpson Academy 124 Academy Dr Mendenhall 39114 Off-Campus Active 20218 Wesson Attendance Center 1048 Grove St Wesson 39191 Off-Campus Active 20219 West Lincoln Attendance Center 948 Jackson Liberty Dr Brookhaven 39601 Off-Campus Active 20220 Copiah-Lincoln Community College Facility 525 Main Ave Magee 39111 Off-Campus Disable 20221 Hazelhurst High School 101 S Haley Hazelhurst 39083 Off-Campus Active 20222 Cathedral High School 701 N Pine St Natchez 39120 Off-Campus Active 20223 Elshaddai Fitness 1700 Simpson Hwy 49 Magee 39111 Off-Campus Active 20224 Mississippi School of the Arts 355 W Monticello St Brookhaven 39601 Off-Campus Active 20225 Bogue Chitto Attendance Center 385 W. Monticello St Bogue Chitto 39629 Off-Campus Active 20226 Brookhaven High School 443 E. Monticello St Brookhaven 39601 Off-Campus Active 20227 Brookhaven Technical Center 325 E. Court St Brookhaven 39601 Off-Campus Active 20228 Jefferson County High School 2277 Main St Fayette 39069 Off-Campus Active 20301 Decatur 275 W Broad St Decatur 39327 Campus Active 20302 Choctaw Reservation Rte 7 Box 72 Philadelphia 39350 Off-Campus Disable 20303 Forest Scott County Career Technical Center 521 Cleveland St Forest 39074 Off-Campus Active 20304 Leake County Career Technical Center 703 NW St Carthage 39051 Off-Campus Active 20305 Morton High School 238 E 4th St Morton 39117 Off-Campus Active 20306 Philadelphia Neshoba Career Technical Center 900 Valley Dr Philadelphia 39350 Off-Campus Active 20307 Raytheon System Southeast 19859 Hwy 80 E Forest 39074 Off-Campus Disable 20308 The Body Shop 174 W Broad St Decatur 39327 Off-Campus Disable 20309 Winston Louisville Career Technical Complex 204 Ivy Ave Louisville 39339 Off-Campus Active 20310 Newton County National Guard P O Box Decatur 39327 Off-Campus Disable 20311 Pearl River Resort Hospitality Center Hwy 16 W Choctaw 39350 Off-Campus Disable 20312 Mississippi National Guard Amory Old Hwy 80 Newton 39345 Off-Campus Disable 20313 Philadelphia High School 248 Byrd Ave Philadelphia 39345 Off-Campus Active 20314 Pearl River Resort Hospitality Center Hwy 16 West Choctaw 39350 Off-Campus Disable 20315 Newton County High School 16255 Hwy 503 Newton 39327 Off-Campus Active 20316 Louisville Career Advancement Center 923 S Church Louisville 39339 Off-Campus Active 20317 Carthage High School 704 N Jordan Carthage 39051 Off-Campus Disable 20320 Louisville High School 200 Ivy Ave Louisville 39339 Off-Campus Active 20321 Newton High School 201 W 1st Newton 39345 Off-Campus Active 20322 Newton County Academy 14602 Hwy 15 S Decatur 39327 Off-Campus Active 20323 Union High School 101 Forest St Union 39365 Off-Campus Active 20324 Neshoba Central High School 1125 Golf Course Road Philadelphia 39350 Off-Campus Active 20325 Choctaw Central High School 150 Recreational Drive Philadelphia 39350 Off-Campus Active 20326 Winston Academy 111 Richardson Road Louisville 39339 Off-Campus Active 20327 Leake Central High School 704 N. Jordan Street Carthage 39051 Off-Campus Active 20328 Scott Central Attendance Center 2415 Old Jackson Road Forest 39074 Off-Campus Active 20329 Sebastapol Attendance Center 17194 Highway 21 Sebastapol 39359 Off-Campus Active 20330 Carthage Career Advancement Center 121 West Main Street Carthage 39051 Off-Campus Active 20331 Integrated Technologies Training Center 377 Industrial Road Suite A Choctaw 39350 Off-Campus Active 20332 Neshoba Business Enterprise Center 1018 Saxton Airport Road Philadelphia 39350 Off-Campus Active 20333 Lake High School 24442 US 80 Lake 39092 Off-Campus Active 20334 Louisville Career Advancement Center 203 Ivy Av Louisville 39339 Off-Campus Active 20335 Leake Academy No.1 Rebel Dr Madden 39109 Off-Campus Active 20336 Forest High School 511 Cleveland St Forest 39704 Off-Campus Active 20337 Leake County High School 220 Spruce St Walnut Grove 39189 Off-Campus Active 20338 Grace Christian School 173 McLeod Rd Louisville 39339 Off-Campus Active 20339 Nanih Waiya Attendance Center 13937 MS 397 Louisville 39339 Off-Campus Active 20340 Noxapater Attendance Center 220 W Alice St Noxapater 39346 Off-Campus Active 20341 Forest Career Advancement Center 316 S Main St Forest 39074 Off-Campus Active 20342 Philadelphia US Motors Center 1224 N Pecan Ave Philadelphia 39350 Off-Campus Active 20343 Pine Grove Christian Academy 3379 Pine Grove Road Walnut Grove 39189 Off-Campus Active 20401 Scooba 1512 Kemper St Scooba 38358 Campus Active 20402 Golden Triangle Center 8731 S Frontage Rd Mayhew 39753 Comprehensive Active 20403 Columbus Air Force Base 81 Fifth St Room A - CAFB Columbus 39701 Off-Campus Active 20404 Meridian Naval Air Station 255 Rosenbaum Ave MNAS Meridian 39309 Off-Campus Active 20405 Columbus High School 215 Hemlock St Columbus 39702 Off-Campus Active 20406 Noxubee County Vo-Tech 16478 Hwy 45 Macon 39341 Off-Campus Active 20407 MS University for Women 1100 College St Columbus 39701 Off-Campus Active 20408 EMCC West Point 3861 TVA Rd West Point 39773 Off-Campus Active 20409 Maben Public Library 3982 2nd Ave Maben Maben 39750 Off-Campus Active 20410 West Oktibbeha High School 3861 TVA Rd West Point 39773 Off-Campus Active 20411 Lion Hills Center 2331 Millitary Rd Columbus 39705 Off-Campus Active 20412 The Communiversity - CMTE 7003 South Frontage Rd Columbus 39701 Off-Campus Active 20413 Baptist Memorial Hospital 2520 N 5 th St Columbus 39705 Off-Campus Active 20501 Raymond Campus 608 Hinds Blvd Raymond 38154 Campus Active 20502 Jackson Campus-Academic/Technical Center 3925 Sunset Dr Jackson 39213 Campus Active 20503 Jackson Campus-Nursing/Allied Health Center 1750 Chadwick Dr Jackson 39204 Campus Active 20504 Rankin Campus 3805 Hwy 80 E Pearl 39208 Campus Active 20505 Utica Campus 34175 Hwy 18 Utica 39175 Campus Active 20506 Vicksburg/Warren County Branch 755 Hwy 27 Vicksburg 39180 Comprehensive Active 20507 The Good Shepherd 629 Cherry St Vicksburg 39180 Off-Campus Active 20508 GM Service Parts Operation 1500 Marquette Rd Brandon 39042 Off-Campus Active 20509 MS Law Enforcement Academy 5000 Hwy 468 E Pearl 39208 Off-Campus Active 20510 William Skinner Training Center 3000 Saint Charles St Jackson 39209 Off-Campus Active 20511 MS National Guard 66th Troop Command 1420 Raymond Rd Jackson 39204 Off-Campus Active 20512 East Rankin Academy PO Box 509 Pelahatchie 39145 Off-Campus Active 20513 Mississippi State University PO Box 6100 Mississippi State 39762 Off-Campus Active 20514 Northwest Rankin High School 5805 Hwy 25 Brandon 39047 Off-Campus Active 20515 Ameristar Casino Traoning Facility 4116 Washington St Vicksburg 39180 Off-Campus Active 20516 Central Hinds Academy 2894 Raymond Bolton Rd Raymond 38154 Off-Campus Active 20517 Hillcrest Christian School 4060 S Siwell Jackson 39121 Off-Campus Active 20518 Air National Guard Base 141 Military Dr Jackson 39232 Off-Campus Active 20519 Education Center 4080 Old Canton Rd Jackson 39216 Off-Campus Active 20520 Chamberlin Hunt Academy 124 McComb St Port Gibson 39150 Off-Campus Active 20521 Pelahatchie High School 213 Brooks St Pellahatchie 39145 Off-Campus Active 20522 McLaurin High School 130 Tiger Dr Florence 39073 Off-Campus Active 20523 Richland High School 1202 Hwy 49 S Richland 39218 Off-Campus Active 20524 Pearl High School 500 Pirate Cove Pearl 39208 Off-Campus Active 20525 Port Gibson High School 107 Anthony St Port Gibson 39150 Off-Campus Active 20526 Pisgah High School 115 Pisgah High Rd Sandhill 39161 Off-Campus Active 20527 Puckett High School/Attendance Center 6382 Hwy 18 Puckett 39151 Off-Campus Active 20528 Brandon High School 408 S College St Brandon 39042 Off-Campus Active 20530 Florence High School 232 Hwy 469 N Florence 39073 Off-Campus Active 20531 Park Place Christian Academy 5701 Hwy 80 Pearl 39208 Off-Campus Active 20532 Murrah High School 1400 Murrah Dr Jackson 39202 Off-Campus Active 20533 Vicksburg High School 3701 Drummond St Vicksburg 39180 Off-Campus Active 20534 Warren Central High School 1000 Hwy 27 S Vicksburg 39180 Off-Campus Active 20535 Callaway High School 601 Beasley Rd Jackson 39206 Off-Campus Active 20536 Wingfield High School 1985 Scanlon Dr Jackson 39204 Off-Campus Active 20537 Mt. Salus Christian School 414 E College St Clinton 39060 Off-Campus Active 20538 Jackson Area Homeschoolers 128 Warrior Lane Clinton 39056 Off-Campus Active 20539 Clinton Christian Academy 101 West Northside Dr Clinton 39056 Off-Campus Active 20540 Clinton High School 401 Arrow Dr Clinton 39056 Off-Campus Active 20541 CHS Career Complex 715 Lakeview Dr Clinton 39056 Off-Campus Active 20542 Claiborne County Vo-Tech Complex 159 Old Hwy 18 No 1 Port Gibson 39150 Off-Campus Active 20543 Forest Hill High School 2607 Raymond Rd Jackson 39212 Off-Campus Active 20544 Hartfield Academy 1240 Luckley Rd Flowood 39232 Off-Campus Active 20545 Hinds Agricultural High School 34175 Hwy 18 Utica 39175 Off-Campus Active 20546 Hinds County Career & Technical Center 14040 Hwy 18 Raymond 39154 Off-Campus Active 20547 Jackson Academy 4908 Ridgewood Rd Jackson 39211 Off-Campus Active 20548 Jackson Preparatory School 3100 Lakeland Dr Jackson 39232 Off-Campus Active 20549 Jim Hill High School 2185 Fortune St Jackson 39204 Off-Campus Active 20550 Lanier High School 833 West Maple St Jackson 39203 Off-Campus Active 20551 Mississippi School for the Deaf 1253 Eastover Dr Jackson 39211 Off-Campus Active 20552 Mississippi School for the Blind 1252 Eastover Dr Jackson 39211 Off-Campus Active 20554 New Summit School 1417 Lelia Dr Jackson 39216 Off-Campus Active 20555 Piney Woods Schools 5096 Hwy 49 South Piney Woods 39148 Off-Campus Active 20556 Porter's Chapel Academy 3460 Porters Chapel Rd Vicksburg 39180 Off-Campus Active 20557 Provine High School 2400 Robinson St Jackson 39209 Off-Campus Active 20558 Raymond High School 14050 Hwy 18 Raymond 39154 Off-Campus Active 20559 Rebul Academy 5257 Learned Rd Learned 39154 Off-Campus Active 20560 St. Aloysious High School 1900 Grove St Vicksburg 39183 Off-Campus Active 20561 Terry High School 235 West Beasley Rd Terry 39170 Off-Campus Active 20562 Capital City Alternative School 2221 Boling St Jackson 39213 Off-Campus Active 20564 Career Development Center 2703 First Avene Jackson 39209 Off-Campus Active 20565 KLLM Transport Services 135 Riverview Dr Jackson 39208 Off-Campus Active 20566 Camp Shelby Bldg 3500 Ave C Camp Shelby 39407 Off-Campus Active 20567 Crystal Springs 201 Newton St Crystal Springs 39059 Off-Campus Active 20568 Penal Farm 1447 County Farm Rd Raymond 39154 Off-Campus Active 20569 Empire-Stribling Truck 301 Hwy 49 S Richland 39218 Off-Campus Active 20570 MS Job Corp Center 400 Harmony Rd Crystal Springs 39059 Off-Campus Active 20571 Discovery Christian School 111 Wesley Circle Florence 39073 Off-Campus Active 20572 Engineer Research and Development Center 3909 Halls Ferry Rd. Vicksburg 39180 Off-Campus Active 20573 Central Mississippi Correctional Facility 3794 MS-468 Pearl 39208 Off-Campus Active 20575 Alcorn Central High School 511 Vine St Flowood 39232 Off-Campus Active 20576 Nissan Training Facility 300 Nissan Dr Canton 39046 Off-Campus Active 20601 Goodman 1 Hill St Goodman 39079 Campus Active 20602 Grenada 1060 Avent Dr Grenada 38901 Comprehensive Active 20603 Ridgeland 412 W Ridgeland Ave Ridgeland 39157 Campus Active 20604 Attala Center 620 W Jefferson St Kosciusko 39090 Off-Campus Active 20605 Webster Co. Vocational Complex 605 Hall Rd Eupora 39744 Off-Campus Active 20606 Yazoo City High School 1825 Dr. Martin Luther King Yazoo City 39194 Off-Campus Active 20607 Winona Career & Technical Center 300 N Applegate St Winona 38967 Off-Campus Active 20608 Winona Secondary School 301 Fairground St Winona 38967 Off-Campus Active 20609 Nissan North America 300 Nissan Dr Canton 39046 Off-Campus Active 20610 Ackerman High School 393 E Main St Ackerman 39735 Off-Campus Active 20612 Choctaw County Vocational Center 501 E Church St Ackerman 39735 Off-Campus Active 20613 Montgomery County High School 618 Summer St Winona 38967 Off-Campus Active 20614 Yazoo County High School 6789 Hwy 49 Yazoo City 39194 Off-Campus Active 20615 Wood Jr. College 440 Wood Cir Mathiston 39752 Off-Campus Active 20616 Benton Academy 15880 Hwy 433 Benton 39039 Off-Campus Active 20617 Central Holmes Christian School 130 Robert E. Lee Dr Lexington 39095 Off-Campus Active 20618 Germantown High School 200 Calhoun Pkwy Madison 39110 Off-Campus Active 20619 Grenada High School 1875 Fairground Rd Grenada 38901 Off-Campus Active 20620 Kirk Academy 2621 Carrollton Rd Grenada 38901 Off-Campus Active 20621 Kosciusko Senior High School 415 Veterans Memorial Dr Kosciusko 39090 Off-Campus Active 20622 Madison Central High School 1417 Highland Colony Pkwy Madison 39110 Off-Campus Active 20623 Madison-Ridgeland Academy 7601 Old Canton Rd Madison 39110 Off-Campus Active 20624 Manchester Academy 2132 Gordon Ave Yazoo City 39194 Off-Campus Active 20625 Ridgeland High School 586 Sunnybrook Rd Ridgeland 39157 Off-Campus Active 20626 Yazoo Center 637 E 15th St Yazoo City 39194 Off-Campus Active 20627 Choctaw County High School 393 East Main St Ackerman 39735 Off-Campus Active 20628 East Webster High School Route 2 - Box 468 Maben 39750 Off-Campus Active 20629 Ethel High School 2178 College St Ethel 39067 Off-Campus Active 20630 Eupora High School 65 Clark Ave Eupora 39744 Off-Campus Active 20631 Velma Jackson High School 2000 Loring Rd Camden 39045 Off-Campus Active 20632 Winona Christian School 1014 S Applegate St Winona 38967 Off-Campus Active 20633 Canton Career Center 487 N Union Extension St Canton 39046 Off-Campus Active 20634 Kosciusko-Attala County Career Technical Center 450 MS 12 Kosciusko 39090 Off-Campus Active 20635 Madison Career and Technical Center 379 Calhoun Station Parkway Madison 39110 Off-Campus Active 20636 Federal Correction Institution Yazoo 2225 Haley Barbour Parkway Yazoo 39194 Off-Campus Active 20637 Canton Academy 1 Nancy Drive Canton 39046 Off-Campus Active 20701 Fulton 602 West Hill St Fulton 38843 Campus Active 20702 Tupelo 2176 S Eason Blvd Tupelo 38804 Comprehensive Active 20703 Aberdeen Head Start Center 509 N James St Aberdeen 39730 Off-Campus Active 20704 Cooper Tire & Rubber Co. 1689 South Green St Tupelo 38801 Off-Campus Active 20705 Ecru Head Start Center 45 Church St Ecru 38841 Off-Campus Active 20706 MS National Guard Armory 104 Lemmons Dr Tupelo 38801 Off-Campus Active 20707 North MS Wellness Center 1030 South Madison St Tupelo 38804 Off-Campus Active 20708 Pontotoc Ridge Career & Tech Center 354 Center Ridge Dr Pontotoc 38863 Off-Campus Active 20709 Amory High School P O Box 330 Amory 38821 Off-Campus Active 20710 Aberdeen High School P O Drawer 607 Aberdeen 39730 Off-Campus Active 20711 Houston Vocational Center P O Box 608 Houston 38851 Off-Campus Active 20712 North MS Medical Center 830 South Gloster Tupelo 38801 Off-Campus Active 20713 Okolona High School PO Box 510 Okolona 38860 Off-Campus Active 20714 Shannon High School 218 Cherry St Shannon 38868 Off-Campus Active 20715 Gilmore Foundation Building 203 Gilmore Dr Amory 38821 Off-Campus Active 20716 Belden Center 3200 Adams Farm Road Belden 38826 Off-Campus Active 20717 Advanced Learning Center 5521 Highway 25 S Amory 38821 Off-Campus Active 20801 Ellisville 900 South Court St Ellisville 39437 Campus Active 20802 Mize Attendance Center 125 School Dr Mize 39116 Off-Campus Active 20803 Smith County Vo-Tech Rte. 1 Box 505 Raleigh 39153 Off-Campus Active 20804 Taylorsville High School 324 Hester St Taylorsville 39168 Off-Campus Active 20805 Clarkdale High School 7000 Hwy 45 South Meridian 39301 Off-Campus Active 20806 Wayne County High School 1325 Azalea Dr Waynesboro 39367 Off-Campus Active 20807 Richton High School 701 Elm St Richton 39476 Off-Campus Active 20808 Collins High School 1208 S. Dogwood Ave Collins 39428 Off-Campus Active 20809 Greene County High School 173 Vo-Tech Rd Leakesville 39451 Off-Campus Active 20810 Heidelberg Academy P O Drawer Q Heidelberg 39439 Off-Campus Active 20811 Heidelberg High School P O Box Drawer M Heidelberg 39439 Off-Campus Active 20812 Laurel Christian School 1200 Hwy 15 North Laurel 39442 Off-Campus Active 20813 Mt. Olive High School 301 S. Fourth St Mount Olive 39119 Off-Campus Active 20814 Northeast Jones High School 68 Northeast Dr Laurel 39440 Off-Campus Active 20815 Perry Central High School 9899 US 98 New Augusta 39462 Off-Campus Active 20816 Quitman High School 210 S. Jackson St Quitman 39330 Off-Campus Active 20817 R. H. Watkins 1100 West 11th St Laurel 39440 Off-Campus Active 20818 Raleigh High School Route 1, Box 500 Raleigh 39153 Off-Campus Active 20819 Enterprise High School 503 River Rd Enterprise 39330 Off-Campus Active 20820 Seminary High School 200 E. Main St Seminary 39479 Off-Campus Active 20821 South Jones High School 313 Anderson St Ellisville 39437 Off-Campus Active 20822 Stringer High School 122 CR 17 Stringer 39481 Off-Campus Active 20823 Sylva-Bay Academy 17 MS 531 Bay Springs 39422 Off-Campus Active 20824 Wayne Academy 46 Joe Jordan Dr Waynesboro 39367 Off-Campus Active 20825 Wayne County High School 1315 Azalea Dr Waynesboro 39367 Off-Campus Disable 20826 West Jones High School 254 Springhill Rd Laurel 39440 Off-Campus Active 20827 Clarke County Vo-Tech 910 Archusa Quitman 39355 Off-Campus Active 20828 Covington County Vo-Tech P O Box 1268 Collins 39428 Off-Campus Active 20829 Covington County High School 1208 S. Dogwood Ave Collins 39428 Off-Campus Active 20830 Greene County Learning Center 167 Vo-Tech Rd Leakesville 39451 Off-Campus Active 20831 Wayne County Learning Center 103 Collins St Waynesboro 39367 Off-Campus Active 20832 Jones County Vo-Tech 2409 Moose Dr Laurel 39440 Off-Campus Active 20833 Laurel High School 1110 West 12th St Laurel 39440 Off-Campus Active 20834 Jasper County Learning Center Hwy 15N Bay Springs 39422 Off-Campus Active 20835 University of Southern MS - ROTC 118 College Dr Hattiesburg 39406 Off-Campus Active 20836 Bay Springs High School 510 Hwy 18 East Bay Springs 39422 Off-Campus Active 20837 Southern Pine Electric Power Association 110 Risher St Taylorsville 39168 Off-Campus Active 20838 Clarke County Center 1200 Erwin Rd Stonewall 39363 Off-Campus Active 20901 Meridian 910 Hwy 19 North Meridian 39307 Campus Active 20902 Dixie Bowl 3510 North Hills St Meridian 39305 Off-Campus Active 20903 Metro-Training Room 1611 6th St Meridian 39301 Off-Campus Active 20904 Naval Air Station 1155 Rosenbaum Ave Bldg. 266 NAS Meridian 39307 Off-Campus Active 20905 Northeast High School 702 Briarwood Rd Meridian 39305 Off-Campus Active 20906 West Lauderdale Attendance Center 9916 West Lauderdale Rd Collinsville 39325 Off-Campus Active 20907 Bonita Lakes Mall 1000 Bonita Lakes Cir Meridian 39301 Off-Campus Active 20908 West Lauderdale High School 9916 West Lauderdale Rd Collinsville 39325 Off-Campus Active 20909 Southeast Lauderdale High School 2362 Long Creek Rd Meridian 39307 Off-Campus Active 20910 MS Air National Guard Base 6225 Main St Meridian 39307 Off-Campus Active 20911 Meridian High School 2320 32nd St Meridian 39305 Off-Campus Active 20912 Ross Collins Vocational Center 2640 24th Ave Meridian 39305 Off-Campus Active 20913 Highland Baptist Child Development Center 3400 27th St Meridian 39305 Off-Campus Active 20914 Clarkdale High School 700 Hwy 145 Meridian 39307 Off-Campus Active 20915 Commercial Truck Driving Center 6101 H. St Meridian 39307 Off-Campus Active 20916 Kinder Care Learning Center 4706 Broadmoor Dr Meridian 39305 Off-Campus Active 20917 Lamar School 544 Lindley Rd Meridian 39305 Off-Campus Active 20918 Wesley Wonders 1520 8th Ave Meridian 39301 Off-Campus Active 20919 Southeast High School 2362 Long Creek Rd Meridian 39301 Off-Campus Active 20920 Northeast High School 702 Briarwood Rd Meridian 39305 Off-Campus Active 20921 Pre-K Programs Meridian Public Schools Meridian 39307 Off-Campus Active 20922 Truck Driving Facility 1703 60th Place Meridian 39307 Off-Campus Active 21001 Moorhead 289 Cherry St Moorhead 38761 Campus Active 21002 Baxters Hwy 61 N Cleveland 38732 Off-Campus Active 21003 Bolivar Medical Center 901 Hwy 8 E Cleveland 38732 Off-Campus Active 21004 Delta & Pine Land Co. 1 Cotton Row Scott 38772 Off-Campus Active 21005 Capps Technology Center Hwy 82 W Indianola 38751 Off-Campus Active 21006 Delta Regional Medical Center 1400 East Union Greenville 38701 Off-Campus Active 21007 Delta Prison Industrial Loop Greenwood 38930 Off-Campus Active 21008 Greenville Higher Education Center 2900A Hwy 1 South Greenville 38701 Extension Active 21009 Greenville Vocational Center Raceway Rd Greenville 38701 Off-Campus Active 21010 Greenwood High School 1209 Garrard Greenwood 38930 Off-Campus Active 21011 Greenwood Leflore Hospital Hwy 49 Greenwood 38930 Off-Campus Active 21012 Grenada Lake Medical Center 960 Avent Dr Grenada 38901 Off-Campus Active 21013 Hollandale Headstart Hwy 61 S Hollandale 38748 Off-Campus Active 21014 King Daughters Hospital 300 S. Washington Ave Greenville 38701 Off-Campus Active 21015 Northwest MS Regional Medical Center 1970 Hospital Dr Clarksdale 38614 Off-Campus Active 21016 South Sunflower County Hospital 121 E. Baker St Indianola 38751 Off-Campus Active 21017 Tyler Holmes Memorial Hospital 409 Tyler Homes Dr Winona 38967 Off-Campus Active 21018 Viking Medart Rd. Greenwood 38930 Off-Campus Active 21019 Pillow Academy 69601 Hwy 82 W Greenwood 38930 Off-Campus Active 21020 MSU Experiment Station 82 Stoneville Rd Stoneville 38776 Off-Campus Active 21021 Greenwood Vocational Center 616 Sycamore Ave Greenwood 38930 Off-Campus Active 21022 LeFlore County Vocational Center P O Box 1158 Greenwood 38930 Off-Campus Active 21023 Greenwood Center 201 W. Park Ave Greenwood 38930 Off-Campus Active 21026 Bayou Academy 1291 Crosby Rd Cleveland 38732 Off-Campus Active 21027 Drew High School 288 Green Ave Drew 38737 Off-Campus Active 21028 Eastside High School 601 Lucy Seaberry Blvd. Cleveland 38732 Off-Campus Active 21029 Rolling Fork Vo-Tech Center 285 Maple St Rolling Fork 39159 Off-Campus Active 21030 Cleveland School District Vo-Tech Center 3rd St Cleveland 38732 Off-Campus Active 21031 Humphries County High School 700 Cohn St Belzoni 39038 Off-Campus Active 21032 North Sunflower Academy 148 Academy Rd Drew 38737 Off-Campus Active 21033 West Bolivar High School 505 North Main St Rosedale 38769 Off-Campus Active 21034 Cleveland High School 300 W. Sunflower Cleveland 38732 Off-Campus Active 21035 MDCC - Drew Site 153/155 North Main St Drew 38737 Off-Campus Active 21036 St. Joseph High School 1501 VFW Rd Greenville 38701 Off-Campus Active 21037 Indianola Academy 549 Dorsett Dr Indianola 38751 Off-Campus Active 21038 Golden Age Nursing Home 2901 Hwy 82 East Greenwood 38930 Off-Campus Active 21039 Sharkey Issaquena Hospital 47 South Fourth St Rolling Fork 39159 Off-Campus Active 21040 South Delta High School 303 Parkway Rolling Fork 39159 Off-Campus Active 21041 Deer Creek School 300 Deer Creek School Arcola 38722 Off-Campus Active 21042 Gentry High School 801 B B King Rd Indianola 38751 Off-Campus Active 21043 Greenville Christian High School 2064 Greenville Christian Rd Greenville 38701 Off-Campus Active 21044 Humprhey's Academy 800 Pluck Rd Belzoni 39038 Off-Campus Active 21045 John F. Kennedy High School 204 North Edwards Ave Mound Bayou 38762 Off-Campus Active 21046 Leland High School 404 E Third Leland 38756 Off-Campus Active 21047 Washington School 1605 East Reed Rd Greenville 38703 Off-Campus Active 21049 Ruleville Central High School 360 L.F.Parker Dr Ruleville 38771 Off-Campus Active 21050 Supervalu Hwy 49 South Indianola 38751 Off-Campus Active 21053 Sharkey Issaquena Academy 272 Academy Dr Rolling Fork 39159 Off-Campus Active 21054 Greenville High School 419 E. Robert Shaw Street Greenville 38701 Off-Campus Active 21055 North New Summit School 1203 John Pittman Dr Greenwood 38930 Off-Campus Active 21056 North Sunflower Medical Center 104 N Ruby Ave Ruleville 38711 Off-Campus Active 21057 Parchman Penitentiary 590 Parchman Rd 12 Parchman 38738 Off-Campus Active 21058 Yarber Flower Shop 1677 South Main St Greenville 38701 Off-Campus Active 21101 Perkinston 51 Main St Perkinston 39573 Campus Active 21102 Applied Technology & Development Center 10298 Express Dr Gulfport 39503 Off-Campus Active 21103 George County Center 11203 Old Hwy 67 Lucedale 39452 Extension Active 21104 Jackson County Campus 2300 Hwy 90 Gautier 39553 Campus Active 21105 Harrison County formerly Jefferson Davis 2226 Switzer Rd Gulfport 39507 Campus Active 21106 West Harrison County Center 21500 B St Long Beach 39560 Extension Active 21107 Keesler Center 500 Fisher St Keesler AFB 39534 Off-Campus Active 21108 Ingall's Shipbuilding 1000 Access Rd Pascagoula 39568 Off-Campus Active 21109 Long Beach High School 19148 Commission Rd Long Beach 39560 Off-Campus Active 21110 Naval Construction Battalion 1800 Dong Xoai Ave Moreell Bldg Room 239 Gulfport 39501 Off-Campus Active 21111 Naval Station-Pascagoula Building 10 Room 204 Pascagoula 39595 Off-Campus Disable 21112 Pascagoula Naval Base x Pascagoula 39595 Off-Campus Disable 21113 Biloxi High School 1845 Richard Dr Biloxi 39532 Off-Campus Active 21114 Gulfport High School 100 Perry St Gulfport 39507 Off-Campus Active 21115 St. John High School 620 Pass Rd Gulfport 39501 Off-Campus Disable 21116 Harrison Central High School 15600 School Rd Lyman 39503 Off-Campus Active 21117 Seabee Base 1800 Dong Xoai Ave Bldg 60 Rm 239 Gulfport 39501 Off-Campus Disable 21118 Pass Christian High School 720 W North St Pass Christian 39571 Off-Campus Active 21119 D'Iberville High School 15625 Lamey Bridge Rd D'Iberville 39532 Off-Campus Active 21120 Stone County High School 400 E. Border Ave Wiggins 39577 Off-Campus Active 21121 George County High School 9284 Mississippi 63 Lucedale 39542 Off-Campus Active 21122 West Harrison High School 10399 County Farm Rd Gulfport 39503 Off-Campus Active 21123 Haley Reeves Barbour Maritime Training Center 1000 Access Road - aka 1000 Jerry St. Pe Ave Pascagoula 39567 Off-Campus Active 21124 Christian Collegiate 12200 Dedeaux Rd Gulfport 39503 Off-Campus Active 21125 East Central High School 500 HurleyWade Rd Moss Point 39562 Off-Campus Active 21126 Gautier High School 4307 Gautier-Vancleve Rd Gautier 39553 Off-Campus Active 21127 Moss Point High School 4913 Weems St Moss Point 39563 Off-Campus Active 21128 Ocean Springs High School 2300 Government St Ocean Springs 39566 Off-Campus Active 21129 Pascagoula High School 1716 Tucker St Pascagoula 39567 Off-Campus Active 21130 Resurrection High School 520 Watts Ave Pascagoula 39567 Off-Campus Active 21131 St. Martin High School 10820 Yellow Jacket Rd Ocean Springs 39564 Off-Campus Active 21132 St. Patrick High School 18300 St. Patrick Rd Biloxi 39532 Off-Campus Active 21133 Vancleave High School 12424 Highway 57 Vancleave 39565 Off-Campus Active 21134 Tradition 19330 Highway 67 Biloxi 39532 Extension Active 21135 University of Southern MS’s Gulf Park Campus 730 East Beach Boulevard Long Beach 39560 Off-Campus Active 21201 Main NE Campus 101 Cunningham Blvd Booneville 38829 Campus Active 21202 Corinth High School 1310 N. Harper Rd Corinth 38834 Off-Campus Active 21203 Crowe's Neck Environmental Center PO Box 460 Tishomingo 38873 Off-Campus Active 21204 Northeast @ New Albany 301 N. St New Albany 38652 Off-Campus Active 21205 Ripley High School 720 S. Clayton Rd Ripley 38663 Off-Campus Active 21206 Tishomingo Co. Career & Tech. Center 1421 Hwy 25 North Tishomingo 38873 Off-Campus Active 21207 Tishomingo High School 701 Hwy 72 East Iuka 38852 Off-Campus Active 21208 New Albany High School 201 Hwy 15 North New Albany 38652 Off-Campus Active 21209 Oscar Shannon Building at Ripley 410 Greenlee Ave Ripley 38663 Off-Campus Active 21210 Northeast @ Corinth 2759 S. Harper Rd Corinth 38834 Off-Campus Active 21211 Northeast @ Tishomingo 751 CR 989, Bldg 1000 Iuka 38663 Off-Campus Active 21212 Northeast @ Ripley 1523 City Ave North Ripley 38663 Off-Campus Active 21213 Booneville High School 300 W. George E. Allen Dr Booneville 38829 Off-Campus Active 21214 Baldwyn High School 512 N. 4th St Baldwyn 38824 Off-Campus Active 21215 New Site High School 1020 Hwy 4 East Booneville 38829 Off-Campus Active 21216 Jumpertown High School 717 Hwy 4 West Booneville 38829 Off-Campus Active 21217 Thrasher High School 167 CR 1040 Booneville 38829 Off-Campus Active 21218 Wheeler High School 318 CR 5011 Wheeler 38880 Off-Campus Active 21219 Kossuth High School 15 CR 604 Corinth 38834 Off-Campus Active 21220 Biggersville High School 571 US 45 Corinth 38834 Off-Campus Active 21221 Alcorn Central High School 8 CR 254 Glen 38846 Off-Campus Active 21222 East Union High School 1548 MS 9 Blue Springs 38828 Off-Campus Active 21223 West Union High School 1610 MS 30 West Myrtle 38650 Off-Campus Active 21224 Myrtle High School 1008 Hawk Ave Myrtle 38650 Off-Campus Active 21225 Ingomar High School 1384 County Rd 101 New Albany 38652 Off-Campus Active 21226 Belmont High School 9 School Dr Belmont 38827 Off-Campus Active 21227 Falkner High School 20350 MS 15 Falkner 38629 Off-Campus Active 21228 Walnut High School 280 Commerce St Walnut 38683 Off-Campus Active 21229 Pine Grove High School 3510 County Rd 600 Ripley 38663 Off-Campus Active 21230 Blue Mountain High School 408 W. Mill St Blue Mountain 38610 Off-Campus Active 21231 Corinth Regional Prison 2839 S. Harper Rd Corinth 38834 Off-Campus Active 21232 Alcorn Career & Tech. Center 2101 Norman Rd Corinth 38834 Off-Campus Active 21233 New Albany Sch. of Career & Tech. Ed. 203 Hwy 15 North New Albany 38652 Off-Campus Active 21234 Prentiss Co. Voc. and Tech. Center 302 W. George E. Allen Dr Booneville 38829 Off-Campus Active 21235 Tippah Career & Tech. Center 2560 CR 501 Ripley 38663 Off-Campus Active 21301 Senatobia 4975 Hwy 51 N. Senatobia 38668 Campus Active 21303 Desoto Center Southaven 5197 W. E. Ross Parkway Southaven 38672 Campus Active 21304 Lafayette-Yalobusha Center 1310 Belk Dr Oxford 38665 Comprehensive Active 21305 Allied Health Services 1400 Hwy 4 East Holly Springs 38635 Off-Campus Active 21306 Benton County Vo-Tech Center 25 Industrial Dr Ashland 38603 Off-Campus Active 21307 Bruce High School PO Box 248 Bruce 38915 Off-Campus Active 21308 G. W. Henderson, Sr. Recreation Center 1165 Abbay Dr Tunica 38676 Off-Campus Active 21309 Holly Springs Vo-Tech Center 165 North Walthall St Holly Springs 38635 Off-Campus Active 21310 South Panola High School 601 Tiger Dr Batesville 38606 Off-Campus Active 21311 Wakenhut Correctional Facility PO Box 5188 Holly Springs 38635 Off-Campus Active 21312 Desoto Center Olive Branch 8750 Deerfield Dr Olive Branch 38654 Comprehensive Active 21313 Holly Spring Voc Tech Center 4th St Holly Springs 38635 Off-Campus Active 21314 Byhalia Town Hall 161 Hwy 309 South Byhalia 38611 Off-Campus Active 21315 Mississippi State University PO Box 6100 Mississippi State 39762 Off-Campus Active 21316 Calhoun City High School PO Drawer H Calhoun City 38916 Off-Campus Active 21317 Magnolia Heights School One Chiefs Dr Senatobia 38668 Off-Campus Active 21318 Senatobia High School 221 Warrior Dr Senatobia 38668 Off-Campus Active 21319 Center Hill High School 13250 Kirk Rd Olive Branch 38654 Off-Campus Active 21320 DeSoto Central High School 2911 Central Pwky Southaven 38672 Off-Campus Active 21321 Hernando High School 805 Dilworth Lane Hernando 38632 Off-Campus Active 21322 Horn Lake High School 6125 Hurt Rd Horn Lake 38637 Off-Campus Active 21323 Lake Cormorant High School 3203 Wilson Mill Rd Lake Cormorant 38641 Off-Campus Active 21324 Lewisburg High School 1755 Craft Rd Olive Branch 38654 Off-Campus Active 21325 Marshall Academy 100 Academy Dr Holly Springs 38635 Off-Campus Active 21326 Olive Branch High School 9366 E Sandidge Rd Olive Branch 38654 Off-Campus Active 21327 Southaven High School 735 Rasco Rd West Southaven 38671 Off-Campus Active 21328 Oxford Campus Oxford 38665 Comprehensive Disable 21329 Ashland High School PO Box 187 Ashland 38603 Off-Campus Active 21330 Bethlehem 100 Overton School Rd Potts Camp 38659 Off-Campus Active 21331 Byhalia High School 278 Hwy 309 Byhalia 38611 Off-Campus Active 21332 Calhoun Academy PO Drawer C Calhoun City 38916 Off-Campus Active 21333 Calhoun County Career Tech Center PO Box 1573 Calhoun City 38916 Off-Campus Active 21334 Charleston High School 411 E Chestnut St Charleston 38921 Off-Campus Active 21335 Coffeeville High School 16849 Oklahoma St Coffeeville 38922 Off-Campus Active 21336 Coldwater High School 574 Parkway St Coldwater 38618 Off-Campus Active 21337 David Williams Jr Career Tech Center PO Box 2618 Tunica 38676 Off-Campus Active 21338 Delta Academy PO Box 70 Marks 38646 Off-Campus Active 21339 DeSoto County Career Tech Center East 8890 Deerfield Dr Olive Branch 38654 Off-Campus Active 21340 DeSoto County Career Tech Center West 1005 Kuykendall Ln Horn Lake 38637 Off-Campus Active 21341 Faith Christian Academy 1300 Edkford Water Valley 38965 Off-Campus Active 21342 Friendship Christian Academy PO Box 104 Victoria 38679 Off-Campus Active 21343 H W Byers Attendance Center 4178 Hwy 72 E Holly Springs 38635 Off-Campus Active 21344 Heritage Christian Academy 1785 Hwy 7 S Holly Springs 38635 Off-Campus Active 21345 Hickory Flat Attendance 26 Rebel Dr Hickory Flat 38633 Off-Campus Active 21346 Holly Springs High School 165 N Walthall Holly Springs 38635 Off-Campus Active 21347 Independence High School PO Box 159 Independence 38638 Off-Campus Active 21348 Lafayette High School 160 Commodore Dr Oxford 38655 Off-Campus Active 21349 Madison S Palmer High School 1315 M L King Jr Dr Marks 38646 Off-Campus Active 21350 North Delta Academy 330 Green Wave Ln Batesville 38606 Off-Campus Active 21351 North Panola Career Tech Center 601 Railroad St Como 38619 Off-Campus Active 21352 North Panola High School 500 Hwy 51 N Sardis 38666 Off-Campus Active 21353 Northpoint Christian School 7400 Getwell Rd Southhaven 38672 Off-Campus Active 21354 Oxford High School 101 Charger Loop Oxford 38655 Off-Campus Active 21355 Oxford-Lafayette School of Applied Technology 134 Hwy 7 S Oxford 38655 Off-Campus Active 21356 Potts Camp School 7050 Church Ave Potts Camp 38659 Off-Campus Active 21357 Quitman County Career Tech Center PO Box 117 Marks 38646 Off-Campus Active 21358 Rosa Fort High School PO Box 997 Tunica 38676 Off-Campus Active 21359 Senatobia-Tate County Career Tech Center 165 W Central Ave Coldwater 38618 Off-Campus Active 21360 South Panola Alternative School 507 Tiger Dr Batesville 38606 Off-Campus Active 21361 South Panola Career Tech Center 601 Tiger Dr Batesville 38606 Off-Campus Active 21362 Strayhorn High School 86 Mustang Dr Sarah 38665 Off-Campus Active 21363 Strider Academy 3698 Hwy 32 Central Charleston 38921 Off-Campus Active 21364 Tunica Academy PO Box 966 Tunica 38676 Off-Campus Active 21365 University of Mississippi PO Box 1848 University 38677 Off-Campus Active 21366 Vardaman High School 106 W B Gregg Dr Vardaman 38878 Off-Campus Active 21367 Water Valley BTC Building 301 N Main Water Valley 38965 Off-Campus Active 21368 Water Valley High School PO Box 647 Water Valley 38965 Off-Campus Active 21369 West Tallahatchie High School PO Box 130 Webb 38966 Off-Campus Active 21370 The Concourse 325 Lakewood Drive Batesville 38606 Campus Active 21371 Desoto Christian Academy 100 Academy Drive Olive Branch 38654 Off-Campus Active 21401 Pearl River Community College 101 Hwy 11N. Poplarville 39470 Campus Active 21402 PRCC Forrest County Center 5448 U. S. Hwy 49S Hattiesburg 39401 Comprehensive Active 21403 Bay St. Louis High School 750 Blue Meadow Rd Bay St. Louis 39520 Off-Campus Active 21404 Columbia High School 1009 BRd St Columbia 39429 Off-Campus Active 21405 Hancock High School 7084 Stennis Airport Dr Kiln 39556 Off-Campus Active 21406 John C. Stennis Space Center Center of Higher Learning, Bldg 1103 Stennis Space Center 39529 Off-Campus Active 21407 Oak Grove High School 5198 Old Hwy 11 Hattiesburg 39402 Off-Campus Active 21408 Petal High School 1145 Hwy 42 Petal 39465 Off-Campus Active 21409 Picayune High School 800 Goodyear Blvd Picayune 39466 Off-Campus Active 21410 Forrest County Center 5448 US Hwy 49 South Hattiesburg 39401 Off-Campus Active 21411 Pearl River Central High School 7407 Hwy 11 Carriere 39426 Off-Campus Active 21412 Saint Stanislaus High School 304 South Beach Blvd Bay St. Louis 39520 Off-Campus Active 21413 Hancock County Library 312 Hwy 90 Bay St. Louis 39429 Off-Campus Active 21414 Jefferson Davis County Voc Tech Hwy 42 Carson 39427 Off-Campus Active 21415 Picayune Early Head Start 1620 Rosa St Picayune 39466 Off-Campus Active 21416 Hancock Center 454 Hwy 90 Waveland 39576 Off-Campus Active 21417 Coast Electric Power Association 17065 Hwy 603 Kiln 39566 Off-Campus Active 21418 Columbia Academy 1548 Hwy 98 East Kiln 39429 Off-Campus Active 21419 Lowery A. Woodall Advance Technology Center 906 Sullivan Dr Hattiesburg 39401 Off-Campus Active 21420 Picayune Historic City Hall 203 Goodyear Blvd Picayune 39466 Off-Campus Active 21421 Jefferson Davis County Five County Senior Citizen Building 1027 2nd St Prentiss 39474 Off-Campus Active 21422 Prentiss Institute Library 84 East St Stephens Rd Prentiss 39474 Off-Campus Active 21423 Prentiss Institute Theatre 96 East St Stephens Rd Prentiss 39474 Off-Campus Active 21424 Prentiss Public Library 2229 Pearl River Prentiss 39474 Off-Campus Active 21425 Stennis International Airport 13915 Fred & Al Key Road Kiln 39556 Off-Campus Active 21426 Hancock Aviation Aerospace Workforce Academy Hanger 1156 College Dr Summit 39666 Campus Active 21501 Summit 1156 College Dr Summit 39666 Campus Active 21502 Amite County High School P O Box 328 Liberty 39645 Off-Campus Active 21503 Amite School Center P O Box 354 Liberty 39645 Off-Campus Active 21504 Centreville Academy P O Box 70 Centreville 39631 Off-Campus Active 21505 Dexter High School 927 Hwy 48 E Tylertown 39667 Off-Campus Active 21506 McComb High School 310 Seventh St McComb 39648 Off-Campus Active 21507 Parklane Academy 1115 Parklane Rd McComb 39648 Off-Campus Active 21508 Salem High School 881 Hwy 27 N Tylertown 39667 Off-Campus Active 21509 South Pike High School 205 W Myrtle St Magnolia 39652 Off-Campus Active 21510 Tylertown High School 204 High School Rd Tylertown 39667 Off-Campus Active 21511 Wilkinson County High School P O Box 875 Woodville 39669 Off-Campus Active 21512 North Pike High School 1044 Jaguar Trail Summit 39666 Off-Campus Active 21513 Wilkinson County Christian Academy P O Box 977 Woodville 39669 Off-Campus Active Note1. Codes in this table are for MCCB Audit Uploads ONLY. Perkins submissions to MDE require different district and campus codes. Please refer to the Perkins Reporting Manual for codes required for that report.
Note2. To add new sites please refer to MCC Policy 9.5.
District District Name Abbreviation 201
202
203Coahoma Community College
Copiah-Lincoln Community College
East Central Community CollegeCCC
COLIN
ECCC204
205
206East MS Community College
Hinds Community College
Holmes Community CollegeEMCC
Hinds
Holmes207
208
209Itawamba Community College
Jones College
Meridian Community CollegeICC
JC
MCC210
211
212MS Delta Community College
MS Gulf Coast Community College
Northeast Community CollegeMDCC
MGCCC
NEMCC213
214
215Northwest Community College
Pearl River Community College
Southwest Community CollegeNWCC
PRCC
SWCC
Transfer Institution FICE Codes
- FICE Codes
For Out-Of-State Colleges, use the character State Code + 9999 (Ex. TN9999) FICE Code College Main Campus 002396
002397
002398Alcorn State University
Belhaven
Blue Mountain CollegeLorman
Jackson
Blue Mountain002400
002401
002402Clarke College (closed 1992)
Coahoma Community College
Copiah-Lincoln Community CollegeNewton
Clarksdale
Wesson002403
002404
002405Delta State University
East Central Community College
East MS Community CollegeCleveland
Decatur
Scooba002407
002408
002409Hinds Community College
Holmes Community College
Itawamba Community CollegeRaymond
Goodman
Fulton002410
002411
023612Jackson State University
Jones County Junior College
Magnolia Bible College (closed 2009)Jackson
Ellisville
Kosciusko002412
002413
002414Mary Holmes College (closed 2005)
Meridian Community College
Millsaps CollegeWest Point
Meridian
Jackson002415
002416
002423Mississippi College
Mississippi Delta Community College
Mississippi State UniversityClinton
Moorhead
Starkville002422
002424
002417Mississippi University for Women
Mississippi Valley State University
MS Gulf Coast Community CollegeColumbus
Itta Bena
Perkinston002426
002427
002430Northeast MS Community College
Northwest MS Community College
Pearl River Community CollegeBooneville
Senatobia
Poplarville002433
015024
002436Rust College
Southeastern Baptist College
Southwest MS Community CollegeHolly Springs
Laurel
Summit002439
004688
002441Tougaloo
University of Mississippi Medical Center
University of Southern MississippiTougaloo
Jackson
Hattiesburg002440
G25162
002447University of Mississippi, Main Campus
Wesley Biblical Seminary
William Carey CollegeOxford
Jackson
Hattiesburg002448
MS9999Wood College (closed 2008)
Other MS CollegeMathiston
Mississippi Diploma Options
Begins with incoming freshmen of 2018-2019
Mississippi has two diploma options: The Traditional Diploma and the Alternate Diploma. The Traditional Diploma is for all students. The Alternate Diploma is an option for students with a Significant Cognitive Disability (SCD).
- Traditional Diploma Option
Requirements
- Student should identify an endorsement area prior to entering 9th grade. Endorsement requirements can only be changed with parental permission.
- For early release, students must have met College or Career Readiness Benchmarks (ACT sub scores 17 English and 19 Math or earned a Silver level on ACT WorkKeys or SAT equivalency sub scores). Alternately, a student must meet ALL of the following:
- Have a 2.5 GPA
- Passed or met all MAAP assessment requirements for graduation
- On track to meet diploma requirements
- Concurrently enrolled in Essentials for College Math or Essentials for College Literacy
Recommendations
- For early graduation, a student should successfully complete an area of endorsement.
- A student should take a math or math equivalent course the senior year.
Source Mississippi Deparment of Education (March 2018) Curriculum Area Carnegie Units Required Subjects English 4 - English I
- English II
Mathematics 4 - Algebra I
Science 3 - Biology I
Social Studies 3 1/2 - 1 World History
- 1 U.S. History
- 1/2 U.S. Government
- 1/2 Economics
- 1/2 Mississippi Studies
Physical Education 1/2 Health 1/2 Arts 1 College and Career Readiness 1 - Must occur in the student's junior or senior year, or in the student completion of a 4-yeaar sequence.
Technology or Computer Science 1 Additional Electives 5 1/2 Total Units Required 24 - Alternate Diploma Option
Requirements
- The Alternate Diploma is not equivalent to a traditional high school diploma and is not recognized by postsecondary entities that require a traditional high school diploma.
- All students are required to participate in the Mississippi Assessment Program-Alternate Assessment (MAAP-A) with a score TBD.
- Students who have met the criteria on their IEP for having a Significant Cognitive Disability (SCD) may participate in a program of study to earn the Alternate Diploma.
Source Mississippi Deparment of Education (March 2018) Curriculum Area Carnegie Units Required Subjects English 4 - Alternate English Elements I-IV
Mathematics 4 - Alternate Math Elements I-III
- Alternate Algebra Elements
Science 2 - Alternate Biology Elements
- Alternate Science Elements II
Social Studies 2 - Alternate History Elements (Strands: U.S. Hisotry and World History)
- Alternate Social Studies Elements (Strands: Economics and U.S. Government)
Physical Education 1/2 Health 1/2 - Alternate Health Elements
Arts 1 Career Readiness 4 - Career Readiness I-IV (Strands: Technology, Systems, Employability, and Social)
Life Skills Development 4 - Life Skills Development I-IV (Strands: Technology, Systems, Personal Care, and Social)
Additional Electives 2 Total Units Required 24
Traditional Diploma Endorsement Options
Students pursuing a Traditional Diploma should identify an endorsement prior to entering 9th grade. There are three endorsement options: Career and Technical, Academic, and Distinguished Academic Endorsement.
- Career and Technical Endorsement
Additional Requirements
- Earn an overall GPA of 2.5.
- Earn Silver level on ACT WorkKeys.
- Earn two additional Carnegie Units for a total of 26.
- Must successfully complete one of the following:
- One CTE dual credit or earn articulated credit in the high school CTE course
- Work-Based Learning experience or Career Pathway Experience
- Earn a State Board of Education-approved national credential
Source Mississippi Deparment of Education (March 2018) Curriculum Area Carnegie Units Required Subjects English 4 - English I
- English II
Mathematics 4 - Algebra I
Science 3 - Biology I
Social Studies 3 1/2 - 1 World History
- 1 U.S. History
- 1/2 U.S. Government
- 1/2 Economics
- 1/2 Mississippi Studies
Physical Education 1/2 Health 1/2 Arts 1 College and Career Readiness 4 - Must occur in the student's junior or senior year, or in the student completion of a 4-year sequence.
Technology or Computer Science 1 CTE Electives 4 - Must complete a four-course sequential program of study
Additional Electives 3 1/2 Total Units Required 26 - Academic Endorsement
Additional Requirements
- Earn an overall GPA of 2.5.
- Courses must meet Mississippi IHL college preparatory curriculum (CPC).
- Earn Mississippi IHL and community college readiness benchmarks (ACT sub scores 17 English and 19 Math as approved by postsecondary for non-remediation at most community colleges and IHL college-ready courses in senior year, or the SAT equivalency subscore).
- Earn two additional Carnegie Units for a total of 26.
- Must successfully complete one of the following:
- One AP course with a C or higher and take the appropriate AP exam
- One Diploma Program-IB course with a C or higher and take the appropriate IB exams
- One academic dual credit course with a C or higher in the course
Source Mississippi Deparment of Education (March 2018) Curriculum Area Carnegie Units Required Subjects English 4 - English I
- English II
Mathematics 4 - Algebra I + two (2) additional math courses above Algebra I
Science 3 - Biology I + two (2) additional science courses above Biology I
Social Studies 3 1/2 - 1 World History
- 1 U.S. History
- 1/2 U.S. Government
- 1/2 Economics
- 1/2 Mississippi Studies
Physical Education 1/2 Health 1/2 Arts 1 College and Career Readiness 4 - Must occur in the student's junior or senior year, or in the student completion of a 4-year sequence.
Technology or Computer Science 1 Additional Electives 7 1/2 - Must meet 2 advanced electives of the CPC requirements for MS IHLs
Total Units Required 26 - Distinguished Academic Endorsement
Additional Requirements
- Earn an overall GPA of 3.0.
- Courses must meet Mississippi IHL college preparatory curriculum (CPC).
- Earn national college readiness benchmarks on each subtest estabilished by ACT of 18 in English and 22 in Math or SAT equivalency subscore.
- Earn four additional Carnegie Units for a total of 28.
- Must successfully complete one of the following:
- One AP course with a B or higher and take the appropriate AP exam
- One Diploma Program-IB course with a B or higher and take the appropriate IB exams
- One academic dual credit course with a B or higher in the course
Source Mississippi Deparment of Education (March 2018) Curriculum Area Carnegie Units Required Subjects English 4 - English I
- English II
Mathematics 4 - Algebra I + two (2) additional math courses above Algebra I
Science 4 - Biology I + two (2) additional science courses above Biology I
Social Studies 4 - 1 World History
- 1 U.S. History
- 1/2 U.S. Government
- 1/2 Economics
- 1/2 Mississippi Studies
Physical Education 1/2 Health 1/2 Arts 1 College and Career Readiness 1 - Must occur in the student's junior or senior year, or in the student completion of a 4-year sequence.
Technology or Computer Science 1 Additional Electives 8 - Must meet 2 advanced electives of the CPC requirements for MS IHLs
Total Units Required 28 - Mississippi High School Graduation Pathways
Opt-Out Option
21 Credits Minimum
Graduates 2011-2012Traditional Pathway Option
24 Credits Minimum
Graduates 2011-2012Career Pathway Option
21 Credits Minimum
Code 37-16-17
Graduates 2011-2012Graduation Requirements Required Subjects Graduation Requirements Required Subjects Graduation Requirements Required Subjects 4 units of English English I and II 4 units of English English I and II 4 units of English English I and II 4 units of Math Algebra I 4 units of Math Algebra I 4 units of Math Algebra I 3 units of Science Biology I 3 units of Science Biology I 3 units of Science Biology I 3 units of Social Studies 1 World History
1 U.S. History
1/2 U.S. Government
1/2 MS Studies4 units of Social Studies 1 World History
1 U.S. History
1/2 U.S. Goverment
1/2 MS Studies
1/2 Geography
1/2 Economics3 units of Social Studies 1 U.S. Hisotry
1/2 U.S. Goverment
1/2 MS Studies1/2 unit of Health 1/2 Comprehensive Health or 1/2 Individual Health 1 unit of Health/Physical Education 1/2 Comprehensive Health or 1/2 Individual Health and 1/2 Physical Education 1/2 unit of Health/Physical Education 1/2 Comprehensive Health or 1/2 Individual Health or 1/2 Physical Education 1 unit of Business & Technology Computer Discovery, ICT II, 9th STEM, or Computer Applications and Keyboarding 1 unit of Business & Technology Computer Discovery, ICT II, 9th STEM, or Computer Applications and Keyboarding 1 unit of Integrated Technology Computer Discovery, ICT II, 9th STEM, or Computer Applications and Keyboarding 1 unit of Art 1 unit of Art 4 1/2 units of Electives 5 units of Electives 4 units of Career & Technical Electives & 1 1/2 units of Electives From Student's Program of Study Program of Study A Program of Study is required. Each student must complete four career and technical education credits and two and one-half elective credits specified in the student's Program of Study. Subject Area Tests The Subject Area Testing Program (SATP) consists of four academic, end-of-course tests (Algebra I, Biology I, English II, and U.S. History from 1877). A passing score in each of the four subject-area tests is required. The Subject Area Testing Program (SATP) consists of four academic, end-of-course tests (Algebra I, Biology I, English II, and U.S. History from 1877). A passing score in each of the four subject-area tests is required. The Subject Area Testing Program (SATP) consists of four academic, end-of-course tests (Algebra I, Biology I, English II, and U.S. History from 1877). A passing score in each of the four subject-area tests is required. - Mississippi High School Graduation Requirements (Graduates Before 2011-2012)
Seniors of School Years 2008-2009, 2009-2010 & 2010-2011 (Entering ninth graders in 2005-2006, 2006-2007, 2007-2008) Curriculum Area Carnegie Units Required Subjects English 4 Mathematics 4 Algebra I Science 3 Biology I Social Studies 3 1 World History
1 U.S. History
1/2 U.S. Government
1/2 MS StudiesHealth 1/2 Comprehensive Heath or Family and Individual Health Business & Technology 1 1 Computer Discovery or 1/2 Keyboarding and 1/2 Computer Applications ART 1 Any approved 500.000 course or completion of the 2-course sequence for Computer Graphics Technology I and II Electives 4 1/2 Total Units Required 21 Note Any student who completes the minimum graduation requirements as specified above and has achieved a passing score on each of the required high school exit examinations is eligivle to receive a high school diploma. The local school district may establish additional local requirements approved by the local school board as authorized under MS Code 37-16-7. Subject Area Tests The Subject Area Testing Program (SATP) consists of four academic, end-of-course tests (Algebra I, Biology I, English II, and U.S. History from 1877). A passing score in each of the four subject-area tests is required.
Residency Statutes for Students Attending or Applying for Admission to Educational Institutions
- § 37-103-1. Standards to be applied in determining residency
The board of trustees of each junior college in this state, the board of trustees of state institutions of higher learning, and the administrative authorities of each institution governed by said boards, in ascertaining and determining the legal residence of and tuition to be charged any student applying for admission to such institutions shall be governed by the definitions and conditions set forth in Sections 37-103-1 through 37-103-23.
Sources: Codes, 1942, § 6800-11; Laws, 1962, ch. 355, § 1; Laws, 1968, ch. 417, § 1; ch. 418, § 1, eff from and after passage (approved August 7, 1968).
- § 37-103-3. Residency requirement for purpose of being admitted as state resident; definition of residence
No student may be admitted to any junior college or institution of higher learning as a resident of Mississippi unless his residence has been in the State of Mississippi preceding his admission. Residence shall be as defined in Sections 37-103-7 and 37-103-13 unless excepted in this chapter.
Sources: Codes, 1942, § 6800-11; Laws, 1962, ch. 355, § 1; Laws, 1968, ch. 417, § 1; ch. 418, § 1; Laws, 1990, ch. 326, § 1, eff from and after July 1, 1990.
- § 37-103-5. Residence status of person entering state for purpose of attendance at educational institution
A person who has entered the State of Mississippi from another state and enters an educational institution is considered a nonresident. Even though he may have been legally adopted by a resident of Mississippi, or may have been a qualified voter, or a landowner, or may otherwise have sought to establish legal residence, except as otherwise provided in Section 37-103-25(2), such a person will still be considered as being a nonresident of Mississippi if he has entered this state for the purpose of enrolling in an educational institution.
Sources: Codes, 1942, § 6800-11; Laws, 1962, ch. 355, § 1; Laws, 1968, ch. 417, § 1; ch. 418, § 1; Laws, 1990, ch. 326, § 2; Laws, 2003, ch. 364, § 4, eff from and after July 1, 2003.
- § 37-103-7. Legal residence of minor students for purposes of attendance at universities and community colleges
For purposes of determining whether a person pays out-of-state or in-state tuition for attendance at universities and community and junior colleges, the residence of a person less than twenty-one (21) years of age is that of the father, the mother or a general guardian duly appointed by a proper court in Mississippi. If a court has granted custody of the minor to one (1) parent, the residence of the minor is that of the parent who was granted custody by the court. If both parents are dead, the residence of the minor is that of the last surviving parent at the time of that parent's death, unless the minor lives with a general guardian duly appointed by a proper court of Mississippi, in which case his residence becomes that of the guardian. A student residing within the State of Mississippi who, upon registration at a Mississippi institution of higher learning or community college, presents a transcript demonstrating graduation from a Mississippi secondary school and who has been a secondary school student in Mississippi for not less than the final four (4) years of secondary school attendance shall not be required to pay out-of-state tuition. This section shall not apply to the residence of a person as it relates to residency for voter registration or voting.
Sources: Codes, 1942, § 6800-11; Laws, 1962, ch. 355, § 1; Laws, 1968, ch. 417, § 1; ch. 418, § 1; Laws, 2005, ch. 515, § 1; Laws, 2006, ch. 341, § 1, eff from and after July 1, 2006.
- § 37-103-9. Residence status of children of parents employed by educational institutions
Children of parents who are members of the faculty or staff of any institution under the jurisdiction of the board of trustees of any junior college in this state or the Board of Trustees of State Institutions of Higher Learning may be classified as residents for the purpose of attendance at the institution where their parents are faculty or staff members.
Sources: Codes, 1942, § 6800-11; Laws, 1962, ch. 355, § 1; Laws, 1968, ch. 417, § 1; ch. 418, § 1; Laws, 1990, ch. 326, § 3, eff from and after July 1, 1990.
- § 37-103-11. Effect of removal of parents from state
If the parents of a minor who is enrolled as a student in a junior college or in an institution of higher learning move their legal residence from the State of Mississippi, the minor shall be immediately classified as a nonresident student.
Sources: Codes, 1942, § 6800-11; Laws, 1962, ch. 355, § 1; Laws, 1968, ch. 417, § 1; ch. 418, § 1, eff from and after passage (approved August 7, 1968).
- § 37-103-13. Legal residence of adult
The residence of an adult is that place where he is domiciled, that is, the place where he actually physically resides with the intention of remaining there indefinitely or of returning there permanently when temporarily absent.
Sources: Codes, 1942, § 6800-11; Laws, 1962, ch. 355, § 1; Laws, 1968, ch. 417, § 1; ch. 418, § 1, eff from and after passage (approved August 7, 1968).
- § 37-103-15. Legal residence of married person
A married person may claim the residence status of his or her spouse, or he or she may claim independent residence status under the same regulations set forth in Section 37-103-13 as any other adult.
Sources: Codes, 1942, § 6800-11; Laws, 1962, ch. 355, § 1; Laws, 1968, ch. 417, § 1; ch. 418, § 1; Laws, 1980, ch. 541, eff from and after July 1, 1980.
- § 37-103-17. Residence status of military personnel assigned to active duty and stationed in state and members of the Mississippi National Guard
Members of the United States Armed Forces on extended active duty and stationed within the State of Mississippi and members of the Mississippi National Guard may be classified as residents, for the purpose of attendance at state-supported institutions of higher learning and community and/or junior colleges of the State of Mississippi. Resident status of such military personnel who are not legal residents of Mississippi, as defined in Section 37103-13, shall terminate upon their reassignment for duty in the continental United States outside the State of Mississippi.
Sources: Codes, 1942, § 6800-11; Laws, 1962, ch. 355, § 1; Laws, 1968, ch. 417, § 1; ch. 418, § 1; Laws, 1988, ch. 404; Laws, 1990, ch. 326, § 4; Laws, 1999, ch. 305, § 1; Laws, 1999, ch. 332, § 1, eff from and after July 1, 1999.
- § 37-103-19. Residence status of spouse or child of military personnel assigned to active duty
(1) Resident status of a spouse or child of a member of the Armed Forces of the United States on extended active duty shall be that of the military spouse or parent for the purpose of attending state-supported institutions of higher learning and community/junior colleges of the State of Mississippi during the time that the military spouse or parent is stationed within the State of Mississippi and shall be continued through the time that the military spouse or parent is stationed in an overseas area with last duty assignment within the State of Mississippi, excepting temporary training assignments en route from Mississippi. Resident status of a minor child terminates upon reassignment under Permanent Change of Station Orders of the military parent for duty in the continental United States outside the State of Mississippi, excepting temporary training assignments en route from Mississippi, and except that children of members of the Armed Forces who attain Mississippi residency in accordance with the above provisions, who begin and complete their senior year of high school in Mississippi, and who enroll full time in a Mississippi institution of higher learning or community/junior college to begin studies in the fall after their graduation from high school, maintain their residency status so long as they remain enrolled as a student in good standing at a Mississippi institution of higher learning or community/junior college. Enrollment during summer school is not required to maintain such resident status.
(2) The spouse or child of a member of the Armed Forces of the United States who dies or is killed is entitled to pay the resident tuition fee if the spouse or child becomes a resident of Mississippi.
(3) If a member of the Armed Forces of the United States is stationed outside Mississippi and the member's spouse or child establishes residence in Mississippi and registers with the Mississippi institution of higher learning or community/junior college at which the spouse or child plans to attend, the institution of higher education or community/junior college shall permit the spouse or child to pay the tuition, fees and other charges provided for Mississippi residents without regard to length of time that the spouse or child has resided in Mississippi.
(4) A member of the Armed Forces of the United States or the child or spouse of a member of the Armed Forces of the United States who is entitled to pay tuition and fees at the rate provided for Mississippi residents under another provision of this section while enrolled in a degree or certificate program is entitled to pay tuition and fees at the rate provided for Mississippi residents in any subsequent term or semester while the person is continuously enrolled in the same degree or certificate program. A student may withdraw or may choose not to reenroll for no more than one (1) semester or term while pursuing a degree or certificate without losing resident status only if that student provides sufficient documentation by a physician that the student has a medical condition that requires withdrawal or non-enrollment. For purposes of this subsection, a person is not required to enroll in a summer term to remain continuously enrolled in a degree or certificate program. The person's eligibility to pay tuition and fees at the rate provided for Mississippi residents under this subsection does not terminate because the person is no longer a member of the Armed Forces of the United States or the child or spouse of a member of the Armed Forces of the United States.
Sources: Codes, 1942, § 6800-11; Laws, 1962, ch. 355, § 1; Laws, 1968, ch. 417, § 1; ch. 418, § 1; Laws, 2005, ch. 544, § 1, eff from and after passage (approved Apr. 20, 2005.)
- § 37-103-21. Military certificate
A military person on active duty stationed in Mississippi who wishes to avail himself or his dependents of the provisions of Section 37-103-17, must submit a certificate from his military organization showing the name of the military member; the name of the dependent, if for a dependent; the name of the organization of assignment and its address (may be in the letterhead); that the military member will be on active duty stationed in Mississippi on the date of registration at the state-supported institution of higher learning or junior college of the State of Mississippi; that the military member is not on transfer orders; and the signature of the commanding officer, the adjutant, or the personnel officer of the unit of assignment with signer's rank and title. A military certificate must be presented to the registrar of the state-supported institution of higher learning or junior college of the State of Mississippi each semester or tri-semester at (or within ten days prior to) registration each semester for the provisions of said section to be effective.
Sources: Codes, 1942, § 6800-11; Laws, 1962, ch. 355, § 1; Laws, 1968, ch. 417, § 1; ch. 418, § 1, eff from and after passage (approved August 7, 1968).
- § 37-103-23. Classification of aliens
All aliens are classified as nonresidents. Law declared unconstitutional by Jagnadan v.Giles, 379 F. Supp. 1178 (N.D. Miss. 1974), affirmed in part on other grounds 538 F. 2d 1166 (5a Cir. 1976), cert. denied. Refer to attached AG Opinion No. 2007-00416 (August 13, 2007) beginning on page 7 of this document for guidance used in residency determination.
- § 37-103-25. Tuition and fees for attending state-supported institutions of higher learning and community and junior colleges; waiver of out-of-state tuition under certain circumstances
(1) The Board of Trustees of State Institutions of Higher Learning and the boards of trustees of the community colleges and junior colleges are authorized to prescribe the amount of tuition and fees to be paid by students attending the several state-supported institutions of higher learning and community colleges and junior colleges of the State of Mississippi.
(2) Except as otherwise provided in this subsection and subsections (3) and (4) of this section, the total tuition to be paid by residents of other states shall not be less than the average cost per student from appropriated funds. However, the tuition to be paid by a resident of another state shall be equal to the tuition amount established under subsection (1) of this section if:
(a) The nonresident student is either a veteran, as defined by Title 38 of the United States Code, or a person entitled to education benefits under Title 38 of the United States Code. This paragraph (a) shall be administered and interpreted in the manner necessary to obtain or retain approval of courses of education by the Secretary of the United States Department of Veterans Affairs;
(b) The nonresident student is an evacuee of an area affected by Hurricane Katrina or Hurricane Rita. This waiver shall be applicable to the 2005-2006 school year only; or
(c) The nonresident student's out-of-state tuition was waived according to subsection (3) or (4) of this section.
(3) The Board of Trustees of State Institutions of Higher Learning may, in its discretion, consider and grant requests to approve institution specific policies permitting the waiver of out-of-state tuition when such an official request is made by the president or chancellor of the institution and when such request is determined by the board to be fiscally responsible and in accordance with the educational mission of the requesting institution.
(4) The board of trustees of any community college or junior college may develop and implement a policy for waiving out-of-state tuition for the college if the policy is determined by the board to be in accordance with the educational mission of the college and if a local industry or business or a state agency agrees to reimburse the college for the entire amount of the out-of-state tuition that will be waived under the policy. State funds shall be allocated and spent only on students who reside within the State of Mississippi. However, associate degree nursing students who reside outside the State of Mississippi may be counted for pay purposes.
SECTION 2. This act shall take effect and be in force from and after its passage.
Sources: Codes, 1942, § 6800-12; Laws, 1962, ch. 355, § 2; Laws, 2003, ch. 364, § 1; Laws, 2005, 5th Ex Sess, ch. 13, § 1, eff from and after Aug. 28, 2005.
- § 37-103-27. Responsibility for registration under proper residence status; presentation of false evidence of residence status
The responsibility for registering under his proper residence status is placed upon the student. In addition to any administrative action which may be taken by the governing authorities of the state-supported institutions of higher learning or junior colleges concerned, any student who willfully presents false evidence as to his residence status shall be deemed guilty of a misdemeanor, and upon conviction thereof may be fined not to exceed one hundred dollars ($100.00).
Sources: Codes, 1942, § 6800-14; Laws, 1962, ch. 355, § 4, eff from and after passage (approved May 21, 1962).
- § 37-103-29. Consideration of applications of nonresidents for admission
Nothing in this chapter shall be construed to provide that the board of trustees of state institutions of higher learning or the board of trustees of any junior college is required to consider for admission the application of a nonresident.
Sources: Codes, 1942, § 6800-13; Laws, 1962, ch. 355, § 3, eff from and after passage (approved May 21, 1962).
- § 37-155-5. Mississippi Prepaid Affordable College Tuition (MPACT) Program – Article 1. Definitions
As used in this article, the following terms have the meanings ascribed to them in this section, unless the context clearly indicates otherwise:
(a) Prepaid Tuition Contract. A contract entered into between the Board of Directors of the College Savings Plans of Mississippi Trust Funds and a purchaser pursuant to this article.
(b) Trust fund. There is created a special fund in the State of Mississippi Treasury Department to be designated as the "Mississippi Prepaid Affordable College Tuition Trust Fund" (hereinafter referred to as the trust fund or fund) and to be administered by the State of Mississippi Treasury Department. The fund shall consist of state appropriations, monies acquired from other governmental or private sources, and money remitted in accordance with prepaid tuition contracts. In the event that dividends, interest and gains exceed the amount necessary for program administration and disbursements, the board may designate a percentage of the fund to serve as a contingency fund.
(c) Purchaser. A person, corporation, trust, charitable organization or other such entity that makes or is obligated to make advance payments in accordance with a prepaid tuition contract entered into pursuant to this article. However, no purchaser may request or accept any form of compensation, fee, commission, service charge or any other form of payment or remuneration for entering into a contract for the benefit of a nonresident beneficiary.
(d) Beneficiary. (i) The beneficiary of a prepaid tuition contract must be eighteen (18) years of age or younger at the time the purchaser enters into the contract and must be: (A) a resident of this state at the time the purchaser enters into the contract; or (B) a nonresident if the purchaser is a resident of this state at the time that the contract is entered into.
(ii) The board may require a reasonable period of residence in this state for a beneficiary or the purchaser.
(iii) A beneficiary is considered a resident for purposes of tuition regardless of the beneficiary's residence on the date of enrollment. However, for contracts entered into after July 1, 2003, this provision only applies to nonresident beneficiaries if (A) the original purchaser was the parent, grandparent or legal guardian of the beneficiary; or (B) the beneficiary was a resident of Mississippi at the time the contract was purchased.
(e) Institution of higher education. Any public institution of higher learning or public community or junior college located in Mississippi.
(f) Tuition. The quarter, semester or term charges and all required fees imposed by an institution of higher education as a condition of enrollment by all students.
(g) Board or board of directors. The Board of Directors of the College Savings Plans of Mississippi Trust Funds as provided in Section 37-155-7.
(h) Legislature. The Legislature of Mississippi.
Sources: Laws, 1996, ch. 427, Sec. 3, efffrom and after July 1, 1996; Added by Laws 1999, Ch.379, Sec. 3, HB1316, eff. July 1, 1999. Amended by Laws 2000, Ch. 433, Sec. 2, SB2298; Laws, 2003, ch. 311, § 1, SB 2004, efffrom and after July 1, 2003.
- Attorney General Opinion - Stonecypher - 2007
2007 WL 2744769 (Miss. A.G.)
Office of the Attorney General State of Mississippi
Opinion No. 2007-00416
August 13, 2007
Re: Determination of residence for purposes of in-state tuition and allocation of funds
Wayne Stonecypher
Executive Director
State Board for Community and Junior Colleges
3825 Ridgewood Road
Jackson, MS 39211Dear Dr. Stonecypher:
Attorney General Jim Hood received your request for an official opinion and assigned it to me for research and response. In your letter of request, you state:
This correspondence is to seek an Official Attorney General's Opinion on the questions set forth herein.
Section 37-103-1 et seq. establishes the requirements for setting tuition and out-of-state fees for Mississippi's public universities and community and junior colleges. Section 37-103-25 has been interpreted for many years as requiring total out-of-state tuition and fees to be set at a minimum at the amount of state funds appropriated for community/junior college support divided by the number of full-time students or “FTE's.”
Recently, questions have arisen regarding the treatment of certain students for purposes of in-state or outof-state tuition and for purposes of inclusion or exclusion from the community and junior college funding formula. Section 37-103-13 states “The residence of an adult is that place where he is domiciled, that is, the place where he actually physically resides with the intention of remaining there indefinitely or of returning there permanently when temporarily absent.” We also direct your attention to a 2006 amendment to Section 37-103-7 which reads in part “A student residing within the State of Mississippi who, upon registration at a Mississippi institution of higher learning or community college, presents a transcript demonstrating graduation from a Mississippi secondary school and who has been a secondary school student in Mississippi for not less than the final four (4) years of secondary school attendance shall not be required to pay out-ofstate tuition.” The key word in this Code section that is relevant to the question we pose is the meaning of the word “residing.”
In light of these statutory provisions and others, can a student or their parents, if the student is under the age of 21, establish legal residence (domicile) in Mississippi when they are in the United States unlawfully or are holding nonimmigrant visas, for the purpose of qualifying for in-state tuition in accordance with Section 37-103-25; and can the State Board for Community and Junior Colleges allocate funds to the college in which the student is enrolled under the funding formula as an in-state student?
In addition, on a related matter please, advise as to whether a student may qualify as a resident for tuition purposes, if the student meets the requirements of Section 37-103-25(2)(a), but does not meet the requirements of Section 37-103-25(2)(b) and (c).
In response to your first question, generally speaking, for purposes of determining eligibility for in-state tuition, the residence of a person under the age of twenty-one years is that of “the father, the mother, or a general guardian” appointed by a Mississippi court. Miss. Code Ann. Sec. 37-103-7 (Supp. 2006). The residence of an adult is the adult's domicile, i.e., “the place where the adult physically resides with the intention of remaining there indefinitely or of returning there permanently when temporarily absent. ”There are a number of exceptions and special circumstances provisions in which an individual, who otherwise would not qualify, can qualify for in-state tuition, e.g., special provisions for married persons in Sec. 37-103-15; children of faculty and staff in Sec. 37103-9; MPACT beneficiaries in Sec. 37-155-5(d)(iii); military personnel in Sec. 37-103-17, 19; and others.
*2 Section 37-103-23 states that “[a]ll aliens are classified as nonresidents. ”This statute was declared unconstitutional in Jagnadan v. Giles, 379 F. Supp. 1178 (N.D. Miss. 1974), affirmed in part on other grounds 538 F. 2d 1166 (5th Cir. 1976), cert. denied. No statutory provision specifically addressing aliens and residency for tuition purposes is currently in effect.
While this office does not opine with regard to federal law, there are two federal statutes that we must note in order to respond to your request. The first is a provision that generally makes undocumented aliens ineligible to receive state and local benefits, unless a state affirmatively provides for such eligibility after August 22, 1996. 8 U.S.C. Sec. 1621. The second federal statute provides that aliens not lawfully present in the United States are not eligible on the basis of residence within a state for a postsecondary education benefit, unless such benefit is available to any citizen of the United States regardless of residency. 8 U.S.C. Sec. 1623. Under the Supremacy Clause of the United States Constitution, a state law which is in conflict with or interferes with a federal law, must yield to the federal law.
There has been no Mississippi statute enacted after August 22, 1996 to make undocumented aliens eligible for in-state tuition. Residency has been and remains the key determinant of whether a person qualifies for in-state tuition. Therefore, under current Mississippi law, undocumented aliens do not qualify for in-state tuition. The 2006 amendment to Section 37-103-7 contains a residency requirement, which unless made available to all students regardless of residency, would conflict with and must yield to the federal limitations referred to above.
While most nonimmigrant visa holders will not qualify as residents, each nonimmigrant visa classification will need to be examined on a case by case basis to determine whether the class of visa permits the holder to form the intent to remain indefinitely.
In response to your inquiry regarding the allocation of funds under the funding formula, Section 3 of Senate Bill Number 3131 of the 2007 Regular Session provides in part:
Academic, Technical, Vocational, Associate Degree Nursing and Associate Degree Allied Health funds shall be disbursed on the basis of prior year full-time equivalency (FTE) of hours generated during the summer, fall and spring semesters for each public community and junior college as of the last day of the sixth week of each semester, or its equivalent, counting only students who reside within the State of Mississippi. However, associate degree nursing students who reside outside the State of Mississippi may be counted for pay purposes.
* * *
It is our opinion that students who do not qualify as in-state students for tuition purposes would not be included in the computation of full-time equivalency (FTE) hours for purposes of the funding formula, with the exception of associate degree nursing students who may be counted for such purposes.
*3 In response to your final inquiry relating to Section 37-103-25, House Bill Number 46 of the 2003 Regular Session reads in part:
SECTION 1. Section 37-103-25, Mississippi Code of 1972, is amended as follows:
37-103-25. (1) The Board of Trustees of State Institutions of Higher Learning and the boards of trustees of the community colleges and junior colleges are * * * authorized to prescribe the amount of tuition and fees to be paid by students attending the several state-supported institutions of higher learning and community colleges and junior colleges of the State of Mississippi.
(2) Except as otherwise provided in this subsection, the total tuition to be paid by residents of other states shall not be less than the average cost per student from appropriated funds. However, the tuition to be paid by a resident of another state shall be equal to the tuition amount established under subsection (1) of this section if:
(a) The nonresident student was born in the State of Mississippi but subsequently relocated and resided outside the state as a minor under the care of the minor's father or mother, or both;
(b) The nonresident student is a veteran who served in the Armed Forces of the United States; and
(c) The nonresident student is domiciled in Mississippi no later than six (6) months after the nonresident student's separation from service, as evidenced by a Report of Separation from Military Service or other military discharge document, for the purpose of enrolling in a state institution of higher learning or a community or junior college.
The title to House Bill Number 46 reads:
AN ACT TO AMEND SECTION 37-103-25, MISSISSIPPI CODE OF 1972, TO REQUIRE STATE INSTITUTIONS OF HIGHER LEARNING AND COMMUNITY AND JUNIOR COLLEGES TO WAIVE OUT-OF-STATE TUITION FOR NONRESIDENTS WHO WERE BORN IN MISSISSIPPI AND ARE VETERANS OF THE UNITED STATES ARMED FORCES; TO AMEND SECTIONS 37-29-81, 37-29-423 AND 37-103-5, MISSISSIPPI CODE OF 1972, IN CONFORMITY TO THE PROVISIONS OF THIS ACT; AND FOR RELATED PURPOSES.
House Bill Number 20 of the 2005 5th Extraordinary Session made the following amendment:
Section 37-103-25, Mississippi Code of 1972, is amended as follows:
37-103-25. (1) The Board of Trustees of State Institutions of Higher Learning and the boards of trustees of the community colleges and junior colleges are authorized to prescribe the amount of tuition and fees to be paid by students attending the several state-supported institutions of higher learning and community colleges and junior colleges of the State of Mississippi.
(2) Except as otherwise provided in this subsection, the total tuition to be paid by residents of other states shall not be less than the average cost per student from appropriated funds. However, the tuition to be paid by a resident of another state shall be equal to the tuition amount established under subsection (1) of this section if:
*4 (a) The nonresident student was born in the State of Mississippi but subsequently relocated and resided outside the state as a minor under the care of the minor's father or mother, or both;
(b) The nonresident student is a veteran who served in the Armed Forces of the United States; * * *
(c) The nonresident student is domiciled in Mississippi no later than six (6) months after the nonresident student's separation from service, as evidenced by a Report of Separation from Military Service or other military discharge document, for the purpose of enrolling in a state institution of higher learning or a community or junior college; or
(d) The nonresident student is an evacuee of an area affected by Hurricane Katrina or Hurricane Rita. This waiver shall be applicable to the 2005-2006 school year only.
As noted above, House Bill 20 deleted the word “and” at the end of paragraph (2)(b), added the word “or” at the end of paragraph (2)(c) and added paragraph (2)(d). The title of House Bill Number 20 reads:
AN ACT TO AMEND SECTION 37-103-25, MISSISSIPPI CODE OF 1972, TO PROVIDE A ONE-YEAR WAIVER OF OUT-OF-STATE TUITION FOR ATTENDING STATE UNIVERSITIES AND COMMUNITY COLLEGES FOR NONRESIDENTS WHO ARE EVACUEES OF THE HURRICANE KATRINA OR HURRICANE RITA DISASTERS OF 2005; AND FOR RELATED PURPOSES.
We see no intention of the Legislature in House Bill Number 20 to expand a benefit, originally enacted in House Bill Number 46 to benefit military veterans, to persons who are not military veterans. Consequently, it is our opinion that a student must meet the requirements of paragraph (2)(a), (b), and (c) of Section 37-103-25 in order to qualify for in-state tuition.
Very truly yours,
Jim Hood
Attorney GeneralBy: Chuck Rubisoff
Special Assistant Attorney General2007 WL 2744769 (Miss. A.G.)
END OF DOCUMENT
- Attorney General Opinion - Evans - 2007
2007 WL 3356844 (Miss. A.G.)
Office of the Attorney General State of Mississippi
Opinion No. 2007-00461
September 7, 2007
Re: Resident and nonresident tuition - foreign born persons
*1 Honorable Jim Evans
Representative
District 70
P. O. Box 1167
Jackson, MS 39201Dear Representative Evans:
Attorney General Jim Hood received your request for an official opinion and assigned it to me for research and response. In your letter of request, a copy of which is attached hereto and incorporated herein by reference, you cite section 37-103-7 of the Mississippi Code, which relates to certain persons not being required to pay out-of-state tuition under certain circumstances, and a previous official opinion of this office addressing requirements for the issuance of a marriage license. You then ask:
I am writing to request an opinion on whether a foreign born person less than twenty-one (21) years of age who has attended a Mississippi high school for at least four years and graduated from that high school, and whose natural parents reside in the state should be allowed to pay in-state tuition at a state supported university or community college.
In response, as cited in your letter, section 37-103-7 reads:
For purposes of determining whether a person pays out-of-state or in-state tuition for attendance at universities and community and junior colleges, the residence of a person less than twenty-one (21) years of age is that of the father, the mother or a general guardian duly appointed by a proper court in Mississippi. If a court has granted custody of the minor to one (1) parent, the residence of the minor is that of the parent who was granted custody by the court. If both parents are dead, the residence of the minor is that of the last surviving parent at the time of that parent’s death, unless the minor lives with a general guardian duly appointed by a proper court of Mississippi, in which case his residence becomes that of the guardian. A student residing within the State of Mississippi who, upon registration at a Mississippi institution of higher learning or community college, presents a transcript demonstrating graduation from a Mississippi secondary school and who has been a secondary school student in Mississippi for not less than the final four (4) years of secondary school attendance shall not be required to pay out-of-state tuition. This section shall not apply to the residence of a person as it relates to residency for voter registration or voting.
(Emphasis added).
Section 37-103-23 states that all aliens are classified as nonresidents. However, this section was declared unconstitutional in Jagnadan v. Giles, 379 F. Supp. 1178 (N.D. Miss. 1974), affirmed in part on other grounds 538 F.2d 1166 (5th Cir. 1976). No statutory provision specifically addressing aliens and residency for tuition purposes is currently in effect.
We stated the following in MS AG Op., Stonecypher (Aug. 10, 2007):
While this office does not opine with regard to federal law, there are two federal statutes that we must note in order to respond to your request. The first is a provision that generally makes undocumented aliens ineligible to receive state and local benefits, unless a state affirmatively provides for such eligibility after August 22, 1996. 8 U.S.C. Sec. 1621. The second federal statute provides that aliens not lawfully present in the United States are not eligible on the basis of residence within a state for a postsecondary education benefit, unless such benefit is available to any citizen of the United States regardless of residency. 8 U.S.C. Sec. 1623. Under the Supremacy Clause of the United States Constitution, a state law which is in conflict with or interferes with a federal law, must yield to the federal law.
*2 There has been no Mississippi statute enacted after August 22, 1996 to make undocumented aliens eligible for in-state tuition. Residency has been and remains the key determinant of whether a person qualifies for instate tuition.
Therefore, under current Mississippi law, undocumented aliens do not qualify for in-state tuition. Therefore, in response to your question, if the foreign born person is an alien that is not lawfully present in the United States, then such person would not qualify for in-state tuition. If the foreign born person is an alien that is lawfully present in the United States, then, in the absence of any Mississippi statute to the contrary, the person would be subject to the same requirements as citizens in determining residency. Likewise, an alien lawfully present in the United States would be eligible for special statutory provisions, such as the one contained in section 37-103-7 above, to avoid paying out-of-state tuition.
Very truly yours,
Jim Hood
Attorney GeneralBy: Chuck Rubisoff
Special Assistant Attorney General2007 WL 3356844 (Miss.A.G.)
- McKinney - Vento Sample Letter
Below is a sample McKinney-Vento official letter required to establish eligibility for consideration of In State tuition for homeless minors. The Homeless minor exception is explained in Tab 2 of the manual.

- 2015 Dear Colleague Letter Unaccompanied Homeless Youth




- Making Unaccompanied Homeless Youth Determination Form
Below is a sample Making Unaccompanied Homeless Youth Determination: A Tool for Financial Aid Administrators sample for that is required to establish eligibility for consideration of In State tuition for unaccompanied homeless minors. The Unaccompanied Homeless minor exception is explained in Tab 2 of the manual.


- Attourney General Opinion - Mayfield - 2020

- MS Department of Corrections Residency Verification Sample Letter
Below is a sample Mississippi Department of Corrections residency verification sample letter required to establish eligibility for consideration of In State tuition for incarcerated students aged 21 or over. The exception for MDOC incarcerated students age 21 or over is explained in Tab 2 of the manual. NOTE: The minimum elements of the MDOC residency verification letter are found in Tab 2 of the manual.

- 2021 Appropriations Senate Bill No. 2914














- 2015 Federal Dear Colleague Letter in Reference to Ability to Benefit
Publication Date: May 22, 2015
DCL ID: GEN-15-09
Subject: Title IV Eligibility for Students Without a Valid High School Diploma Who Are Enrolled in Eligible Career Pathway Programs
Summary: This letter clarifies changes made by the Consolidated and Further Continuing Appropriations Act of 2015 to the Title IV eligibility of students who are not high school graduates.
NOTE: On December 18, 2015, the Consolidated Appropriations Act of 2016 (Pub. L. 114-113) revised the definition of an eligible career pathway program and eliminated the career pathway alternative Pell Grant disbursement schedules. Therefore, the guidance issued in DCL GEN-15-09 is superseded by the guidance issued in DCL GEN-16-09.
Dear Colleague:
The Consolidated and Further Continuing Appropriations Act of 2015 (Pub. L. 113-235) was enacted on December 16, 2014. The new law changed section 484(d) of the Higher Education Act of 1965, as amended (HEA), to allow a student who does not have a high school diploma (or its recognized equivalent), or who did not complete a secondary school education in a homeschool setting, to be eligible for Title IV, HEA student assistance (Title IV aid) through ability to benefit (ATB) alternatives, but only if the student is enrolled in an "eligible career pathway program” as defined in section 484(d)(2) of the HEA and discussed more fully below.
This letter describes the changes made to section 484(d) of the HEA by Pub. L. 113-235, including the reinstatement of ATB alternatives for student eligibility and the statutory definition of an eligible career pathway program for purposes of Title IV aid eligibility. The letter identifies the ATB tests that are currently approved by the Secretary of Education. It also provides information regarding the retroactive implementation of the provisions described above.
Finally, the letter discusses an additional change made to section 401(b)(2)(A)(ii) of the HEA by Pub. L. 113-235. That change provides that students who first enroll in any Title IV eligible postsecondary program on or after July 1, 2015, and who gain eligibility under one of the ATB alternatives, will have their Federal Pell Grant award determined under an alternative Pell Grant disbursement schedule. That provision is described below, and the 2015–2016 Career Pathway Alternative Pell Grant Disbursement Schedules are attached to this letter.
Unchanged Student Eligibility Provisions
Public Law 113-235 did not change any of the provisions allowing an otherwise eligible student to receive Title IV aid if the student meets one of the following conditions:
- High School Diploma: The student has a high school diploma.
- Recognized Equivalent of a High School Diploma: The student has the recognized equivalent of a high school diploma, defined in the regulations at 34 CFR 600.2 as:
- A General Educational Development Certificate (GED);
- A state certificate or transcript received by a student after the student passed a State-authorized examination, e.g., the High School Equivalency Test (HiSET), Test Assessing Secondary Completion (TASC), the California High School Proficiency Exam (CHSPE), or other Stateauthorized examination that the State recognizes as the equivalent of a high school diploma;
- An academic transcript of a student who has successfully completed at least a two-year program that is acceptable for full credit toward a bachelor's degree; or
- For a person who is seeking enrollment in an educational program that leads to at least an associate degree or its equivalent and who has not completed high school, but who excelled academically in high school, documentation that the student excelled academically in high school and has met the formalized, written policies of that postsecondary institution for admitting such students.
- Homeschool: The student has completed a secondary school education in a homeschool setting that is treated as a homeschool or private school under State law and has obtained a homeschool completion credential. If State law does not require a homeschool student to obtain a homeschool credential, the student has completed a secondary school education in a homeschool setting that qualifies as an exemption from compulsory school attendance requirements under State law.
Statutory Change
Under Pub. L. 113-235, students who are enrolled in an eligible career pathway program, as defined in section 484(d)(2) of the HEA, on or after July 1, 2014, and who are not high school graduates, or do not meet one of the other eligibility conditions listed above, may be eligible to receive Title IV aid if the student meets one of the following ATB alternatives as defined in section 484(d)(1):
- Passes an independently administered Department of Education approved ATB test.
- Completes at least 6 credit hours or 225 clock hours that are applicable toward a degree or certificate offered by the postsecondary institution.
- Completes a State process approved by the Secretary of Education. Note: To date, no State process has ever been submitted for the Secretary's approval.
A student who meets one of those alternatives may use that alternative to establish his or her Title IV eligibility at any eligible Title IV institution where the student enrolls in an eligible career pathway program as defined in section 484(d)(2) of the HEA.
Eligibility of Other Students Without a Valid High School Diploma (Grandfathered Students)
In 2012, the Consolidated Appropriations Act of 2012 (Pub. L. 112-74) amended section 484(d) of the HEA to allow a student without a high school diploma (or its recognized equivalent), or who did not complete a secondary school education in a homeschool setting, and who was enrolled in an eligible program at a Title IV institution prior to July 1, 2012, to be eligible for Title IV aid under the previous ATB alternatives. This provision was explained in Dear Colleague Letter GEN-12-09, and the eligible students were referred to as having been “grandfathered.” The new provision in Pub. L. 113-235 does not affect the eligibility of students grandfathered under the 2012 provision.
Eligible Career Pathway Programs
Career pathways refer to a combination of rigorous and high-quality education, training, and support services that are aligned with the skill needs of industries in State or regional economies, preparing individuals to be successful in secondary or postsecondary education programs and the labor market. In recent years, the Federal government has worked to identify the elements of a high-quality career pathway program. Under Pub. L. 113-235, Congress provided an opportunity for students who are enrolled in eligible career pathway programs, but who lack a high school diploma or its recognized equivalent, or who did not complete a secondary school education in a homeschool setting, to become eligible for Title IV aid using one of the ATB alternatives.
To become eligible for Title IV aid under one of the ATB alternatives described above, the student must be enrolled in an “eligible career pathway program,” as defined in section 484(d)(2) of the HEA. Any institution, whether public, nonprofit, or for-profit, may offer an eligible career pathway program.
An eligible career pathway program must:
- Concurrently enroll students in connected adult education and eligible postsecondary programs;
- Provide students with counseling and supportive services to identify and attain academic and career goals;
- Provide structured course sequences that—
- Are articulated and contextualized; and
- Allow students to advance to higher levels of education and employment;
- Provide opportunities for acceleration for students to attain recognized postsecondary credentials, including degrees, industry relevant certifications, and certificates of completion of apprenticeship programs;
- Be organized to meet the needs of adults;
- Be aligned with the education and skill needs of the regional economy; and
- Have been developed and implemented in collaboration with partners in business, workforce development, and economic development.
As stated above, an eligible career pathway program contains two components: an adult education component and a Title IV eligible postsecondary program component. In this context, “adult education” has the same definition as it does under the Adult Education and Family Literacy Act, Title II of the Workforce Innovation and Opportunity Act (Pub. L. 113-128) and includes academic instruction and education services below the postsecondary level that increase an individual’s ability to:
- Read, write, and speak in English and perform mathematics or other activities necessary for the attainment of a secondary school diploma or its recognized equivalent;
- Transition to postsecondary education and training; and
- Obtain employment.
The Title IV eligible postsecondary program component of an eligible career pathway program must meet the definition of an eligible program under 34 CFR 668.8 in order for students enrolled in the eligible career pathway program to be eligible for Title IV aid.
An eligible career pathway program, as defined in section 484(d)(2) of the HEA, is not itself an eligible program under 34 CFR 668.8 because it contains an adult education component that includes, by definition, coursework that is below the postsecondary level. Therefore, an institution may not include the cost of the adult education component of an eligible career pathway program in a student’s cost of attendance as defined in section 472 of HEA and may not pay for the cost of the adult education component using Title IV aid. The only costs that can be included in a student’s cost of attendance are those associated with the Title IV eligible postsecondary program component.
Similarly, credit or clock hours associated with adult education coursework cannot be incorporated into a student’s Title IV enrollment status, regardless of whether the institution considers the adult education coursework to be remedial. However, costs for noncredit or reduced credit remedial coursework that is not part of the adult education component of the eligible career pathway program, but is associated with the Title IV eligible postsecondary program component, can be included in a student’s cost of attendance. That coursework can also be included in the student’s Title IV enrollment status. For more information on remedial coursework, please see Volume 1, Chapter 1 of the FSA Handbook.
Under the statute, a student is not eligible for Title IV aid if the student is enrolled in elementary or secondary school. However, while the adult education component of an eligible career pathway program includes instruction below the postsecondary level, adult education is not secondary school education. Therefore, a student enrolled in an eligible career pathway program does not lose eligibility because the student is not considered to be enrolled in secondary school.
As noted above, the term “career pathway program” is also defined in the Workforce Innovation and Opportunity Act, and in other laws, including State and local laws. The definition of an eligible career pathway program under section 484(d)(2) of the HEA may differ from definitions in these other laws. A program that qualifies for funding under the Workforce Innovation and Opportunity Act or another law may not meet the definition of an eligible career pathway program in section 484(d)(2) of the HEA. To provide Title IV aid to students who are eligible only through one of the ATB alternatives allowed under the new law, an institution must ensure that its eligible career pathway program(s) meets the requirements under section 484(d)(2) of the HEA as described above.
Approved ATB Tests
As of the date of this letter, the approved ATB tests are:
Test Publisher Name: Test Name: ACT Inc. ASSET, COMPASS, and COMPASS ESL Association of Classroom Teacher Testers (ACTT) Combined English Skills Assessment (CELSA) The College Board ACCUPLACER Wonderlic Inc Wonderlic Basic Skills Test Effect of Timing of ATB Test and Completed Credits on Eligibility for Title IV Aid
A student who was enrolled in an eligible career pathway program as of July 1, 2014, and who meets one of the ATB alternatives prior to July 1, 2014, may be awarded a Federal Pell Grant, TEACH Grant, and any aid from the Title IV campus-based programs beginning with the first payment period of the 2014–2015 award year in which the student was enrolled. A Direct Loan can be awarded for the entire loan period that includes July 1, 2014.
A student who was enrolled in an eligible career pathway program as of July 1, 2014, and who meets one of the ATB alternatives on or after July 1, 2014, may be awarded a Federal Pell Grant, TEACH Grant, and any aid from the Title IV campus-based programs beginning with the payment period in which the student meets the ATB alternative. A Direct Loan can be awarded for the entire loan period that includes the date when the student meets the ATB alternative.
Career Pathway Alternative Pell Grant Disbursement Schedules
In general, the Federal Pell Grant Program receives funding from two sources in the Federal budget, discretionary appropriations and mandatory funding. Public Law 113-235 amended section 401(b)(2)(A)(ii) of the HEA, which provides the amount of Pell Grant funds a student who is enrolled in an eligible career pathway program is eligible to receive. Beginning with the 2015–2016 award year, some students, as described below, will only be eligible for the amount provided under the discretionary appropriation. These Limited Pell Grant awards for such students will be determined using the appropriate Career Pathway Alternative Pell Grant Disbursement Schedules that are attached to this letter.
Limited Pell Grant – Any student whose first enrollment in any Title IV eligible postsecondary program was on or after July 1, 2015, and is eligible under one of the ATB alternatives for enrollment in an eligible career pathway program, will only be eligible for a Limited Pell Grant award. Institutions must use the attached Career Pathway Alternative Pell Grant Disbursement Schedules to determine the amount for which the student is eligible. The maximum Limited Pell Grant amount that such a student may receive for enrollment in an eligible career pathway program for the 2015–2016 award year is $4,860.
Note that the Career Pathway Alternative Pell Grant Disbursement Schedules use the same maximum Pell Grant eligible expected family contribution (EFC) that was used to develop the Regular Federal Pell Grant Payment and Disbursement Schedules. Once the student’s annual award amount is determined using the Career Pathway Alternative Pell Grant Disbursement Schedules, all other Pell funding calculations (e.g. determining the Pell Grant amount for each payment period) are the same as those used for Regular Pell Grant awards, but based on the Career Pathway Alternative Pell Grant Disbursement Schedules.
Although a student in an eligible career pathway program may have his or her Pell Grant award determined using the Career Pathway Alternative Pell Grant Disbursement Schedules, calculation of the percentage of the student’s annual Scheduled Award used will be based on the student’s full Scheduled Award under the Regular Federal Pell Grant Payment Schedule. For example, a student in an eligible career pathway program who is only eligible for a Limited Pell Grant award and has an EFC of 0 for the 2015–2016 award year will only receive $4,860 if that student attends full-time for the full year. The student would only have used 84.1558 percent ($4,860 / $5,775) of the student’s Scheduled Award for the 2015–2016 award year. For more information on calculating Pell Grant awards please see Volume 3, Chapter 3 of the FSA Handbook.
Regular Pell Grant – Any otherwise eligible student whose first enrollment in any Title IV eligible postsecondary program was before July 1, 2015, and who is enrolled in an eligible career pathway program in or subsequent to the 2015–2016 award year, is eligible for a Regular Pell Grant award. For these students, institutions must use the Regular Federal Pell Grant Payment and Disbursement Schedules published in GEN-15-02 for the 2015–2016 award year and the Federal Pell Grant Payment and Disbursement Schedules that are published annually for subsequent award years.
For a student who enrolls in an eligible career pathway program on or after July 1, 2015, an institution must determine whether the student should receive a Regular Pell Grant award or a Limited Pell Grant award based on when the student began attendance in any Title IV eligible postsecondary program, without regard to whether the student received Title IV aid. For example, consider a student who enrolled in a Title IV eligible postsecondary program at School A in August 2003 in the 2003–2004 award year and then enrolls in an eligible career pathway program at School B in December 2015 in the 2015–2016 award year. Because this student first enrolled in a Title IV eligible postsecondary program before July 1, 2015, the student would be eligible for the Regular Pell Grant amount (using the schedules from GEN-15-02) at School B for a maximum Pell Grant amount of $5,775 in the 2015–2016 award year, regardless of whether the student received Title IV aid for the earlier enrollment at School A.
Documentation – An institution must document its determination as to whether a student qualifies for a Limited Pell Grant award or a Regular Pell Grant award for the 2015–2016 award year and for any subsequent award years. If the institution’s determination is that the student is eligible for a Regular Pell Grant award, such documentation could include documentation from the National Student Loan Data System that the student previously received Title IV aid, or a transcript or other documentation from a previous institution that demonstrates that the student was enrolled in an eligible program at a Title IV institution.
Title IV Eligibility for Students Without a Valid High School Diploma or Its Recognized Equivalent Who Are Eligible Under One of the ATB Alternatives
The following chart provides a summary of the conditions under which a student who does not have a high school diploma or its recognized equivalent may be eligible for Title IV aid.
Title IV Eligibility for Students Without a Valid High School Diploma or Its Recognized Equivalent Who Are Eligible Under One of the ATB Alternatives First Enrolled in Any Title IV Eligible Postsecondary Program Prior to July 1, 2012 (Grandfathered Students) On or after July 1, 2012, but prior to July 1, 2015 On or after July 1, 2015 Type of Program in Which Student is Currently Enrolled Title IV eligible postsecondary program that is part of an eligible career pathway program Eligible for Title IV aid, including a Regular Pell Grant award* for all award years, including 2014-2015 and thereafter Eligible for Title IV aid, including a Regular Pell Grant award* for only 2014-2015 and thereafter Eligible for Title IV aid, including a Limited Pell Grant award** for only 2015-2016 and thereafter Title IV eligible postsecondary program that is NOT part of an eligible career pathway program Eligible for Title IV aid, including a Regular Pell Grant award* for all award years, including 2014-2015 and thereafter Not eligible for Title IV aid Not eligible for Title IV aid * To award and disburse Pell Grant funds to these students, institutions would use the Regular Pell Grant Payment and Disbursement Schedules described in Dear Colleague Letter GEN 14-01 for 2014-2015 and Dear Colleague Letter GEN 15-02 for 2015-2016 ** To award and disburse Pell Grant funds to these students, institutions would use the Career Pathway Alternative Pell Grant Disbursement Schedules. The 2015-2016 Career Pathway Alternative Pell Grant Disbursement Schedules are attached with this Dear Colleague Letter If you have questions about the guidance provided in the letter, please contact Federal Student Aid’s Research and Customer Care Center Staff. Staff is available Monday through Friday between the hours of 9:00 a.m. and 5:00 p.m. (Eastern Time) at 1-800-433-7327. After-hours calls will be accepted by an automated voice response system. Callers leaving their names and phone numbers will receive a return call the next business day. Alternatively, you may e-mail the Care Center at fsa.customer.support@ed.gov.
Sincerely,
Lynn B. Mahaffie
Deputy Assistant Secretary
for Policy, Planning, and Innovation- 2011 Dual Enrollment/Dual Credit Senate Bill 2869
MISSISSIPPI LEGISLATURE
2011 Regular Session
To: Education
By: Senator(s) Lee (35th)Senate Bill 2869
(As Sent to Governor)AN ACT TO AMEND SECTIONS 37-15-38 AND 37-15-39, MISSISSIPPI CODE OF 1972, TO REVISE AND CLARIFY THE PROVISIONS RELATING TO DUAL ENROLLED STUDENTS AND DUAL CREDIT STUDENTS; AND FOR RELATED PURPOSES.
BE IT ENACTED BY THE LEGISLATURE OF THE STATE OF MISSISSIPPI:
SECTION 1. Section 37-15-38, Mississippi Code of 1972, is amended as follows:
37-15-38. (1) The following phrases have the meanings ascribed in this section unless the context clearly requires otherwise:
(a) A dual enrolled student is a student who is enrolled in a community or junior college or state institution of higher learning while enrolled in high school.
(b) A dual credit student is a student who is enrolled in a community or junior college or state institution of higher learning while enrolled in high school and who is receiving high school and college credit for postsecondary coursework.
(2) A local school board, the Board of Trustees of State Institutions of Higher Learning and the State Board for Community and Junior Colleges shall establish a dual enrollment system under which students in the school district who meet the prescribed criteria of this section may be enrolled in a postsecondary institution in Mississippi while they are still in school.
(3) Dual credit eligibility. Before credits earned by a qualified high school student from a community or junior college or state institution of higher learning may be transferred to the student's home school district, the student must be properly enrolled in a dual enrollment program.
(4) Admission criteria for dual enrollment in community and junior college or university programs. The boards of trustees of the community and junior college districts and the Board of Trustees of State Institutions of Higher Learning may recommend to the State Board of Education admission criteria for dual enrollment programs under which high school students may enroll at a community or junior college or university while they are still attending high school and enrolled in high school courses. Students may be admitted to enroll in community or junior college courses under the dual enrollment programs if they meet that individual institution's stated dual enrollment admission requirements.
(5) Tuition and cost responsibility. Tuition and costs for university-level courses and community and junior college courses offered under a dual enrollment program may be paid for by the postsecondary institution, the local school district, the parents or legal guardians of the student, or by grants, foundations or other private or public sources. Payment for tuition and any other costs must be made directly to the credit-granting institution.
(6) Transportation responsibility. Any transportation required by a student to participate in the dual enrollment program is the responsibility of the parent, custodian or legal guardian of the student. Transportation costs may be paid from any available public or private sources, including the local school district.
(7) School district average daily attendance credit. When dually enrolled, the student may be counted, for adequate education program funding purposes, in the average daily attendance of the public school district in which the student attends high school.
(8) High school student transcript transfer requirements. Grades and college credits earned by a student admitted to a dual credit program must be recorded on the high school student record and on the college transcript at the university or community or junior college and high school where the student attends classes. The transcript of the university or community or junior college coursework may be released to another institution or applied toward college graduation requirements.
(9) Determining factor of prerequisites for * * * dual enrollment courses. Each university and community or junior college participating in a dual enrollment program shall determine course prerequisites * * *. Course prerequisites shall be the same for dual enrolled students as for regularly enrolled students at that university or community or junior college.
(10) Process for determining articulation of curriculum between high school, university, and community and junior college courses. Postsecondary curricula for eligible courses currently offered through Mississippi Curriculum Frameworks must meet the prescribed competencies requirements. Eligible courses not offered in Mississippi Curriculum Frameworks must meet the standards established at the postsecondary level. Postsecondary level developmental courses may not be considered as meeting the requirements of the dual credit program. Dual credit memorandum of understandings must be established between each postsecondary institution and the school district implementing a dual credit program.
(11) Ineligible courses for dual credit programs. Any course that is required for subject area testing as a requirement for graduation from a public school in Mississippi is not eligible for dual credit.
(12) Eligible courses for dual credit programs. Courses eligible for dual credit include, but are not necessarily limited to, foreign languages, advanced math courses, advanced science courses, performing arts, advanced business and technology, and career and technical courses. All courses being considered for dual credit must receive unconditional approval from the superintendent of the local school district and the chief instructional officer at the participating community or junior college or university in order for college credit to be awarded. A university or community or junior college shall make the final decision on what courses are eligible for semester hour credits. The local school superintendent shall make the final decision on the transfer of college or university courses credited to the student's high school transcript.
(13) High school Carnegie unit equivalency. One (1) three-hour university or community or junior college course is equal to one-half (1/2) high school Carnegie unit. A full Carnegie unit may be awarded for a three-hour university or college course upon approval of the local superintendent. Partial credit agreements for postsecondary courses that are less than three (3) hours may be developed between a local school district and the participating postsecondary institution.
(14) Course alignment. Once alignment is achieved between university courses, community and junior college courses and the State Board of Education approved high school courses, the universities, community and junior colleges and high schools shall periodically review their respective policies and assess the place of dual credit courses within the context of their traditional offerings.
(15) Maximum dual credits allowed. It is the intent of the dual enrollment program to make it possible for every eligible student who desires to earn a semester's worth of college credit in high school to do so. A qualified dually enrolled high school student must be allowed to earn an unlimited number of college or university credits for dual credit * * *.
(16) Dual credit program allowances. A student may be granted credit delivered through the following means:
(a) Examination preparation taught at a high school by qualified teacher. A student may receive credit at the secondary level after completion of an approved course and passing the standard examination, such as an Advanced Placement or International Baccalaureate course through which a high school student is allowed CLEP credit by making a three (3) or higher on the end-of-course examination.
(b) College or university courses taught at a high school or designated postsecondary site by a qualified teacher who is an employee of the school district and approved as an instructor by the collaborating college or university.
(c) College or university * * * courses taught at a college, university or high school by an instructor employed by the college or university and approved by the collaborating school district.
(d) Online courses, including eligible courses offered by the Mississippi Virtual Public School or any postsecondary institution.
(17) Qualifications of dual credit instructors. A dual credit academic instructor must meet the requirements set forth by the regional accrediting association (Southern Association of College and Schools). University and community and junior college personnel have the sole authority in the selection of dual credit instructors.
A dual credit career and technical education instructor must meet the requirements set forth by the State Board for Community and Junior Colleges in the qualifications manual for postsecondary career and technical personnel.
(18) Guidance on local agreements. The Chief Academic Officer of the State Board of Trustees of State Institutions of Higher Learning and the Chief Instructional Officers of the State Board for Community and Junior Colleges and the State Department of Education, working collaboratively, shall develop a template to be used by the individual community and junior colleges and institutions of higher learning for consistent implementation of the dual enrollment program throughout the State of Mississippi.
SECTION 2. Section 37-15-39, Mississippi Code of 1972, is amended as follows:
37-15-39. (1) The purpose of this section is to ensure that each student has a sufficient education for success after high school and that all students have equal access to a substantive and rigorous curriculum that is designed to challenge their minds and enhance their knowledge skill.
(2) The following words and phrases have the meanings ascribed in this section unless the context clearly requires otherwise:
(a) "Advanced placement course" means any high school level preparatory course for a college advanced placement test that incorporates all topics specified by recognized advanced placement authorities on standards for a given subject area and is approved by recognized advanced placement authorities.
* * *
(b) "Pre-advanced placement course" means a middle, junior high or high school level course that specifically prepares students to enroll and participate in an advanced placement course.
(c) "Vertical team" means a group of educators from different grade levels in a given discipline working cooperatively to develop and implement a vertically aligned program aimed at helping students from diverse backgrounds acquire the academic skills necessary for success in the advanced placement program and other challenging course work.
(d) "High concentration of low-income students" means, when used with respect to a public school or school district, a public school or school district that serves a student population with fifty percent (50%) or more being low-income individuals ages five (5) through seventeen (17) years from a low-income family on the basis of: data on children eligible for the free or reduced-price lunches under the National School Lunch Act; data on children in families receiving assistance under Part A of Title IV of the Social Security Act; data on children eligible to receive medical assistance under the Medicaid program under Title XIX of the Social Security Act; or an alternate method of identifying such children which combines or extrapolates that data.
(3) The State Board of Education shall establish clear, specific and challenging training guidelines that require teachers of advanced placement courses and teachers of pre-advanced placement courses to obtain a recognized advanced placement authority endorsed training. A teacher of an advanced placement or pre-advanced placement course, or both, must obtain the appropriate training.
(4) (a) In order to ensure that each student has a sufficient education for success after high school and that all students have equal access to a substantive and rigorous curriculum that is designed to challenge their minds and enhance their knowledge skill, school districts shall offer pre-advanced placement courses to prepare students for advanced placement course work.
(b) Subject to appropriation, funding shall be made available for the 2007-2008 school year so that all sophomores in Mississippi's public schools may take an examination that measures the students' ability to succeed in an advanced placement course. The State Department of Education shall seek federal funding through the Advanced Placement Incentive Grant Program and other available funding for this purpose. Funding efforts must be focused with an intent to carry out advanced placement and preadvanced placement activities in school districts targeted as serving a high concentration of low-income students.
(c) The State Department of Education must approve all classes designated as pre-advanced placement courses. The department shall develop rules necessary for the implementation of advanced placement courses.
(5) Beginning with the 2007-2008 school year, all school districts must offer at least one (1) advanced placement course in each of the four (4) core areas of math, English, science and social studies, for a total offering of no less than four (4) advanced placement courses. The use of the state's online Advanced Placement Instructional Program is an appropriate alternative for the delivery of advanced placement courses.
Any public high school offering the International Baccalaureate Diploma Program is exempt from the requirements of this subsection. However, the school may participate in teacher training and program funding on the same basis as any high school offering advanced placement courses.
SECTION 3. Each local school board shall adopt and implement a written policy with regard to the school district's mandate or requirement for the awarding of a minimum grade which is in compliance with the grading policy requirement established by the State Board of Education Policy 403.
SECTION 4. This act shall take effect and be in force from and after July 1, 2011.
- Dual Enrollment/Dual Credit Eligibility Requirements
Below is an excerpt from page 5 of the State of Mississippi Procedures Manual Dual Enrollment Accelerated Programs Fall 2020 which outlines Dual Enrollment and Dual Credit Eligibility requirements. A link to the entire manual is found at: https://mdek12.org/secondaryeducation/accelerated-programs/
NOTE: The minimum elements of the Unconditional Written Recommendation form are found in Tab 2 of the manual.

- MCCB Policy 9.5
Guidelines for Establishing a New Campus or Off-Campus Site and for Changing the Instructional Mission at an Extension Center or Off-Campus Site
Introduction
The definitions of a campus, a comprehensive center, an extension center and an off-campus site are provided within these Guidelines. As one of the powers and duties bestowed upon the Mississippi Community College Board (State Board) in Section 37-4-3(6)(1), these definitions have been established to serve as a mechanism for community and junior colleges to qualify for state appropriations. Upon the initial approval of these Guidelines, the State Board shall study and determine which definition best fits each particular location within each community and junior college district. Subsequent to the initial approval, colleges may request a change in status or a change in status shall be determined by the Mississippi Community College Board.
A college's decision to request the establishment of a new location or to request a change in the status of an extension center or an off-campus site shall be interpreted to mean that both the short range and long range educational needs of the specific area can be met best through the requested expansion or the establishment of a new location.
It is the intent of the State Board that all requests meet the requirements of the Southern Association of Colleges and Schools Commission on Colleges under the initial application process, reaffirmation of the accreditation process, or by the substantive change process, as may be appropriate to the request.
Definitions
Campus: A campus is a permanent location, which offers an extensive range of educational programs consisting of academic, career and technical, which lead to an associate of arts, associate of applied science or career certificate; as well as, continuing education, adult basic education, workforce training and community service. Complete instructional and student support services are provided on a campus. A campus is staffed primarily with full-time professional personnel, and the facilities are owned by the community or junior college district. There is at least one campus in each community or junior college district. However, in accordance with Section 37-4-3(6)(e) no new community or junior college branch campus shall be approved without an authorizing act of the legislature.
Comprehensive Center: A comprehensive center is a permanent location, which offers a broad range of educational programs and services. A comprehensive center offers both credit and non-credit courses in multiple instructional areas that may include academic, career and technical instruction, workforce training and other instruction for professional development and /or lifelong teaming. A comprehensive center will have permanent facilities owned or shared by statutory agreement through which the community or junior college is guaranteed utilization. The facilities must be sufficient to carry out the stated mission. Library services and student support services must be comparable to those services located at the main campus. "The number of full-time faculty members must be adequate to provide effective teaching, advising and scholarly or creative activity" (SACS #II, p. 12). There may be one or more comprehensive centers in a community and junior college district or none at all.
Extension Center: An extension center is a permanent location, which offers a partial range of educational programs and services. An extension center may be solely academic, solely career/technical, or a combination of these types of curricula. An extension center is established sfor a specific, stated instructional mission. Library services and student support services are limited directly to serve the type and number of students. Facilities may be owned or leased by the community or junior college district. There may be one or more extension centers in a community or junior college district or none at all. "The number of full-time faculty members must be adequate to provide effective teaching, advising and scholarly or creative activity" (SACS #II, p. 12). There may be one or more extension centers in a community and junior college district or none at all.
Off-Campus Site: An off-campus site is a location, which provides a selection of course offerings that support the instructional mission of a campus or center. Such a site may provide minimal library and student supp01t services. Facilities generally are not owned by the college, but may be leased. The existence of an off-campus site does not imply commitment to maintain or to continue operation. Dual Credit/Dual Enrollment programs and Early College programs offered by a community college at a partner high school would qualify as an Off-Campus Site. A community or junior college must obtain approval from the State Board to offer courses at an off-campus site in accordance with§ 37-29-69 of the Mississippi Code of 1972, Annotated.
Criteria For The Establishment of A New Campus:
Pursuant to Section 37-4-3(6)(e) of the Mississippi Code of 1972, Annotated, the following definition and regulations will be used by the State Board when reviewing a community or junior college's request for establishing a new campus.
Definition of Campus: A campus is a pem1anent location, which offers an extensive range of educational programs consisting of academic, career and technical, which lead to an associate of arts, associate of applied science or career certificate; as well as, continuing education, adult basic education, workforce training and community service. Complete instructional and student support services are provided on a campus. A campus is staffed primarily with full-time professional personnel, and the facilities are owned by the community or junior college district. There is at least one campus in each community or junior college district. However, in accordance with Section 37 -4-3( 6)( e) no new community or junior college campus shall be approved without an authorizing act of the legislature.
Community or junior colleges will request State Board approval for the establishment for any new campus.
If the State Board agrees with the initial request, it will support the college's request for legislative action.
Criteria For The Establishment of a New Permanent Facility
A new permanent facility is defined as a facility, building, or structure that is used by the college to offer credit courses, where such courses have not been previously taught and is not a part of a previously defined campus, comprehensive center or extension center and is constructed, purchased, acquired, leased or rented by the college with a reasonable expectation that such classes will be taught at this facility for more than twelve (12) months. Prior to constructing, purchasing, acquiring, leasing, or renting a new permanent facility where academic, career, or technical classes are taught for credit, approval from the State Board must be received.
The general guidelines the State Board will use for approval of such a permanent facility are as follows:
- The permanent facility must be at least twenty-five (25) miles from that college's or another community or junior college's permanent location. However, under certain extenuating circumstances, such as where there is a heavy population density, and the educational needs of the population are not being met, consideration will be given to such new permanent facilities.
- The college shall have the necessary funds allocated to the permanent facility's operation to ensure that a quality educational program can be offered at this location. The college shall provide the State Board proof of adequate funding along with the source of that funding.
- The college requesting approval of a new permanent facility shall provide the State Board with a copy of the long range plan for this facility, a list of anticipated classes or programs to be taught at this facility, and staffing plans.
- Courses taught at a new permanent facility will not be approved for state reimbursement unless the State Board approves the establishment of a new permanent facility.
Criteria For Change in Instructional Mission to A Comprehensive Center or an Extension Center
The following definitions and regulations will be used by the State Board when reviewing a community or junior college's request for a change in the instructional mission at an existing center or an extension site. Community or junior colleges will request State Board approval for a change in the instructional mission at an existing extension center or an off-campus site through a formal proposal using the following criteria:
Definition of Comprehensive Center: A comprehensive center is a permanent location, which offers a broad range of educational programs and services. A comprehensive center offers both credit and non-credit courses in multiple instructional areas that may include academic, technical, and career instruction, workforce training and other instruction for professional development and /or lifelong learning. A comprehensive center will have permanent facilities owned or shared by statutory agreement through which the community or junior college is guaranteed utilization. The facilities must be sufficient to carry out the stated mission. Library services and student support services must be comparable to those services located at the main campus. "The number of full-time faculty members must be adequate to provide effective teaching, advising and scholarly or creative activity" (SACS #II, p. 12). There may be one or more comprehensive centers in a community and junior college district or none at all.
A Comprehensive Center differs from a campus in the following manner:
- It does not duplicate upper administration (Ex. President, Financial Officer, Computing Services).
- It is accredited with the campus.
- It does not offer extra-curricula athletic activities.
- It is designed to be solely a commuter campus.
Definition of Extension Center: An extension center is a permanent location, which offers a partial range of educational programs and services. An extension center may be solely academic, solely career/technical, or a combination of these types of curricula. An extension center is established for a specific, stated instructional mission. The extent of Library services and student support services must be in direct proportion to the instructional mission and to the type and number of students served. Facilities may be owned or leased by the community or junior college district. There may be one or more extension centers in a community or junior college district or none at all. "The number of full-time faculty members must be adequate to provide effective teaching, advising and scholarly or creative activity" (SACS #11, p. 12). There may be one or more extension centers in a community and junior college district or none at all.
- A college's request for a change in status must include proof of approval from the local board of trustees.
- Decisions to change the instructional mission at a center or extension site shall be interpreted to mean that both the short-range and long-range educational needs of the specific area can be met best through this change.
- Each district must clearly delineate the long-range development potential of the comprehensive center or center.
- A current Educational Master Plan for the district must exist, and the district must show adherence to the plan. If career and technical programs are projected, these must be evident in annual career and technical educational plans. A minimum of five (5) approved career-technical programs shall be required for career-technical centers. As a requirement for an academic center, evidence must be shown that supports an institution's ability to offer adequate labs (learning, language, science, etc.) to support that academic mission.
- A sufficient pool of potential clients must be evident. The need for such an expansion may be supported by community requests and /or college surveys. Generally, approximately 600 FTE students would be recommended for a comprehensive center. The 600 FTE's can consist of a combination of academic, career and technical student semester credit hours. Approximately 300 FTE students in either area (academic or career and technical) would be recommended for a center.
- Evidence of community support and local revenue sources must be present.
- Programs and services must be planned without duplication and without competition of existing programs available within the proposed service area. Historically, centers have not been established within twenty-five miles or thirty minutes commuting time of other campuses and centers capable of offering similar programs; however, the extent of the need for the program will be an important determining factor in relation to the distance. Consideration must be given to all existing postsecondary educational institutions (including universities), both public and private, in the proposed geographic area. Programs and services at proposed locations that would exist in close proximity to existing colleges and universities, both public and private, shall take into consideration existing programs offered by existing institutions and shall also consider the best use of resources.
- The college must ensure the common use of resources at all locations, including but not limited to staffing, computer services, financial aid, registration, etc.
- Land and facilities are the primary responsibility of the college district. Increased funding for operations must be proportional to those within the current district budget or the system norm. Written pledges of increased tax support from taxing authorities are recommended. Letters of support from community and business/industry leaders may be helpful. Proposed budgets for facilities and for operation during the first three years are also required.
- The State Board will assign weights to the above criteria in order to evaluate the proposal from the community or junior college.
- Formal comments will be solicited for a period of at least thirty days after the State Board considers a proposal for a change in the instructional mission at an extension center or an off-campus site and action of the board will be forthcoming within 90 days.
Criteria For Requesting The Operation of An Off-Campus Site
Pursuant to Section 37-29-69 of the Mississippi Code of 1972, Annotated, the following definition and regulations will be used by the State Board when reviewing a community or junior college's request for establishing a new off-campus site.
Off-Campus Site: An off-campus site is a location, which provides a selection of course offerings that support the instructional mission of a campus or center. Such a site may provide minimal library and student support services. Facilities generally are not owned by the college, but may be leased. The existence of an off-campus site does not imply commitment to maintain or to continue operation. Dual Credit/Dual Enrollment programs and Early College programs offered by a community college at a partner high school would qualify as an Off-Campus Site. A community or junior college must obtain approval from the State Board to offer courses at an off-campus site in accordance with § 37-29-69 of the Mississippi Code of 1972, Annotated.
- A community or junior college shall request State Board approval for the course offerings at an off-campus site.
- A letter of request from the President of the college must be sent to the Executive Director of the State Board (with a copy to the Deputy Executive Director for Programs and Accountability) at least two (2) weeks prior to a State Board meeting for immediate action of the State Board. The letter must include:
- Evidence of local Board of Trustee approval of the expansion;
- The exact name and location (address) of the requested off-campus site;
- Description of the type of course or courses to be offered (academic, career-technical, dual-credit, etc.);
- The dates the course offerings are to begin.
- The Deputy Executive Director of Programs and Accountability will inform the college president of the State Board's action immediately following the State Board's next regular monthly meeting. Approval of off-campus sites shall remain in effect until the College President notifies the Executive Director of the State Board of a site's termination.
Funding
Once all preceding criteria have been documented to the State Board in the form of a proposal or letter as required, recommended to the State Board by the Executive Director, considered by the State Board, sent out on Administrative Procedures for at least thirty days (comprehensive center and extension center), and, subsequently, approved by a majority vote of those members present and voting, the State Board will disburse funding to colleges for students who are enrolled and in attendance on the last day of the sixth week (or its equivalence) at all approved college locations, according to the weights and percentages prescribed by State Board policy and legislative action, under the funding formula. NOTE: No existing location will be diminished in status with adoption of this criteria.
Initial Date of Adoption: June 18, 1993.
Revision Dates: September 24, 2001; April 23 2004; September 21, 2012.
Section: 9 - Programs
Code Number: 9.5- Guidance On Diploma Mills
(From: https://www2.ed.gov/students/prep/college/diplomamills/diploma-mills.html and other cited sources.)
What is a diploma mill?
The Higher Education Opportunity Act defines a diploma mill as follows:
DIPLOMA MILL- The term `diploma mill' means an entity that--
(A)(i) offers, for a fee, degrees, diplomas, or certificates, that may be used to represent to the general public that the individual possessing such a degree, diploma, or certificate has completed a program of postsecondary education or training; and (ii) requires such individual to complete little or no education or coursework to obtain such degree, diploma, or certificate; and
(B) lacks accreditation by an accrediting agency or association that is recognized as an accrediting agency or association of institutions of higher education (as such term is defined in section 102) by-- (i) the Secretary pursuant to subpart 2 of part H of title IV; or (ii) a Federal agency, State government, or other organization or association that recognizes accrediting agencies or associations.
The dictionary defines a diploma mill as:
An institution of higher education operating without supervision of a state or professional agency and granting diplomas which are either fraudulent or because of the lack of proper standards worthless. - Webster's Third New International Dictionary
Important: The Better Business Bureau suggests you watch for the following features and regard them as red flags when considering whether or not to enroll in a school:
- Degrees that can be earned in less time than at an accredited postsecondary institution, an example would be earning a Bachelor's degree in a few months.
- A list of accrediting agencies that sounds a little too impressive. Often, these schools will list accreditation by organizations that are not recognized by the U.S. Department of Education. These schools will also imply official approval by mentioning state registration or licensing.
- Offers that place unrealistic emphasis on offering college credits for lifetime or real world experience.
- Tuition paid on a per-degree basis, or discounts for enrolling in multiple degree programs. Accredited institutions charge by credit hours, course, or semester.
- Little or no interaction with professors.
- Names that are similar to well known reputable universities.
- Addresses that are box numbers or suites. That campus may very well be a mail drop box or someone's attic.
With the increase in the availability of earning degrees online there has been an increase in diploma mills. Diploma mills often use the Internet to market their programs. Diploma mills often promise degrees for a fee in a few short days or months.
Note: Not all online degree programs are diploma mills. Do your homework and research schools that you are interested in attending.
Diploma mills require little, if any, academic work in order to earn a degree. Degrees from diploma mills are sometimes based on life experience alone or a level of academic work that is far below what an accredited postsecondary institution would require. Diploma mills can require little or no work but the result is the same, a degree that has no value and is meaningless.
If you still have doubts, contact your Better Business Bureau or state attorney general's office to make sure the school is operating legally in a state and to see if anyone has filed a complaint
Remember: A bogus degree from a diploma mill is not likely to impress prospective employers and could be a complete waste of money. Today many employers are requiring degrees from legitimately accredited institutions. Federal agencies are being directed by the federal government's Office of Personnel Management (OPM) to verify the legitimacy of an applicant's degree(s). According to OPM, "there is no place in Federal employment for degrees or credentials from diploma mills."
Diploma Mills and Accreditation
The logical place to start when making a determination on whether a school is or is not a diploma mill is to examine its accreditation. Accreditation in the United States is a voluntary, nongovernmental process, in which an institution and its programs are evaluated against standards for measuring quality. Any institution can claim to be accredited. It is important that if you are unsure about a schools accreditation or its accrediting body, it’s important that you do your homework.
Accredited Institutions VS unaccredited Institutions
Accredited institutions have agreed to have their institution and its programs reviewed to determine the quality of education and training being provided. If an institution is accredited by a recognized agency, its teachers, coursework, and facilities, equipment, and supplies are reviewed on a routine basis to ensure students receive a quality education and get what they pay for. Attending an accredited institution is often a requirement for employment and can be helpful later on if you want to transfer academic credits to another institution. Unaccredited institutions are not reviewed against a set of standards to determine the quality of their education and training. This does not necessarily mean that an unaccredited institution is of poor quality, but earning a degree from an unaccredited institution may create problems for students down the road. Some employers, institutions, and licensing boards only recognize degrees earned from institutions accredited by an accrediting agency recognized by the U.S. Department of Education. In some states, it can be illegal to use a degree from an institution that is not accredited by a nationally recognized accrediting agency, unless approved by the state licensing agency.
Accredited Post-Secondary Institutions and Programs
The U.S. Department of Education has published the "positive list" of schools that are accredited by accrediting agencies recognized by the Secretary of Education. The list can be found at https://ope.ed.gov/accreditation/Search.aspx. Note: This is a list of postsecondary institutions and programs that have chosen to be accredited by accrediting agencies recognized by the U.S. Secretary of Education. One of the reasons that institutions seek accreditation is so that their students are eligible to receive federal student aid or other federal benefits. The database does not include postsecondary educational institutions and programs that elect not to seek accreditation but nevertheless may provide a quality postsecondary education. The positive list is simply one source of information; you may need to consult other sources if an institution does not appear on the positive list.
Accredited Secondary Institutions
The U.S. Department of Education does not have the authority to accredit private or public elementary or secondary schools, and the Department does not recognize accrediting bodies for the accreditation of private or public elementary and secondary schools. However, the U.S. Department of Education does recognize accrediting bodies for the accreditation of institutions of higher (postsecondary) education. If an accrediting body which is recognized by the Department for higher education also accredits elementary and secondary schools, the Department's recognition applies only to the agency's accreditation of postsecondary institutions.
Accreditation, and the requirement of accreditation, for elementary and secondary schools is regulated by the States with wide variation in its application. In Mississippi, all public schools and some private schools are accredited by the MS Commission on School Accreditation. Their website is here: List of Non-Public Schools Accredited by the Mississippi State Board of Education. Please note, however, that schools that do not receive federal or state funds may choose not to be accredited by the state.
The following list contains common warning signs that an online high school might be a diploma mill.
- The school’s website has no contact information and only displays a P.O. Box number
- The school is not accredited by one of the six regional accrediting bodies or by the DETC
- No one has heard of the school, or the school’s name is suspiciously similar to that of a renowned school
- The school has multiple negative reviews from former or current students
- The school awards diplomas to anyone and everyone instantly or in a very short time
- There are no deans, directors, and professors listed on the school’s website
- The school’s admission process consists of nothing more than submitting your credit card details
Accrediting Agencies Recognized by the U.S. Department of Education
The Secretary of the U.S. Department of Education recognizes select accrediting agencies as reliable authorities regarding the quality of education or training offered by the institutions or programs they accredit. Accreditation by a recognized accrediting agency is part of the requirements for institutions to participate in federal student aid programs. Accrediting agencies recognized by the Secretary meet certain criteria, the institutions accredited by those agencies meet standards that address the quality of an institution and its programs. An accrediting agency that meets the Department's criteria for recognition is determined to be a reliable authority in measuring the quality of education or training provided by the institutions it accredits in the United States and its territories. Agencies that meet these criteria are placed on the Department's List of Nationally Recognized Accrediting Agencies, which can be found at https://ope.ed.gov/accreditation/agencies.aspx.
Unrecognized Accrediting Agencies
Unrecognized accrediting agencies have not had their accreditation standards reviewed by the U.S. Department of Education. There are a variety of reasons why an agency is unrecognized, some agencies may be working towards recognition with the Secretary and others may not meet the criteria for recognition. An unrecognized accrediting agency should be viewed with caution until its reputation can be determined. Although these accrediting agencies are unrecognized, it does not mean that they do not have high standards of quality. Likewise, because the Secretary does not recognize an accrediting agency does not mean that the institutions accredited by that agency do not provide a quality education.
Fake Accrediting Agencies
Diploma mills often claim accreditation by a fake accrediting agency to attract more students to their degree programs and make them seem more legitimate. Because diploma mills aren't accredited by a nationally recognized agency, you will not find the institution's accrediting agency on the U.S. Department of Education's List of Nationally Recognized Accrediting Agencies.
Tip: Use the above references to check that the institution has been accredited by a nationally recognized agency. Those accrediting agencies recognized by the U.S. Department of Education are recognized for purposes of obtaining federal dollars. The fake accrediting agency is just for show; it offers its accreditation for a fee without an in-depth review of the school's programs or teachers. These accrediting agencies do not ensure that students receive a quality education. Often, the fake accrediting agency has simply conducted a business deal with an institution without investigating the institution in any manner. These fake accrediting agencies may adopt names that are similar to other well known accrediting agencies, and sprinkle legitimate institutions in its list of accredited members. They may even use all the right sounding words in their marketing materials to describe their accrediting standards and review processes. When actually, those accrediting standards and procedures are never put to use and the accreditation is meaningless.
Tip: Do not allow these agencies and institutions to mislead you. Remember it isn't enough to know that an institution is accredited; you need to find out as much as you can about the accrediting agency.
Foreign Institutions and Diploma Mills
There is an important distinction between foreign institutions and agencies that accredit foreign institutions. The U.S. Department of Education does not recognize foreign accrediting agencies, however, accrediting agencies that have been recognized by the Secretary of Education may accredit foreign institutions. There are also foreign institutions that market their degrees in the United States, and foreign education ministries may recognize these institutions. Tip: Look out for foreign diploma mills selling their degrees in this country. Some of these foreign diploma mills claim to have approval from the education ministry of their country to offer degrees, when, in reality, they're operating without the knowledge of the country. Often foreign diploma mills will use the name of the foreign education ministry in their marketing material to make them seem more legitimate. The institution is trying to make students incorrectly believe that its programs have been reviewed and meet some level of quality. Earning a degree from a foreign institution that is not accredited by a nationally recognized agency can be problematic. To learn more about the issues and problems that may arise from pursuing an unaccredited degree, read over the frequently asked questions found at this site: http://www.degree.net/guides/accreditation_faqs.html.
Foreign Credential Evaluation
Often a student will be required, by another educational institution or place of employment, to have their foreign educational credits evaluated in order to determine the comparability between those credits or degree to those received from an accredited U.S. institution. In these instances, a useful service is provided by private services that evaluate degrees from foreign institutions. Not all U.S. institutions, employers, and licensing authorities perform evaluations of nonU.S. diplomas, credits, or qualifications. In many cases this work is delegated to private credential evaluation services, the evaluations provided by these services are then recognized as valid by the necessary entities. Private credential evaluation services will evaluate a foreign degree for comparability to a U.S. degree. If you are told that you need to have your academic or professional qualifications evaluated by someone other than the institution, employer, or licensing authority to which you are applying, there are several possible sources of information. To find a credential evaluation service you can use the Internet's search engines. You can also refer to the U.S. Network for Education Information (USNEI) , a Department of Education-administered Web site and public-private partnership, that provides a list of possible credential evaluation services.
It is important to understand that the U.S. federal government does not recommend or endorse any individual credential evaluation service or group of services, and does not conduct evaluations. The resource links provided here are solely for information purposes and to help in locating potential evaluators. Please do not send documents or credentials to USNEI for evaluation. Neither USNEI nor the U.S. government serve as a channel of appeal for persons dissatisfied with evaluations. Caution: Like fake accrediting agencies, there are also fake credential evaluation services. These organizations work on behalf of diploma mills to ensure that degrees from these schools are determined to be comparable to a degree that is received from an accredited U.S. institution.
College Credit for Life Experience
Although many legitimate institutions give academic credit for life and work experiences, beware of institutions that offer college credit and degrees based on life experience, with little or no documentation of prior learning. These institutions do not use valid methods to determine the amount of credit to be awarded. There are many employers, institutions and licensing boards that will question the legitimacy of credit and degrees earned in this way, these organizations will only recognize degrees earned from institutions accredited by an accrediting agency recognized by the U.S. Department of Education. Legitimate institutions offering credit for life or work experiences may use any combination of the following methods to determine how much credit is given: standardized tests, prior learning portfolio, oral exams, past college credit, and professional certification. The amount of credit awarded will vary from institution to institution. At legitimate institutions credit is awarded only if the work experience is equivalent to what would have been taught in a college level course.
Tip: Students should check with other institutions regarding transfer of credit policies to determine if your credits will be accepted by an institution you hope or plan to enroll in.
.EDU Internet Address
Today, most educational institutions are recognized on the Web by their .edu Internet addresses. However, not all institutions that use an .edu as a part of their Internet address are legitimate institutions. Before the U.S. Department of Commerce created its current, strict requirements, some questionable institutions were approved to use an .edu. The current requirements allow only colleges and institutions accredited by an agency recognized by the U.S. Department of Education to use the .edu, however, some more suspect institutions have maintained the .edu addresses.
Beware: Institutions that were approved to use an .edu before the new requirements were put in place may still be using the .edu as part of their Internet address. This means there may be some illegitimate institutions out there with an .edu.
Resources at a Glance
U.S. Department of Education - A list of all postsecondary institutions that are accredited by agencies recognized by the Secretary of Education. https://ope.ed.gov/accreditation/Search.aspx.
U.S. Department of Education - Overview of accreditation in the United States and List of Nationally Recognized Accrediting Agencies. www.ed.gov/admins/finaid/accred/index.html.
Degree.net - Simple questions to ask about accreditation about earning unaccredited degrees. www.degree.net/guides/accreditation_faqs.html.
Federal Trade Commission Facts For Business - "Avoid Fake-Degree Burns By Researching Academic Credentials." https://www.ftc.gov/tips-advice/business-center/guidance/avoid-fake-degree-burns-researching-academic-credentials.
Federal Trade Commission Consumer Alert - "Diploma Mills: Degrees of Deception." http://www.ftc.gov/bcp/edu/pubs/consumer/alerts/alt149.shtm.
Counterfeit Degrees – Fighting the Billion Dollar Scam. http://www.counterfeitdegrees.com/diploma-mills/resources.htm.
- Other Reference Tables
Uniform Course Numbering Table. This table is available from eARS on the “Tables & Views” tab. It lists all the approved courses. You can filter by course or by subject matter. You can also download to an Excel spreadsheet. Courses not on this list will be rejected upon upload. Courses will be added to the table upon board approval.

Academic Programs. This table is available from eARS on the “Tables & Views” tab. It lists all the approved academic programs of study. You can filter by major (CIP code) or by status (active or non-active). You can also download to an Excel spreadsheet. Programs of study not on this list will be rejected upon upload. Programs will be added to the table upon board approval.

Master Career-Tech Programs. This table is available from eARS on the “Tables & Views” tab. It is the Master Career/Technical Programs list. You can filter by major or by status (active or non-active). You can also download to an Excel spreadsheet. Individual college programs have to be based on this master list. Master Programs will be added to the table upon board approval

Career & Technical Programs by College. This table is available from eARS on the “Tables & Views” tab. It lists all the approved academic programs of study for each college. You can filter by major (CIP) or by status (active or non-active). You can also download to an Excel spreadsheet. Programs of study not on this list will be rejected upon upload. Programs will be added to the table upon board approval

MSVCC Reference Table. This table is available from eARS on the “Tables & Views” tab. It lists all the MSVCC courses taught by each college. You can filter by subject or by college or just enter a course id. You can also download to an Excel spreadsheet. Courses not on this list will not be appended to the course file upload.

ACT and Accuplacer Statewide Placement Guide
English Placement Courses ACT English Sub-scores Accuplacer Ranges SS + RC Sentence Structure Reading Comprehension WritePlacer Beginning English and Reading 1 - 13 40 – 148 20 – 74 20 – 74 0 – 2 Intermediate English and Reading 14 – 16 149 – 174 75 – 87 75 – 87 3 – 4 English Composition I 17+ 175 - 240 88 – 120 88 – 120 5 – 8 Mathematics Placement Courses ACT Math Sub-scores Accuplacer Ranges Mathematics Beginning Algebra 1 - 15 20 - 69 Intermediate Algebra 16 - 18 70 - 87 College Algebra 19+ 88 - 120 Mississippi Occupational Diploma Acceptance College Accept MOD Academic Technical Career Comments Coahoma No Rolonda Brown, 5/23/18 Co-Lin Yes * ✓ ✓ Chris Warren, 5/31/19
*In Some Cases – reviewed by Admissions Committee (limited to Vocational Programs only). Students with ACT Score or higher of 12 - can be admitted to Academic
East Central Yes * ✓ ✓ Stacy Hollingsworth, 6/3/19
* 30-hour Career option in a CareerTechnical program (excluding healthcare education) and for the Cosmetology
East MS No Danielle Hopson, 5/31/19 Hinds Yes ✓ ✓ ✓ Theresa Hamilton Holmes No Kay Bates, 5/31/19 Itawamba No Robert Solomon, 5/31/19 Jones Yes * ✓* Laverne Ulmer
* Only Comm. Truck Driving & CommRes Maintenance
Meridian Yes ✓ ✓ ✓ Michael Thompson MS Delta No Jay Gary, 5/23/18 Gulf Coast Yes ✓ ✓ ✓ Jason Pugh Northeast Yes ✓ ✓ ✓ Chassie Kelly, 6/3/19 Northwest Yes * ✓ ✓ ✓ Aimee Anderson, 5/31/19
* Case by case basis
Pearl River No Tonia Seal, 5/31/19 Southwest No Matt Calhoun, 5/31/19
Frequently Asked Questions
- Funding
How are state funds allocated? Each college gets a base appropriation (15% of support budget and 7½ % of the CareerTech budget). The remaining funds are allocated based upon annualized FTE (full-time equivalent) enrollment.
What is annualized FTE? Annualized FTE is defined as the total credit hours accumulated by Academic, Technical, and Career students during the summer, fall and spring semesters divided by thirty (30). In the Colleges’ Appropriation Bill, Academic, Technical, and Career hours are weighted equally. Associate Degree Allied Health programs (Associate Degree Nursing and Associate of Applied Science degree Allied Health programs) are classified as high cost programs and receive an additional amount per FTE in this bill.
Do Career and Technical FTEs receive the same funding as Academic FTEs? In addition to the funds allocated in the Colleges’ Appropriation Bill, Career and Technical Education programs (AAS and Certificate) get an additional amount of state funds through a separate appropriation to the Mississippi Department of Education. Those funds are also allocated on an FTE basis, but can only be spent on Career and Technical Education programs. In this allocation, there are three different levels of high cost programs. Level 1 programs receive an additional 0.25 FTE; level 2 programs receive an additional 0.50 FTE; and level 3 programs receive an additional 0.75 FTE.
What are the high-cost Associate Degree Allied Health Programs (CIP Codes)?
AAS - Dental Assisting Technology (51.0601) AAS – Nuclear Medicine Technology (51.0905) AAS - Dental Hygiene Technology (51.0602) AAS – Respiratory Care (51.0908) AAS – Medical Information Technology (51.0707) AAS – Surgical Tech (51.0909) AAS - Medical Assisting Technology (51.0801) AAS – Diagnostic Medical Sonography (51.0910) AAS – Occupational Therapy Assisting (51.0803) AAS – Radiologic Technology (51.0911) AAS – Pharmacy Technology (51.0805) AAS – Polysomnography (51.0999) AAS – Physical Therapist Assistant (51.0806) AAS – Medical Laboratory Technology (51.1004) AAS – Veterinary Technology (51.0808) AAS – Ophthalmic Technology (51.1801) AAS – Cardiovascular Technology (51.0901) ADN – Nursing (51.3800) AAS – EMT/Paramedic (51.0904) What are the differences in the way we are paid for a hybrid online class as opposed to our MSVCC course offerings? A hybrid class is one in which less than 75% of the course is taught on-line. Hybrid classes receive the same funding as traditional classes
What are the high-cost Career-Tech Programs (CIP Codes)?
Level 1 (additional 0.25 FTE) Level 2 (additional 0.5 FTE) Level 3 (additional 0.75 FTE) Construction Equipment Operation (49.0202) Aviation (47.0607) Dental Assisting (51.0601) EMT-Paramedic (51.0904) Avionics (47.0609) Dental Hygiene (51.0602) Health Information Technology (51.0707) Cardiovascular Technology (51.0901) Diagnostic Medical Sonography (51.0910) Horticulture (01.0601) Hospitality Admin/Mgmt (52.0901) Physical Therapy Technology (51.0806) Medical Laboratory Technology (51.1004) Industrial Maintenance Technology (47.0303) Practical Nursing (51.1613) Occupational Therapy Assistant (51.0803) Radiological Technology (51.0911) Respiratory Care (51.0908) Truck Driving (49.0205) Surgical Technology (51.0909) How are MSVCC courses reimbursed? The Mississippi Virtual Community College operates on a host-provider model:
✓ For HOST colleges, semester credit hours generated during the Summer, Fall and Spring by PART-TIME MSVCC Host students are in a separate MSVCC category in the formula and are weighted at 0.50. This separate category was added to the formula to encourage on-line class offerings.
✓ For PROVIDER colleges, the semester credit hours generated by FULL-TIME PROVIDER MSVCC students are counted in the Academic, Technical and Career Categories along with traditional (non-virtual) students. Weights in this category are at 1.0.
✓ For PROVIDER colleges, the semester credit hours generated during the Summer, Fall and Spring by PARTTIME MSVCC Provider students are in a separate MSVCC category in the formula and are weighted at 0.50.
If we give a Pass or Fail grade, can we get semester credit hours for the students? Any semester hour credit-bearing course a college offers eligible for state funding under the following conditions:(1) the course must be on the uniform course numbering list; (2) the student must have been properly admitted and enrolled for credit (not an auditing student); (3) instructors must maintain a record of daily attendance (attendance cannot be confirmed merely by a final grade in the course); (4) students must meet the enrolled and in–attendance requirement at the time of the census; and (5) instructors must sign and date the attendance roster for accountability purposes. Under the conditions stated above, the state Board WILL provide state funding for the credit hours generated.
- Residency
When should a college ask for residency documents on a student? If anything on the student’s application hints that a student may have resided out-of-state at any time prior to enrollment (out of state high school, out of state GED, out of state residency of parents, out of state transfer transcript on which the student is not listed as a MS resident), it’s best to ask for the two residency documents.
Does the residency status of student under the age of 21 always depend on the residency of the parents or guardian? No, a student under the age of 21 can be declared as an in-state student regardless of his/her parents’ current residency, provided the student resides in Mississippi and can present a transcript (a) demonstrating graduation from a Mississippi secondary school and (b) showing he/she attended not less than the final four (4) years of secondary school in Mississippi. (This sometimes occurs when residents of bordering states send their children to private high schools in Mississippi).
We have a nineteen year old student who listed her grandmother as her legal guardian. In this case, do we only need a copy of the guardianship papers, or does her grandmother also need to prove residency? The student listed a physical Mississippi address on her admissions application for both herself and her grandmother (the same address). If the student is already residing in Mississippi and is a Mississippi high school graduate and completed not less than the last four (4) years of high school at a Mississippi High School, she would automatically be classified as an in-state resident. If not, then she must prove in-state residency by providing a copy of her grandmother’s guardianship papers granted by a Mississippi Court. The grandmother would also need to provide a second document from the list of items approved by the State Board to demonstrate her Mississippi residency, since the minor student’s residency status is dependent on the residency of the grandmother.
We have a student enrolling with us who has a MS driver’s license but nothing else on the list. Car is in girlfriend’s name, he lives with parents, etc., but he is over 21. However, we do have a copy of court papers sent to him at his physical address from the Hinds County Chancery Court. We also have a letter sent to him by the Selective Service System regarding his registering from the draft. It was also sent to the same address that he put on his application. Is this something that would suffice? The MS Driver’s license would serve as primary document; with either of the other two documents showing the address on the application serving as a secondary supporting legal document.
If someone is currently out-of-state and marries an active duty military, can they get in-state residency the next upcoming semester or will they need to sit out a fall or spring term? According to the residency law under special rules for a spouse of a member of the armed forces stationed outside of Mississippi, if the military spouse establishes residency in Mississippi and registers with a Community College (CC) or Institution of Higher Learning (IHL), the CC/IHL will permit the spouse to pay resident fees and tuition regardless of the length of time the spouse has resided in Mississippi (MCA 37103-19 section (3). However, the student would be required to provide a copy of the marriage certificate.
We have a student who is under 21 years of age who graduated from high school in another state. She attended a college in that state last semester and now wishes to transfer to a MS community college. She married a Mississippian, who was attending that same out-of-state college last semester as an out-of-state student. He completed all four years at a MS high school. They have moved back to MS and now he and his wife will be attending community college here. The husband is obviously an in-state resident, but what about the wife? Under the Mississippi Law code 37-103-15 a married person may claim the resident of their spouse. Therefore, provided the husband is confirmed as a MS resident and they provide a copy of their marriage certificate, the wife would be classified as a Mississippi resident also. However, the college must ensure that the husband was indeed classified as an out-ofstate student. The four years of high school and graduation applies only to minors.
Can a signed letter from a landlord serve as a lease agreement to document MS residency? The student has also provided a MS ID card as documentation that he is a MS resident. The student states that he cannot obtain a utility bill as the utilities are paid by the owner of his current residence that the student rents. No, only a formal lease agreement, signed by the lessor and lessee, is accepted as the lease document for residency purposes.
We have a student less than twenty-one years of age, who has lived with a family member (not a legal guardian) for the past ten years. The student’s parents live out of state. The student attended the last four years of high school at and graduated from a MS high school. Should this student be classified in-state (based on his high school attendance and graduation) or out-of-state (based on the fact that his parents live elsewhere)? According to §37103-7, A student residing within the State of Mississippi who, upon registration at a Mississippi institution of higher learning or community college, presents a transcript demonstrating graduation from a Mississippi secondary school and who has been a secondary school student in Mississippi for not less than the final four (4) years of secondary school attendance shall not be required to pay out-of-state tuition.
We have a student less than twenty-one years of age, who lives in Mississippi. The student’s parents live out of state. The student completed high school in three years in a MS high school and graduated from a MS high school. Should this student be classified in-state (based on his high school attendance and graduation) or out-of-state (based on the fact that his parents live elsewhere)? According to §37-103-7, A student residing within the State of Mississippi who, upon registration at a Mississippi institution of higher learning or community college, presents a transcript demonstrating graduation from a Mississippi secondary school and who has been a secondary school student in Mississippi for not less than the final four (4) years of secondary school attendance shall not be required to pay out-of-state tuition. The attorney general’s opinion is that a high achieving student who completes high school in less than four years is not to be penalized. So, in these cases students are to be treated the same as those who complete in four years.
- Admissions
Is the state law which says that a junior/community college may admit a student who has not graduated from high school but has 1 less Carnegie unit than the total number required by the State Department of Education still active? If it is, can we admit a student under these conditions and still ask for the payment on the hours he/she generates. State Board Policy 8.2 states that a student may be admitted to Academic, Technical (or Career programs) with 1 Carnegie unit less than the total required by the MS Department of Education for a high school diploma, provided they meet all other college or program admission requirements. Colleges are eligible for funding on the hours those students generate.
We have some out-of-state high schools that do not sign their transcripts. They just put the school seal on them. Of course, we normally don’t take transcripts with no signature, but what do we do in this case? In these rare instances, a transcript with an official raised or stamped seal on official paper would be acceptable. The lack of signature would not be major concern, provided as the transcript shows all the relevant graduation facts, including the years of attendance and date of graduation.
Are ACT scores required for dual enrolled students? As yet, there is no statewide ACT requirement for admission of dual credit/dual enrollment students. However, SB 2869 (2011) requires colleges to set admission requirements for dual enrollment/dual credit students. SB 2869 also states that course prerequisites shall be the same for dual enrolled students as for regularly enrolled students at that university or community or junior college, so individual courses or programs may have their own ACT requirements.
We are considering moving toward an electronic or imaging system for our transcripts and other admission documents. Will the audit team accept a scanned transcript as an official copy? We will receive the paper and scan them into the system and would then provide you access to view the images in some manner. Yes, imaged copies of official transcripts and other admission documents are acceptable for audit purposes, provided they are clearly legible and easily accessible.
Are faxed transcripts acceptable? For audit purposes, faxed transcripts are not considered official. If a college allows faxed transcripts to be accepted for initial admission, official transcripts must be provided prior to the audit date the following semester.
What about eScript transcripts? Often, they do not contain an actual signature of the high school principal, counselor or registrar. eScript transcripts are official, provided they contain all the relevant graduation information, are transmitted from a secured Network Member site, and include a statement of authenticity.
What should an official high school transcript look like? Since there is much variation between high schools, it’s impossible to have a one-size fits all approach to what form an official high school transcript will take. However, a high school transcript will meet the requirements for audit purposes if it meets all of the following criteria: (1) contains either a seal, a signature, or both, demonstrating it was issued by the high school; (2) contains all the necessary graduation information on the student; and (3) is in the usual form provided by the individual high school. In some cases, the official transcripts provided by the high school are, in and of themselves, copies. If that’s the case, simply make sure they meet criteria 1 and 2, above. Please note, however, that a faxed high school transcript would not be considered official for audit purposes.
How recent should an admission application be? One of the main purposes of the admission application is to ensure colleges have the most current information available on entering students. Therefore, students should have a current application on file at the time of their initial enrollment. For continuing students, address changes should be documented either through a new admission form or a change of address form, depending on the college’s policy. Residency determinations must be reviewed on all address changes. Any student who changes from a residency out-of-state to a residency in-state must provide the required two (2) residency documents before being classified as an in-state resident. Colleges set their own readmission requirements for students who have a lapse in enrollment, but generally students who have lapses in enrollment lasting 1 or more years are required to submit an application for readmission.
Does the MCCB require us to admit Occupational Diploma Students? No, State Board Policy 8.2 simply states that Colleges may claim those students for reimbursement if the college chooses to admit and enroll them.
Does the MCCB have requirements for admitting International Students? Colleges may set their own admission standards for international students. College personnel will want to familiarize themselves with the Student and Exchange Visitor Information System (SEVIS) if they are admitting students on F, J or M visas, because federal law requires institutions to report certain information on those students to the federal government. More SEVIS information is available at: http://www.ice.gov/sevis/ .
Does the MCCB audit differently on International Students? Auditor procedures for international students are the same as for all other students. They are expected to have the documents that correspond to their admission status (current visa, if classified as an international student; translated transcripts if admitted based upon transcript; proof of residency, if student has established residency status in MS or the U.S., etc.). Please refer to the MCCB Audit Guidelines for more detailed information on the types of documents we look for during an admissions audit. Note: the MCCB does not audit an institution’s international student admission standards or institutional SEVIS compliance.
- Enrollment
We are experiencing an increase in the number of non-high school graduates enrolling in school. Our Career programs are very full and we need some clarification regarding these non-graduates enrolling in remedial classes. Can these students enroll in these courses and be counted on the audit for both admissions and credit hours? Remedial courses are considered preparatory academic courses. In order for reimbursement to occur, students enrolling in remedial coursework must meet the criteria for admission to a program that requires academic courses, i.e., an academic (AA) or technical (AAS) program. According to State Board Policies, Academic and Technical Students must meet one of the following criteria in order to be counted for funding:
- The completion of at least one unit less than the minimum acceptable high school units as prescribed by law, i.e. If the state requires 21 high school units to graduate, a student can be admitted into a community /junior colleges with 20 high school units; OR
- A general education development (GED) certificate; OR
- A high school diploma; OR
- A MS Occupational Diploma; OR
- An official transcript from an accredited college or university.
Therefore, ability-to-benefit students enrolling in remedial coursework are NOT eligible for reimbursement, and those records should be removed from your audit files upload.
Can non-high school graduates take HPR classes such as Health (HPR 1213) and activity classes such as Varsity Sports and general PE activities (weight lifting)? Activity courses (HPR, PE, etc.) are considered solely “academic” in that they are not part of any career (vocational) or technical program. In order for reimbursement to occur, students enrolling in activity courses must meet the ACADEMIC admission standards listed in the previous question. Therefore, ability-tobenefit students enrolling in activity courses are NOT eligible for reimbursement, and those records should be removed from your audit files prior to upload. In short, for pay purposes, ability-to-benefit students are limited to enrollment in Career (Vocational) programs.
Our College would like to move to an electronic roster system for all courses. Would the State Board accept electronic attendance rosters for non-MSVCC classes for audit purposes? Yes, provided your instructors are required to certify their own attendance rosters electronically by affixing their electronic signature. Electronic signatures should consist either of the actual signature or the instructor’s initials and birth date. These modifications would bring regular electronic attendance rosters in line with the requirements for MSVCC rosters, which is sufficient for audit purposes.